Suppr超能文献

线粒体翻译通过维持铁稳态来调节终末红细胞分化。

Mitochondrial translation regulates terminal erythroid differentiation by maintaining iron homeostasis.

作者信息

Morishima Tatsuya, Fakruddin Md, Kanamori Yohei, Masuda Takeshi, Ogawa Akiko, Wang Yuxin, Schoonenberg Vivien A C, Butter Falk, Arima Yuichiro, Akaike Takaaki, Moroishi Toshiro, Tomizawa Kazuhito, Suda Toshio, Wei Fan-Yan, Takizawa Hitoshi

机构信息

Laboratory of Stem Cell Stress, International Research Center for Medical Sciences (IRCMS), Kumamoto University, Kumamoto, Japan.

Laboratory of Hematopoietic Stem Cell Engineering, IRCMS, Kumamoto University, Kumamoto, Japan.

出版信息

Sci Adv. 2025 Feb 21;11(8):eadu3011. doi: 10.1126/sciadv.adu3011.

Abstract

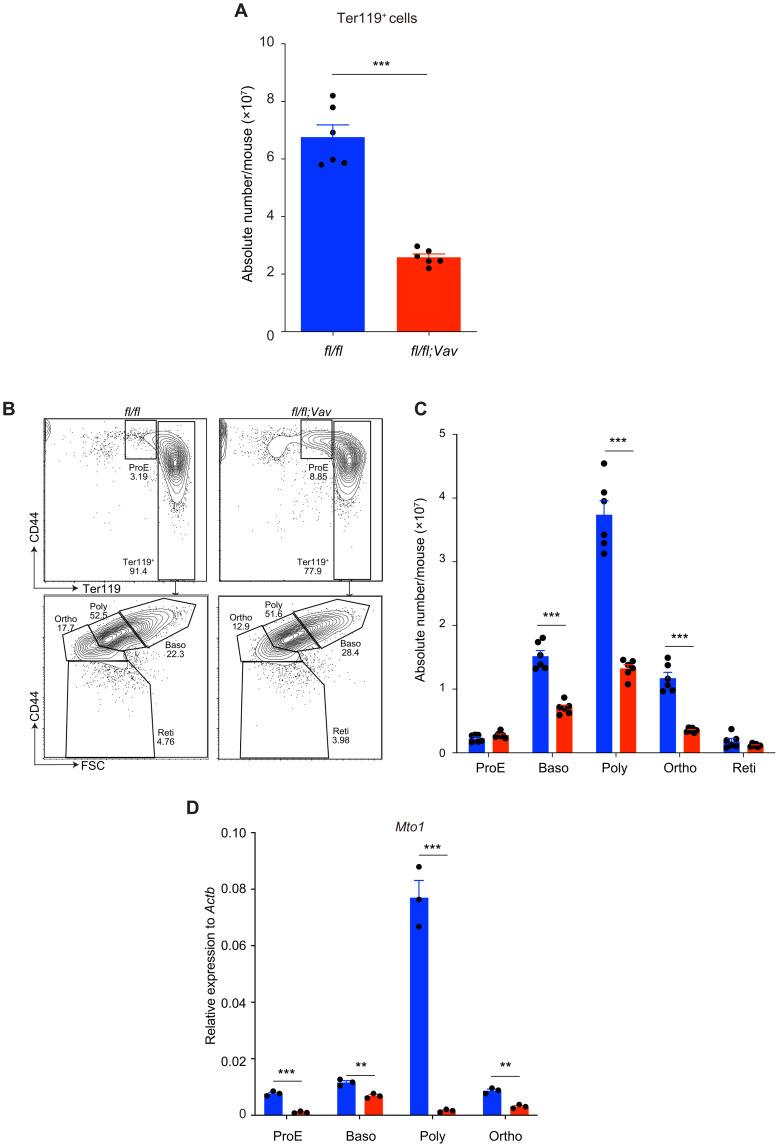
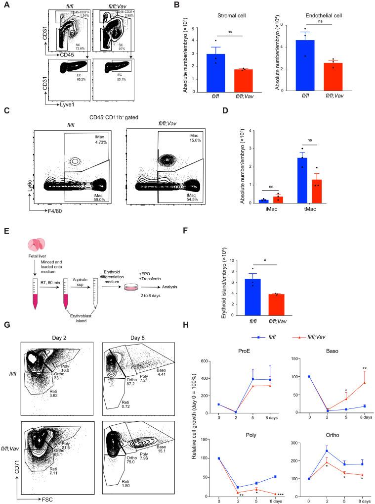
Mitochondrial tRNA taurine modifications mediated by mitochondrial tRNA translation optimization 1 () is essential for the mitochondrial protein translation. deficiency was shown to induce proteostress in embryonic stem cells. A recent finding that a patient with gene mutation showed severe anemia led us to hypothesize that dysfunctions may result in defective erythropoiesis. Hematopoietic-specific conditional knockout (cKO) mice were embryonic lethal and showed niche-independent defect in erythroblast proliferation and terminal differentiation. Mechanistically, mitochondrial oxidative phosphorylation complexes were severely impaired in the cKO fetal liver, and this was followed by cytosolic iron accumulation. Overloaded cytosolic iron promoted heme biosynthesis, which induced an unfolded protein response (UPR) in cKO erythroblasts. An iron chelator or UPR inhibitor rescued erythroid terminal differentiation in the cKO fetal liver in vitro. This mitochondrial regulation of iron homeostasis revealed the indispensable role of mitochondrial tRNA modification in fetal hematopoiesis.

摘要

由线粒体tRNA翻译优化1()介导的线粒体tRNA牛磺酸修饰对于线粒体蛋白质翻译至关重要。已证明缺乏会在胚胎干细胞中诱导蛋白应激。最近一项发现,一名患有基因突变的患者出现严重贫血,这使我们推测功能障碍可能导致红细胞生成缺陷。造血特异性条件性敲除(cKO)小鼠胚胎致死,并在成红细胞增殖和终末分化中表现出与龛位无关的缺陷。从机制上讲,线粒体氧化磷酸化复合物在cKO胎儿肝脏中严重受损,随后是胞质铁积累。过载的胞质铁促进血红素生物合成,从而在cKO成红细胞中诱导未折叠蛋白反应(UPR)。铁螯合剂或UPR抑制剂在体外挽救了cKO胎儿肝脏中的红细胞终末分化。这种对铁稳态的线粒体调节揭示了线粒体tRNA修饰在胎儿造血中的不可或缺的作用。

https://cdn.ncbi.nlm.nih.gov/pmc/blobs/62d9/11844735/fdf0d9fc8072/sciadv.adu3011-f1.jpg

文献AI研究员

20分钟写一篇综述,助力文献阅读效率提升50倍。

立即体验

用中文搜PubMed

大模型驱动的PubMed中文搜索引擎

马上搜索

文档翻译

学术文献翻译模型,支持多种主流文档格式。

立即体验