Suppr超能文献

整合单细胞和批量RNA测序以鉴定独特的肿瘤干细胞并构建用于评估肺腺癌预后和免疫治疗的新型预后标志物。

Integration of single-cell and bulk RNA sequencing to identify a distinct tumor stem cells and construct a novel prognostic signature for evaluating prognosis and immunotherapy in LUAD.

作者信息

Zhao Fengyun, Chen Mengting, Wu Tianjiao, Ji Mingfang, Li Fugui

机构信息

Cancer Research Institute of Zhongshan City, Zhongshan City People's Hospital, Zhongshan, 528403, Guangdong, China.

South China Normal University, Guangzhou, 510630, Guangdong, China.

出版信息

J Transl Med. 2025 Feb 22;23(1):222. doi: 10.1186/s12967-025-06243-6.

Abstract

BACKGROUND

Cancer stem cells (CSCs) are crucial for lung adenocarcinoma (LUAD). This study investigates tumor stem cell gene signatures in LUAD using single-cell RNA sequencing (scRNA-seq) and bulk RNA sequencing (RNA-seq), aiming to develop a prognostic tumor stem cell marker signature (TSCMS) model.

METHODS

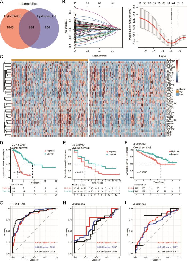
LUAD scRNA-seq and RNA-seq data were analyzed. CytoTRACE software quantified the stemness score of tumor-derived epithelial cell clusters. Gene Set Variation Analysis (GSVA) identified potential biological functions in different clusters. The TSCMS model was constructed using Lasso-Cox regression, and its prognostic value was assessed through Kaplan-Meier, Cox regression, and receiver-operating characteristic (ROC) curve analyses. Immune infiltration was evaluated using the Cibersortx algorithm, and drug response prediction was performed using the pRRophetic package. TAF10 functional investigations in LUAD cells involved bioinformatics analysis, qRT-PCR, Western blot, immunohistochemistry, and assays for cell proliferation.

RESULTS

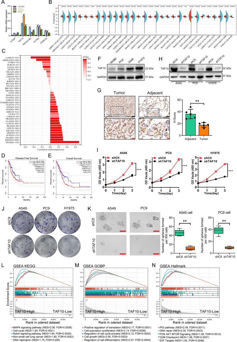
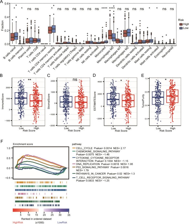
Seven distinct cell clusters were identified by CytoTRACE, with epithelial cell cluster 1 (Epi_C1) showing the highest stemness potential. The TSCMS model included 49 tumor stemness-related genes; high-risk patients exhibited lower immune and ESTIMATE scores and increased tumor purity. Significant differences in immune landscapes and chemotherapy sensitivity were observed between risk groups. TAF10 positively correlated with RNA expression-based stemness scores in various tumors, including LUAD. It was over-expressed in LUAD cell lines and clinical tumor tissues, with high expression linked to poor prognosis. Silencing TAF10 inhibited LUAD cell proliferation and tumor sphere formation.

CONCLUSIONS

This study demonstrates the TSCMS model's prognostic value in LUAD, reveals insights into immune infiltration and therapeutic response, and identifies TAF10 as a potential therapeutic target.

摘要

背景

癌症干细胞(CSCs)对肺腺癌(LUAD)至关重要。本研究使用单细胞RNA测序(scRNA-seq)和批量RNA测序(RNA-seq)研究LUAD中的肿瘤干细胞基因特征,旨在开发一种预后肿瘤干细胞标志物特征(TSCMS)模型。

方法

分析LUAD的scRNA-seq和RNA-seq数据。CytoTRACE软件量化肿瘤来源上皮细胞簇的干性评分。基因集变异分析(GSVA)确定不同簇中的潜在生物学功能。使用Lasso-Cox回归构建TSCMS模型,并通过Kaplan-Meier、Cox回归和受试者工作特征(ROC)曲线分析评估其预后价值。使用Cibersortx算法评估免疫浸润,并使用pRRophetic软件包进行药物反应预测。对LUAD细胞中TAF10的功能研究涉及生物信息学分析、qRT-PCR、蛋白质印迹、免疫组织化学和细胞增殖测定。

结果

通过CytoTRACE鉴定出七个不同的细胞簇,其中上皮细胞簇1(Epi_C1)显示出最高的干性潜力。TSCMS模型包括49个与肿瘤干性相关的基因;高危患者的免疫和ESTIMATE评分较低,肿瘤纯度增加。在风险组之间观察到免疫景观和化疗敏感性的显著差异。TAF10与包括LUAD在内的各种肿瘤中基于RNA表达的干性评分呈正相关。它在LUAD细胞系和临床肿瘤组织中过表达,高表达与不良预后相关。沉默TAF10可抑制LUAD细胞增殖和肿瘤球形成。

结论

本研究证明了TSCMS模型在LUAD中的预后价值,揭示了免疫浸润和治疗反应的见解,并将TAF10鉴定为潜在的治疗靶点。

https://cdn.ncbi.nlm.nih.gov/pmc/blobs/d49d/11847374/30d475978d76/12967_2025_6243_Fig1_HTML.jpg

文献AI研究员

20分钟写一篇综述,助力文献阅读效率提升50倍。

立即体验

用中文搜PubMed

大模型驱动的PubMed中文搜索引擎

马上搜索

文档翻译

学术文献翻译模型,支持多种主流文档格式。

立即体验