Suppr超能文献

一种新的癌症相关膜特征可预测肺腺癌的预后和治疗反应。

A novel cancer-associated membrane signature predicts prognosis and therapeutic response for lung adenocarcinoma.

作者信息

Tu Biao, Wu Jun, Zhang Wei, Tang Haitao, Dai Tenghui, Xie Bingfeng

机构信息

Department of Cardiothoracic Surgery, The First Hospital of Changsha, Changsha, 410005, Hunan Province, China.

School of Biomedical Science, Hunan University, Changsha, 410082, Hunan Province, China.

出版信息

Sci Rep. 2025 Jul 15;15(1):25482. doi: 10.1038/s41598-025-11105-8.

Abstract

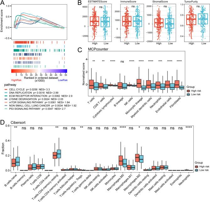
Lung adenocarcinoma (LUAD) is a leading cause of cancer-related death, and reliable biomarkers for prognosis and treatment guidance remain limited. Membrane proteins play key roles in tumor progression and therapeutic response, yet their clinical utility in LUAD remains underexplored. We integrated scRNA-seq, spatial transcriptomics, and bulk RNA-seq datasets from multiple LUAD cohorts to identify cancer-specific membrane proteins derived from epithelial subpopulations. Based on these results, we constructed a prognostic signature, LCaMPS, and evaluated its predictive performance using multiple datasets. The expression of model genes was confirmed at both the bulk RNA and protein levels. Associations with the tumor microenvironment (TME) and drug sensitivity were further analyzed. A distinct LUAD-enriched epithelial cluster (Epi_c0) exhibiting hypoxic and EMT signatures was identified. 35 cancer-specific membrane proteins were defined, several of which, including TSPAN8, BACE2, and COX16, showed strong spatial localization within the tumor regions. LCaMPS, a 9-membrane gene-based prognostic model, stratified patient prognosis and predicted 5- and 10-year survival rates with high accuracy. High LCaMPS scores were associated with increased infiltration of neutrophils, endothelial cells, and fibroblasts in the TME and predicted higher sensitivity to 66 chemotherapeutic agents, including Gemcitabine and Sorafenib. Low-risk patients were predicted to respond better to drugs, such as Cisplatin and Parthenolide. This study highlights the importance of membrane expression patterns in LUAD at single-cell and spatial resolution. The LCaMPS model provides a robust prognostic and therapeutic stratification tool with potential applications in personalized cancer management.

摘要

肺腺癌(LUAD)是癌症相关死亡的主要原因,用于预后和治疗指导的可靠生物标志物仍然有限。膜蛋白在肿瘤进展和治疗反应中起关键作用,但其在LUAD中的临床应用仍未得到充分探索。我们整合了来自多个LUAD队列的单细胞RNA测序(scRNA-seq)、空间转录组学和批量RNA测序数据集,以鉴定源自上皮亚群的癌症特异性膜蛋白。基于这些结果,我们构建了一个预后特征LCaMPS,并使用多个数据集评估了其预测性能。在批量RNA和蛋白质水平上均证实了模型基因的表达。进一步分析了与肿瘤微环境(TME)和药物敏感性的关联。鉴定出一个独特的富含LUAD的上皮簇(Epi_c0),其具有缺氧和上皮-间质转化(EMT)特征。定义了35种癌症特异性膜蛋白,其中几种,包括四跨膜蛋白8(TSPAN8)、β-分泌酶2(BACE2)和细胞色素c氧化酶亚基16(COX16),在肿瘤区域内显示出强烈的空间定位。LCaMPS是一种基于9个膜基因的预后模型,可对患者预后进行分层,并高精度预测5年和10年生存率。高LCaMPS评分与TME中中性粒细胞、内皮细胞和成纤维细胞的浸润增加相关,并预测对66种化疗药物(包括吉西他滨和索拉非尼)具有更高的敏感性。预测低风险患者对顺铂和小白菊内酯等药物反应更好。这项研究强调了在单细胞和空间分辨率下膜表达模式在LUAD中的重要性。LCaMPS模型提供了一种强大的预后和治疗分层工具,在个性化癌症管理中具有潜在应用价值。

https://cdn.ncbi.nlm.nih.gov/pmc/blobs/a39d/12263979/bb7fe8b5d159/41598_2025_11105_Fig1_HTML.jpg

文献AI研究员

20分钟写一篇综述,助力文献阅读效率提升50倍。

立即体验

用中文搜PubMed

大模型驱动的PubMed中文搜索引擎

马上搜索

文档翻译

学术文献翻译模型,支持多种主流文档格式。

立即体验