Suppr超能文献

CCL3 的靶向递送可重编程巨噬细胞抗原呈递并增强免疫检查点阻断疗法在肝细胞癌中的疗效。

Targeted delivery of CCL3 reprograms macrophage antigen presentation and enhances the efficacy of immune checkpoint blockade therapy in hepatocellular carcinoma.

作者信息

Liu Muqi, Li Linzhe, Cao Lu, Li Wei, Gu Xingshi, Yang Min, Wu Di, Li Yanan, Deng Yao, Zhang Juan, Yang Cejun, Liang Qi, Liu Huaping, Rong Pengfei, Ma Xiaoqian, Wang Wei

机构信息

Institute for Cell Transplantation and Gene Therapy, Third Xiangya Hospital of Central South University, Changsha, Hunan, China.

Clinical Research Center for Minimally Invasive Diagnosis and Therapy Under Image Navigation, Changsha, Hunan, China.

出版信息

J Immunother Cancer. 2025 Feb 23;13(2):e010947. doi: 10.1136/jitc-2024-010947.

Abstract

BACKGROUND

Hepatocellular carcinoma (HCC) remains a leading cause of cancer-related deaths worldwide, especially in advanced stages where limited treatment options result in poor prognosis. The immunosuppressive tumor immune microenvironment (TIME), characterized by low immune cell infiltration and exhaustion, limits immunotherapy efficacy. To address this, our study investigates the role of C-C motif chemokine ligand 3 (CCL3) in modulating the HCC TIME.

METHODS

We analyzed CCL3 expression in human HCC samples from The Cancer Genome Atlas database, focusing on its correlation with inflammatory gene signatures and immune cell infiltration. High-dimensional single-cell RNA sequencing (scRNA-seq), flow cytometry, and multiplex immunofluorescence were used to investigate CCL3's effects on macrophage function and T cell activation. The biological impact of CCL3 on macrophages was assessed using co-culture systems, confocal imaging, metabolite detection, and inhibition assays. Preclinical HCC models and ex vivo tumor fragment assays further explored how CCL3 modulates immune responses and enhances immune checkpoint blockade efficacy.

RESULTS

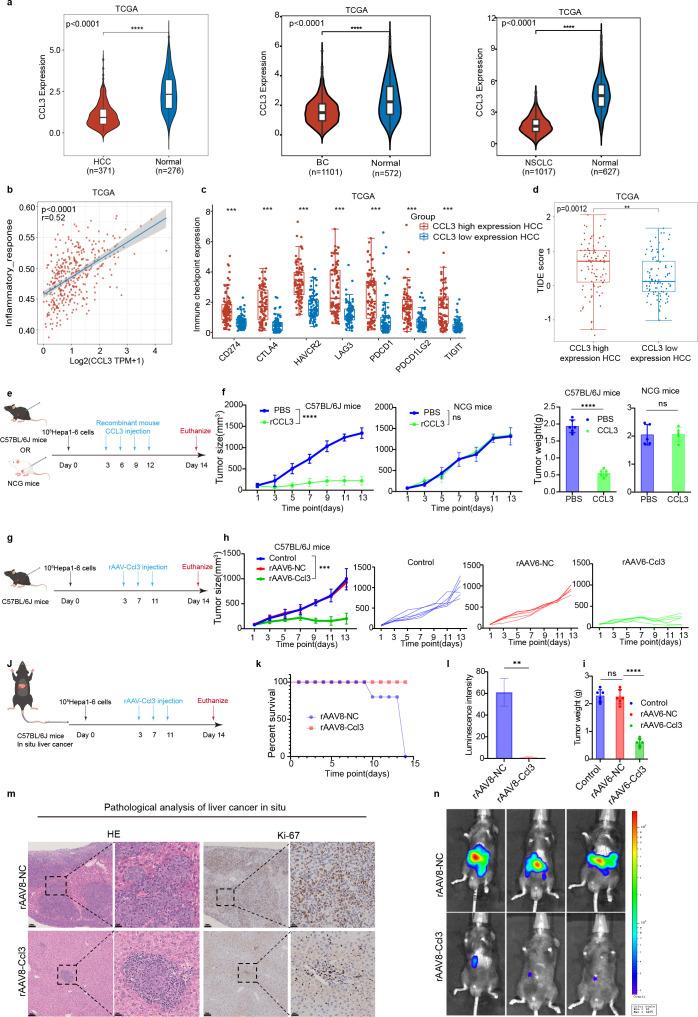
Our study shows that CCL3 is suppressed in the tumor microenvironment and positively correlates with immune infiltration and inflammatory responses. Targeted liver delivery of rAAV-Ccl3 reprograms the immune microenvironment in HCC, promoting immune cell recruitment and tertiary lymphoid structure formation, thus suppressing tumor growth via immune engagement. Through scRNA-seq, flow cytometry, and multiplex immunofluorescence, we found that CCL3 enhances macrophage antigen uptake and activates cytotoxic T cells. In vivo and in vitro experiments confirmed that CCL3 facilitates T cell infiltration and upregulates MHC II expression on macrophages, enhancing antigen presentation. The CCL3-CCR5 pathway also boosts macrophage metabolism, increasing lysosomal activity and antigen uptake, thereby strengthening adaptive immune responses and increasing sensitivity to immune checkpoint blockade therapies in preclinical models.

CONCLUSIONS

This study highlights the pivotal role of CCL3 in reshaping the TIME and enhancing antitumor immunity in HCC. By promoting immune cell recruitment and enhancing antigen presentation, CCL3 demonstrates significant potential to improve the efficacy of immunotherapy, particularly in combination with immune checkpoint inhibitors. Targeting CCL3 may help to overcome the immunosuppressive TIME in HCC and improve patient outcomes.

摘要

背景

肝细胞癌(HCC)仍然是全球癌症相关死亡的主要原因,尤其是在晚期,有限的治疗选择导致预后不良。以免疫细胞浸润少和耗竭为特征的免疫抑制性肿瘤免疫微环境(TIME)限制了免疫治疗的疗效。为了解决这个问题,我们的研究调查了C-C基序趋化因子配体3(CCL3)在调节HCC TIME中的作用。

方法

我们分析了来自癌症基因组图谱数据库的人类HCC样本中的CCL3表达,重点关注其与炎症基因特征和免疫细胞浸润的相关性。使用高维单细胞RNA测序(scRNA-seq)、流式细胞术和多重免疫荧光来研究CCL3对巨噬细胞功能和T细胞活化的影响。使用共培养系统、共聚焦成像、代谢物检测和抑制试验评估CCL3对巨噬细胞的生物学影响。临床前HCC模型和离体肿瘤片段试验进一步探索了CCL3如何调节免疫反应并增强免疫检查点阻断疗效。

结果

我们的研究表明,CCL3在肿瘤微环境中受到抑制,并且与免疫浸润和炎症反应呈正相关。经肝靶向递送重组腺相关病毒CCL3(rAAV-Ccl3)可重编程HCC中的免疫微环境,促进免疫细胞募集和三级淋巴结构形成,从而通过免疫参与抑制肿瘤生长。通过scRNA-seq、流式细胞术和多重免疫荧光,我们发现CCL3增强巨噬细胞抗原摄取并激活细胞毒性T细胞。体内和体外实验证实,CCL3促进T细胞浸润并上调巨噬细胞上的MHC II表达,增强抗原呈递。CCL3-CCR5途径还促进巨噬细胞代谢,增加溶酶体活性和抗原摄取,从而加强适应性免疫反应并增加临床前模型中对免疫检查点阻断疗法的敏感性。

结论

本研究突出了CCL3在重塑HCC的TIME和增强抗肿瘤免疫中的关键作用。通过促进免疫细胞募集和增强抗原呈递,CCL3显示出显著的潜力来提高免疫治疗的疗效,特别是与免疫检查点抑制剂联合使用时。靶向CCL3可能有助于克服HCC中的免疫抑制性TIME并改善患者预后。

https://cdn.ncbi.nlm.nih.gov/pmc/blobs/9613/11848677/41291e303516/jitc-13-2-g001.jpg

文献AI研究员

20分钟写一篇综述,助力文献阅读效率提升50倍。

立即体验

用中文搜PubMed

大模型驱动的PubMed中文搜索引擎

马上搜索

文档翻译

学术文献翻译模型,支持多种主流文档格式。

立即体验