Suppr超能文献

脂联素信号通过减弱平滑肌嘌呤能收缩性来调节膀胱功能。

Adiponectin signaling regulates urinary bladder function by blunting smooth muscle purinergic contractility.

作者信息

Luo Zhaobo, Wu Ali, Robson Simon, Alper Seth L, Yu Weiqun

机构信息

Division of Nephrology.

Department of Anesthesia, Beth Israel Deaconess Medical Center, Boston, Massachusetts, USA.

出版信息

JCI Insight. 2025 Feb 24;10(4):e188780. doi: 10.1172/jci.insight.188780.

Abstract

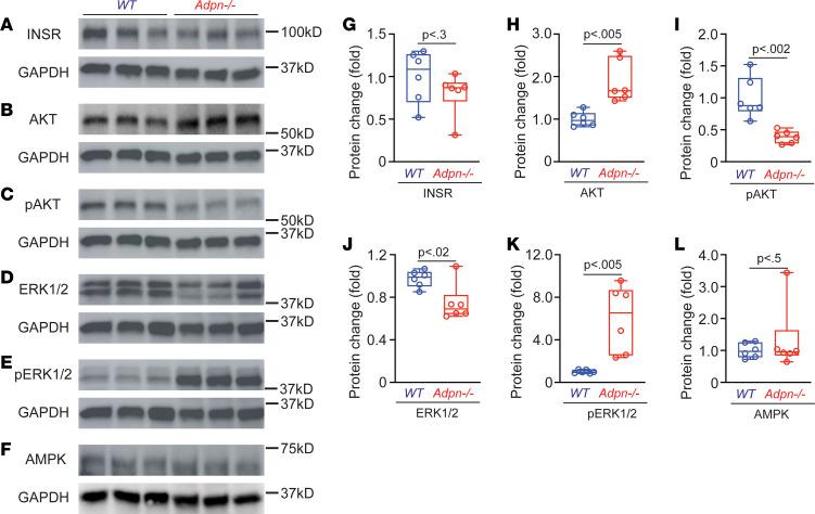
Lower urinary tract symptoms (LUTS) affect approximately 50% of the population over 40 years of age and are strongly associated with obesity and metabolic syndrome. Adipose tissue plays a key role in obesity/metabolic syndrome by releasing adipokines that regulate systemic energy/lipid metabolism, insulin resistance, and inflammation. Adiponectin (ADPN), the most abundant adipokine, modulates energy/metabolism homeostasis through its insulin-sensitizing and antiinflammatory effects. Human plasma ADPN levels are inversely associated with obesity and diabetes. To the best of our knowledge, the role of adipokines such as ADPN in the LUTS associated with obesity/metabolic syndrome remains unknown. We have tested such a possible role in a global ADPN-knockout (Adpn-/-) mouse model. Adpn-/- mice exhibited increased voiding frequency, small voids, and reduced bladder smooth muscle (BSM) contractility, with absence of purinergic contraction. Molecular examination indicated significantly altered metabolic and purinergic pathways. The ADPN receptor agonist AdipoRon was found to abolish acute BSM contraction. Intriguingly, both AMPK activators and inhibitors also abolished BSM purinergic contraction. These data indicate the important contribution of what we believe is a novel ADPN signaling pathway to the regulation of BSM contractility. Dysregulation of this ADPN signaling pathway might be an important mechanism leading to LUTS associated with obesity/metabolic syndrome.

摘要

下尿路症状(LUTS)影响着约50%的40岁以上人群,且与肥胖和代谢综合征密切相关。脂肪组织通过释放调节全身能量/脂质代谢、胰岛素抵抗和炎症的脂肪因子,在肥胖/代谢综合征中起关键作用。脂联素(ADPN)是最丰富的脂肪因子,通过其胰岛素增敏和抗炎作用调节能量/代谢稳态。人血浆ADPN水平与肥胖和糖尿病呈负相关。据我们所知,脂联素等脂肪因子在与肥胖/代谢综合征相关的LUTS中的作用尚不清楚。我们在全球ADPN基因敲除(Adpn-/-)小鼠模型中测试了这种可能的作用。Adpn-/-小鼠排尿频率增加、尿量减少、膀胱平滑肌(BSM)收缩力降低,且不存在嘌呤能收缩。分子检测表明代谢和嘌呤能途径发生了显著改变。发现ADPN受体激动剂AdipoRon可消除急性BSM收缩。有趣的是,AMPK激活剂和抑制剂也能消除BSM嘌呤能收缩。这些数据表明我们认为的一种新的ADPN信号通路对BSM收缩力调节的重要贡献。这种ADPN信号通路的失调可能是导致与肥胖/代谢综合征相关的LUTS的重要机制。

https://cdn.ncbi.nlm.nih.gov/pmc/blobs/483e/11949013/8300ea68c5aa/jciinsight-10-188780-g108.jpg

文献AI研究员

20分钟写一篇综述,助力文献阅读效率提升50倍。

立即体验

用中文搜PubMed

大模型驱动的PubMed中文搜索引擎

马上搜索

文档翻译

学术文献翻译模型,支持多种主流文档格式。

立即体验