Suppr超能文献

脂联素通过 AMPK 通路发挥外周抑制作用对小鼠胃平滑肌。

Adiponectin Exerts Peripheral Inhibitory Effects on the Mouse Gastric Smooth Muscle through the AMPK Pathway.

机构信息

Department of Experimental & Clinical Medicine, Section of Physiological Sciences, University of Florence, 50134 Firenze, Italy.

Department of Experimental & Clinical Medicine, Research Unit of Histology & Embryology, University of Florence, 50139 Firenze, Italy.

出版信息

Int J Mol Sci. 2020 Dec 17;21(24):9617. doi: 10.3390/ijms21249617.

Abstract

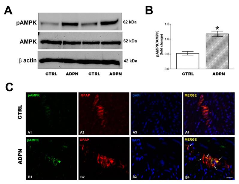
Some adipokines, such as adiponectin (ADPN), other than being implicated in the central regulation of feeding behavior, may influence gastric motor responses, which are a source of peripheral signals that also influence food intake. The present study aims to elucidate the signaling pathways through which ADPN exerts its actions in the mouse gastric fundus. To this purpose, we used a multidisciplinary approach. The mechanical results showed that ADPN caused a decay of the strip basal tension, which was abolished by the nitric oxide (NO) synthesis inhibitor, L-N-nitro arginine (L-NNA). The electrophysiological experiments confirmed that all ADPN effects were abolished by L-NNA, except for the reduction of Ca current, which was instead prevented by the inhibitor of AMP-activated protein kinase (AMPK), dorsomorphin. The activation of the AMPK signaling by ADPN was confirmed by immunofluorescence analysis, which also revealed the ADPN R1 receptor (AdipoR1) expression in glial cells of the myenteric plexus. In conclusion, our results indicate that ADPN exerts an inhibitory action on the gastric smooth muscle by acting on AdipoR1 and involving the AMPK signaling pathway at the peripheral level. These findings provide novel bases for considering AMPK as a possible pharmacologic target for the potential treatment of obesity and eating disorders.

摘要

一些脂肪因子,如脂联素 (ADPN),除了参与摄食行为的中枢调节外,还可能影响胃动力反应,胃动力反应是影响食物摄入的外周信号源。本研究旨在阐明 ADPN 在小鼠胃底发挥作用的信号通路。为此,我们采用了多学科方法。力学结果表明,ADPN 导致条带基础张力衰减,一氧化氮 (NO) 合成抑制剂 L-N-硝基精氨酸 (L-NNA) 可消除这种衰减。电生理实验证实,除了钙电流减少外,所有 ADPN 作用均被 L-NNA 消除,而钙电流减少则被 AMP 激活蛋白激酶 (AMPK) 抑制剂 dorsomorphin 所阻止。ADPN 通过免疫荧光分析证实了 AMPK 信号的激活,该分析还显示了肠神经丛胶质细胞中 ADPN R1 受体 (AdipoR1) 的表达。总之,我们的结果表明,ADPN 通过作用于 AdipoR1 并涉及外周 AMPK 信号通路,对胃平滑肌发挥抑制作用。这些发现为将 AMPK 作为肥胖和饮食失调潜在治疗的可能药物靶点提供了新的依据。

https://cdn.ncbi.nlm.nih.gov/pmc/blobs/e0d6/7767160/9d617f7beec4/ijms-21-09617-g001.jpg

文献AI研究员

20分钟写一篇综述,助力文献阅读效率提升50倍。

立即体验

用中文搜PubMed

大模型驱动的PubMed中文搜索引擎

马上搜索

文档翻译

学术文献翻译模型,支持多种主流文档格式。

立即体验