Suppr超能文献

通过HMGB1/ACSL4途径增加的滋养层细胞铁死亡与自然流产有关。

Increased Trophoblast Cell Ferroptosis via HMGB1/ACSL4 Pathway Is Associated with Spontaneous Abortion.

作者信息

Dong Yishan, Li Yong, Tang Wenjie, Chen Qin, Kong Chengcai

机构信息

Department of Gynecology and Obstetrics, Changzhou Maternity and Child Health Care Hospital, Changzhou Medical Center, Nanjing Medical University, Changzhou, China.

Department of Gynecology and Obstetrics, Changzhou Maternity and Child Health Care Hospital, Changzhou, China.

出版信息

Reprod Sci. 2025 May;32(5):1713-1722. doi: 10.1007/s43032-025-01817-7. Epub 2025 Feb 24.

Abstract

INTRODUCTION

Trophoblast cells undergo ferroptosis in pregnancy-related diseases. HMGB1 participates in pathological ferroptosis. However, whether lipopolysaccharide (LPS) -mediated HMGB1 expression induces the ferroptosis of trophoblast cells and further spontaneous abortion (SA) remains unknown.

METHODS

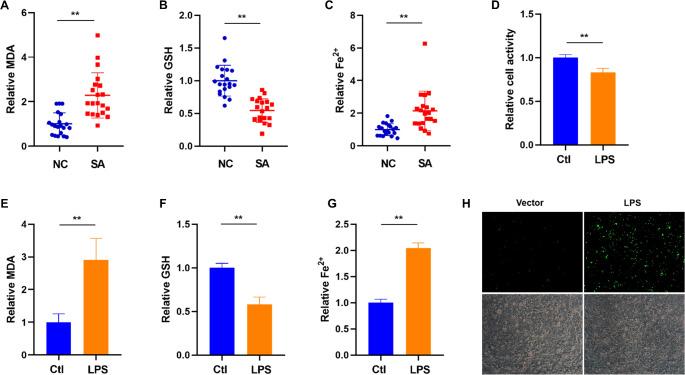
HMGB1 and ACSL4 expression were measured in villous tissues from 20 women with SA and 20 women with elective abortion. Human HTR-8/SVneo cells were treated with LPS to establish an in vitro abortion model. The hallmarks of ferroptosis including MDA, GSH, Fe and ROS were detected using indicated assay kits.

RESULTS

The levels of HMGB1 and ACSL4 in villous tissues from SA women were significantly higher than those in the normal control group. HMGB1 interacts with and stabilizes ACSL4 to promote the ferroptosis of trophoblast cells. Conversely, HMGB1 and/or ACSL4 inhibition attenuated LPS-induced trophoblast cells ferroptosis.

CONCLUSIONS

An HMGB1/ACSL4 axis is engaged in LPS-induced ferroptosis of trophoblast cells, and may be targeted to design treatments preventing SA.

摘要

引言

滋养层细胞在妊娠相关疾病中会发生铁死亡。高迁移率族蛋白B1(HMGB1)参与病理性铁死亡。然而,脂多糖(LPS)介导的HMGB1表达是否会诱导滋养层细胞铁死亡并进而导致自然流产(SA)仍不清楚。

方法

检测了20例自然流产女性和20例选择性流产女性绒毛组织中HMGB1和酰基辅酶A合成酶长链家族成员4(ACSL4)的表达。用人绒毛膜滋养层细胞系HTR-8/SVneo细胞经LPS处理建立体外流产模型。使用指定的检测试剂盒检测包括丙二醛(MDA)、谷胱甘肽(GSH)、铁(Fe)和活性氧(ROS)在内的铁死亡标志物。

结果

自然流产女性绒毛组织中HMGB1和ACSL4的水平显著高于正常对照组。HMGB1与ACSL4相互作用并使其稳定,以促进滋养层细胞的铁死亡。相反,抑制HMGB1和/或ACSL4可减轻LPS诱导的滋养层细胞铁死亡。

结论

HMGB1/ACSL4轴参与LPS诱导的滋养层细胞铁死亡,可能是预防自然流产治疗的靶点。

https://cdn.ncbi.nlm.nih.gov/pmc/blobs/5fd6/12041038/9def2079d3a7/43032_2025_1817_Fig1_HTML.jpg

文献AI研究员

20分钟写一篇综述,助力文献阅读效率提升50倍。

立即体验

用中文搜PubMed

大模型驱动的PubMed中文搜索引擎

马上搜索

文档翻译

学术文献翻译模型,支持多种主流文档格式。

立即体验