Suppr超能文献

唑类耐药环境监测综合综述:医院临床医生和感染控制团队实用路线图

Comprehensive Review of Environmental Surveillance for Azole-Resistant : A Practical Roadmap for Hospital Clinicians and Infection Control Teams.

作者信息

Tashiro Masato, Nakano Yuichiro, Shirahige Tomoyuki, Kakiuchi Satoshi, Fujita Ayumi, Tanaka Takeshi, Takazono Takahiro, Izumikawa Koichi

机构信息

Department of Infectious Diseases, Nagasaki University Graduate School of Biomedical Sciences, Nagasaki 852-8501, Japan.

Infection Control and Education Center, Nagasaki University Hospital, Nagasaki 852-8501, Japan.

出版信息

J Fungi (Basel). 2025 Jan 25;11(2):96. doi: 10.3390/jof11020096.

Abstract

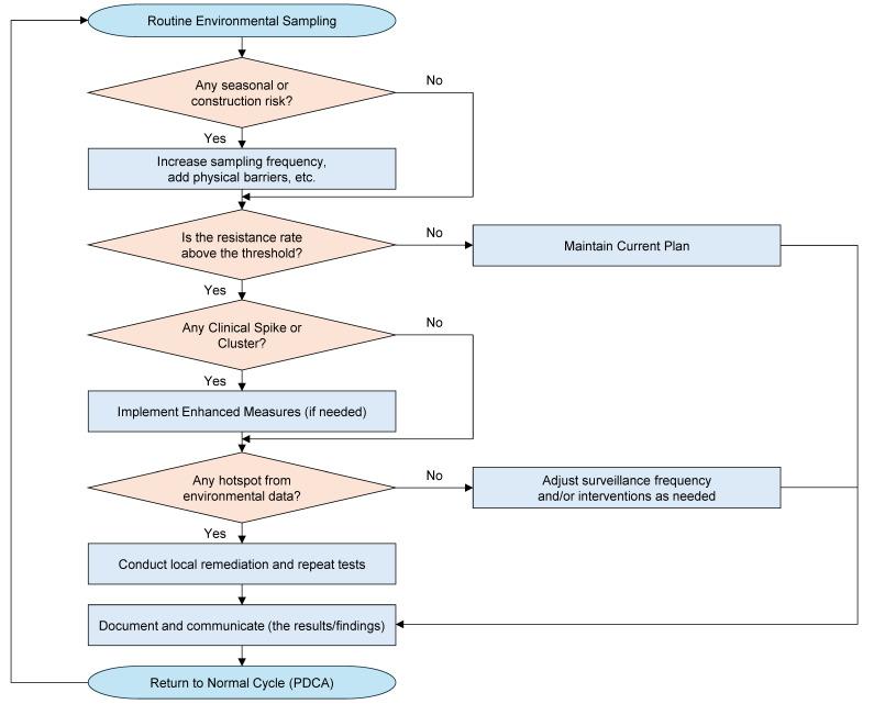
As azole-resistant emerges globally, healthcare facilities face mounting challenges in managing invasive aspergillosis. This review synthesizes worldwide azole resistance data to reveal profound regional variability, demonstrating that findings from other regions cannot be directly extrapolated to local settings. Consequently, hospital-level environmental surveillance is crucial for tailoring interventions to local epidemiology and detecting resistant strains in real-time. We outline practical approaches-encompassing sampling site prioritization, diagnostic workflows (culture-based and molecular), and PDCA-driven continuous improvement-so that even resource-limited facilities can manage resistant isolates more effectively. By linking real-time surveillance findings with clinical decisions, hospitals can tailor antifungal stewardship programs and swiftly adjust prophylaxis or treatment regimens. Our approach aims to enable accurate, ongoing evaluations of emerging resistance patterns, ensuring that institutions maintain efficient and adaptive programs. Ultimately, we advocate for sustained, collaborative efforts worldwide, where facilities adapt protocols to local conditions, share data through international networks, and contribute to a global knowledge base on resistance mechanisms. Through consistent application of these recommendations, healthcare systems can better preserve azole efficacy, safeguard immunocompromised populations, and refine infection control practices in the face of evolving challenges.

摘要

随着全球范围内唑类耐药性的出现,医疗机构在管理侵袭性曲霉病方面面临着越来越大的挑战。本综述综合了全球唑类耐药数据,揭示了显著的区域差异,表明其他地区的研究结果不能直接外推至当地情况。因此,医院层面的环境监测对于根据当地流行病学情况调整干预措施并实时检测耐药菌株至关重要。我们概述了切实可行的方法,包括采样点优先级确定、诊断工作流程(基于培养和分子方法)以及由计划-执行-检查-行动(PDCA)驱动的持续改进,以便即使是资源有限的医疗机构也能更有效地管理耐药菌株。通过将实时监测结果与临床决策相联系,医院可以调整抗真菌管理计划并迅速调整预防或治疗方案。我们的方法旨在能够对新出现的耐药模式进行准确、持续的评估,确保各机构维持高效且适应性强的计划。最终,我们倡导全球范围内持续的协作努力,即各医疗机构根据当地情况调整方案,通过国际网络共享数据,并为关于耐药机制的全球知识库做出贡献。通过始终如一地应用这些建议,医疗系统能够在面对不断演变的挑战时更好地保持唑类药物的疗效、保护免疫功能低下人群并完善感染控制措施。

https://cdn.ncbi.nlm.nih.gov/pmc/blobs/5e9f/11856238/17e773040fe3/jof-11-00096-g002.jpg

文献AI研究员

20分钟写一篇综述,助力文献阅读效率提升50倍。

立即体验

用中文搜PubMed

大模型驱动的PubMed中文搜索引擎

马上搜索

文档翻译

学术文献翻译模型,支持多种主流文档格式。

立即体验