Suppr超能文献

FAM50A作为一种新型预后标志物,通过细胞周期蛋白A2/细胞周期蛋白依赖性激酶2(CylinA2/CDK2)途径调节结肠癌细胞的增殖。

FAM50A as a novel prognostic marker modulates the proliferation of colorectal cancer cells via CylinA2/CDK2 pathway.

作者信息

Li Longhai, Ji Zhaoshuai, Li Guangyun, Gu Hao, Sun Yan

机构信息

School of Basic Medical Sciences, Anhui Medical University, Hefei, Anhui, China.

Department of Pharmacy, Beijing Tsinghua Changgung Hospital, School of Clinical Medicine, Tsinghua University, Beijing, China.

出版信息

PLoS One. 2025 Feb 25;20(2):e0318776. doi: 10.1371/journal.pone.0318776. eCollection 2025.

Abstract

OBJECTIVE

Colorectal cancer (CRC) is the third most prevalent malignant tumor type and the second leading cause of cancer-related death. Sequence similarity family 50 member A (FAM50A) plays a vital role in numerous disease processes, including tumor progression. This study aimed to evaluate the prognostic significance of FAM50A in CRC and to explore its role in CRC cell proliferation.

METHODS

TCGA and GTEX databases and immunohistochemical staining (IHC) was used to study the expression of FAM50A in CRC tissues. Patient survival data were used to assess the prognostic significance of FAM50A in CRC using Kaplan-Meier analysis and Cox regression analysis. The Cell Counting Kit-8 (CCK-8), 5-ethynyl-2'-deoxyuridine (EdU), and colony-formation assays were employed to assess the impact of FAM50A on tumor cell proliferation. Flow cytometry was used to detect the changes of cell cycle. The cell cycle and cycle-related proteins were measured via western blotting (WB) to explore the potential mechanisms involving in cancer progresses.

RESULTS

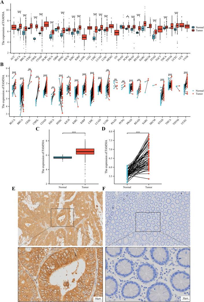
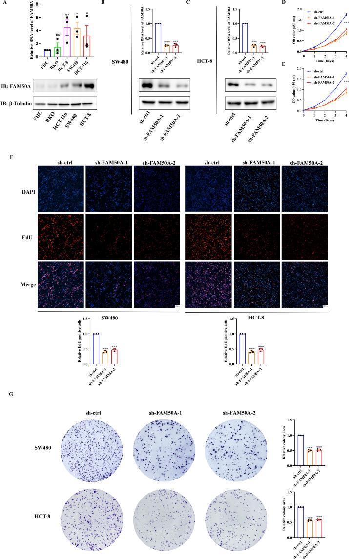
The results of IHC revealed a notable upregulation of FAM50A expression levels in CRC tissue compared with adjacent normal tissue. Moreover, FAM50A expression was positively correlated with N and TNM stages in 145 patients with CRC. Cox regression analysis and construction of a nomogram revealed that high FAM50A expression was a prognostic indicator for poor overall survival in patients with CRC. Knockdown of FAM50A decreased cell proliferation ability, the proportion of EdU positive cells, and the number of CRC cell colonies, whereas overexpressing FAM50A promoted proliferative phenotypes. Knocking down FAM50A induced a significant increase in the number of cells in the S phase. Meanwhile, CyclinA2 and CDK2 were significantly reduced after FAM50A knocking down.

CONCLUSION

FAM50A may be a novel prognostic marker for CRC, and may participate in regulating tumor progression by targeting the CyclinA2/CDK2 signal pathway.

摘要

目的

结直肠癌(CRC)是第三大常见的恶性肿瘤类型,也是癌症相关死亡的第二大主要原因。序列相似性家族50成员A(FAM50A)在包括肿瘤进展在内的众多疾病过程中发挥着至关重要的作用。本研究旨在评估FAM50A在CRC中的预后意义,并探讨其在CRC细胞增殖中的作用。

方法

利用TCGA和GTEX数据库以及免疫组织化学染色(IHC)研究FAM50A在CRC组织中的表达。使用患者生存数据,通过Kaplan-Meier分析和Cox回归分析评估FAM50A在CRC中的预后意义。采用细胞计数试剂盒-8(CCK-8)、5-乙炔基-2'-脱氧尿苷(EdU)和集落形成试验评估FAM50A对肿瘤细胞增殖的影响。流式细胞术用于检测细胞周期的变化。通过蛋白质免疫印迹法(WB)检测细胞周期及与周期相关的蛋白质,以探索癌症进展的潜在机制。

结果

IHC结果显示,与相邻正常组织相比,CRC组织中FAM50A表达水平显著上调。此外,在145例CRC患者中,FAM50A表达与N分期和TNM分期呈正相关。Cox回归分析和列线图构建显示,FAM50A高表达是CRC患者总生存期不佳的预后指标。敲低FAM50A可降低细胞增殖能力、EdU阳性细胞比例和CRC细胞集落数量,而过表达FAM50A则促进增殖表型。敲低FAM50A可导致S期细胞数量显著增加。同时,FAM50A敲低后细胞周期蛋白A2(CyclinA2)和细胞周期蛋白依赖性激酶2(CDK2)显著减少。

结论

FAM50A可能是CRC的一种新型预后标志物,并可能通过靶向CyclinA2/CDK2信号通路参与调节肿瘤进展。

https://cdn.ncbi.nlm.nih.gov/pmc/blobs/f0c0/11856281/2a3eddc5af7e/pone.0318776.g001.jpg

文献AI研究员

20分钟写一篇综述,助力文献阅读效率提升50倍。

立即体验

用中文搜PubMed

大模型驱动的PubMed中文搜索引擎

马上搜索

文档翻译

学术文献翻译模型,支持多种主流文档格式。

立即体验