Suppr超能文献

MutSβ-MutLβ-FANCJ 轴介导转录共发生 G4/R-环导致的叉停滞后的 DNA 复制重启动。

MutSβ-MutLβ-FANCJ axis mediates the restart of DNA replication after fork stalling at cotranscriptional G4/R-loops.

机构信息

Institute of Molecular Cancer Research, University of Zurich, Winterthurerstrasse 190, 8057 Zurich, Switzerland.

Institute of Molecular Genetics of the Czech Academy of Sciences, Videnska 1083, 143 00 Prague, Czech Republic.

出版信息

Sci Adv. 2024 Feb 9;10(6):eadk2685. doi: 10.1126/sciadv.adk2685. Epub 2024 Feb 7.

Abstract

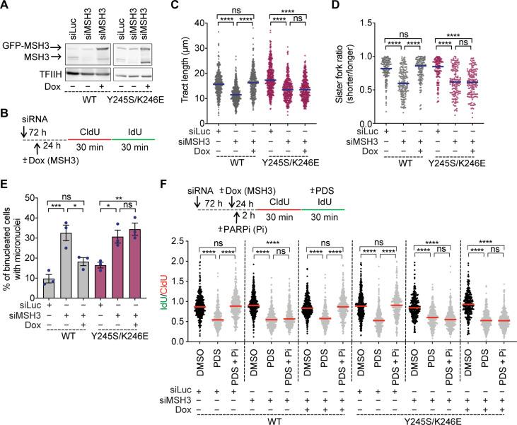
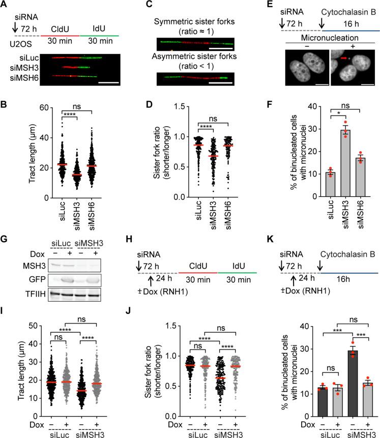
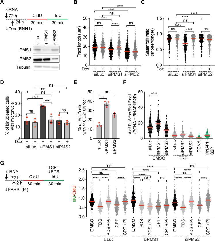
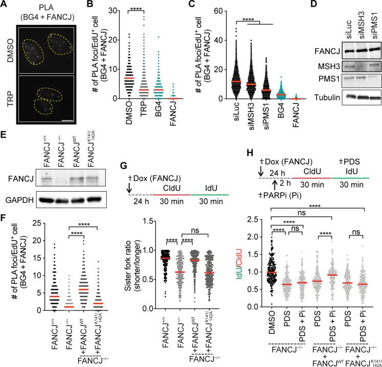
Transcription-replication conflicts (TRCs) induce formation of cotranscriptional RNA:DNA hybrids (R-loops) stabilized by G-quadruplexes (G4s) on the displaced DNA strand, which can cause fork stalling. Although it is known that these stalled forks can resume DNA synthesis in a process initiated by MUS81 endonuclease, how TRC-associated G4/R-loops are removed to allow fork passage remains unclear. Here, we identify the mismatch repair protein MutSβ, an MLH1-PMS1 heterodimer termed MutLβ, and the G4-resolving helicase FANCJ as factors that are required for MUS81-initiated restart of DNA replication at TRC sites in human cells. This DNA repair process depends on the G4-binding activity of MutSβ, the helicase activity of FANCJ, and the binding of FANCJ to MLH1. Furthermore, we show that MutSβ, MutLβ, and MLH1-FANCJ interaction mediate FANCJ recruitment to G4s. These data suggest that MutSβ, MutLβ, and FANCJ act in conjunction to eliminate G4/R-loops at TRC sites, allowing replication restart.

摘要

转录-复制冲突 (TRC) 诱导在被取代的 DNA 链上形成由 G-四链体 (G4) 稳定的共转录 RNA:DNA 杂交物 (R 环),这可能导致叉停顿。尽管已知这些停滞的叉可以在由 MUS81 内切酶起始的过程中恢复 DNA 合成,但 TRC 相关的 G4/R 环如何被移除以允许叉通过仍然不清楚。在这里,我们鉴定了错配修复蛋白 MutSβ、MLH1-PMS1 异二聚体称为 MutLβ 和 G4 解旋酶 FANCJ,它们是在人类细胞中 TRC 位点 MUS81 起始的 DNA 复制重新启动所必需的因素。这个 DNA 修复过程依赖于 MutSβ 的 G4 结合活性、FANCJ 的解旋酶活性以及 FANCJ 与 MLH1 的结合。此外,我们表明 MutSβ、MutLβ 和 MLH1-FANCJ 相互作用介导 FANCJ 向 G4 的募集。这些数据表明 MutSβ、MutLβ 和 FANCJ 协同作用以消除 TRC 位点的 G4/R 环,从而允许复制重新启动。

https://cdn.ncbi.nlm.nih.gov/pmc/blobs/6e0b/10849593/9681c613430b/sciadv.adk2685-f1.jpg

文献AI研究员

20分钟写一篇综述,助力文献阅读效率提升50倍。

立即体验

用中文搜PubMed

大模型驱动的PubMed中文搜索引擎

马上搜索

文档翻译

学术文献翻译模型,支持多种主流文档格式。

立即体验