Suppr超能文献

建立可变剪接预后风险模型并鉴定纤连蛋白1(FN1)作为多形性胶质母细胞瘤的潜在生物标志物。

Establishment of an alternative splicing prognostic risk model and identification of FN1 as a potential biomarker in glioblastoma multiforme.

作者信息

Liu Xi, Song Jinming, Zhou Zhiming, He Yuting, Wu Shaochun, Yang Jin, Ren Zhonglu

机构信息

School of Medical Information and Engineering, Guangdong Pharmaceutical University, Guangzhou, 510006, China.

Guangdong Province Precise Medicine Big Data of Traditional Chinese Medicine Engineering Technology Research Center, Guangzhou, 51006, China.

出版信息

Sci Rep. 2025 Feb 25;15(1):6716. doi: 10.1038/s41598-025-91038-4.

Abstract

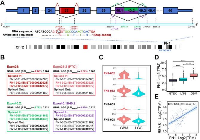
Aberrant alternative splicing and abnormal alternative splicing events (ASEs) in glioblastoma multiforme (GBM) remain largely elusive. The prognostic-associated ASEs in GBM were identified and summarized into 123 genes using GBM and LGG datasets from ASCancer Atlas and TCGA. The eleven genes (C2, COL3A1, CTSL, EIF3L, FKBP9, FN1, HPCAL1, HSPB1, IGFBP4, MANBA, PRKAR1B) were screened to develop an alternative splicing prognostic risk score (ASRS) model through machine learning algorithms. The model was trained on the TCGA-GBM cohort and validated with four external datasets from CGGA and GEO, achieving AUC values of 0.808, 0.814, 0.763, 0.859, and 0.836 for 3-year survival rates, respectively. ASRS could be an independent prognostic factor for GBM patients (HR > 1.8 across three datasets) through multivariate Cox regression analysis. The high-risk group demonstrated poorer prognosis, elevated immune scores, increased levels of immune cell infiltration, and greater differences in drug sensitivity. We found that FN1, used for model construction, contained 4 abnormal ASEs resulting in high expression of non-canonical transcripts and the presence of premature termination codon. These abnormal ASEs may be regulated by tumour-related splicing factors according to the PPI network. Furthermore, both mRNA and protein levels of FN1 were highly expressed in GBM compared to LGG, correlating with poor prognosis in GBM. In conclusion, our findings highlight the role of ASEs in affecting the progression of GBM, and the model showed a potential application for prognostic risk of patients. FN1 may serve as a promising splicing biomarker for GBM, and mechanisms of processes of aberrant splicing need to be revealed in the future.

摘要

多形性胶质母细胞瘤(GBM)中异常的可变剪接和异常可变剪接事件(ASE)在很大程度上仍不清楚。利用来自ASCancer Atlas和TCGA的GBM和LGG数据集,鉴定出GBM中与预后相关的ASE,并将其汇总到123个基因中。通过机器学习算法筛选出11个基因(C2、COL3A1、CTSL、EIF3L、FKBP9、FN1、HPCAL1、HSPB1、IGFBP4、MANBA、PRKAR1B),以建立一个可变剪接预后风险评分(ASRS)模型。该模型在TCGA-GBM队列上进行训练,并用来自CGGA和GEO的四个外部数据集进行验证,3年生存率的AUC值分别为0.808、0.814、0.763、0.859和0.836。通过多变量Cox回归分析,ASRS可能是GBM患者的独立预后因素(在三个数据集中HR>1.8)。高危组显示预后较差、免疫评分升高、免疫细胞浸润水平增加以及药物敏感性差异更大。我们发现,用于模型构建的FN1包含4个异常ASE,导致非经典转录本高表达和提前终止密码子的存在。根据蛋白质-蛋白质相互作用网络,这些异常ASE可能受肿瘤相关剪接因子调控。此外,与LGG相比,GBM中FN1的mRNA和蛋白质水平均高表达,与GBM的不良预后相关。总之,我们的研究结果突出了ASE在影响GBM进展中的作用,并且该模型显示出对患者预后风险的潜在应用价值。FN1可能是GBM一个有前景的剪接生物标志物,未来需要揭示异常剪接过程的机制。

https://cdn.ncbi.nlm.nih.gov/pmc/blobs/50a8/11862013/cbe98ebb70a1/41598_2025_91038_Fig1_HTML.jpg

文献AI研究员

20分钟写一篇综述,助力文献阅读效率提升50倍。

立即体验

用中文搜PubMed

大模型驱动的PubMed中文搜索引擎

马上搜索

文档翻译

学术文献翻译模型,支持多种主流文档格式。

立即体验