Suppr超能文献

咖啡化合物对脂毒性的保护作用与原代大鼠肝细胞中脂滴形成及抗氧化反应有关。

Coffee Compounds Protection Against Lipotoxicity Is Associated with Lipid Droplet Formation and Antioxidant Response in Primary Rat Hepatocytes.

作者信息

Arroyave-Ospina Johanna C, Martínez Magnolia, Buist-Homan Manon, Palasantzas Victoria, Arrese Marco, Moshage Han

机构信息

Department of Fisiología y Bioquímica and Grupo de Gastrohepatología, Facultad de Medicina Universidad de Antioquia, Medellín 050010, Colombia.

Department of Gastroenterology and Hepatology, University Med ical Center of Groningen, University of Groningen, P.O. Box 30.001, 9713 GZ Groningen, The Netherlands.

出版信息

Antioxidants (Basel). 2025 Jan 31;14(2):175. doi: 10.3390/antiox14020175.

Abstract

UNLABELLED

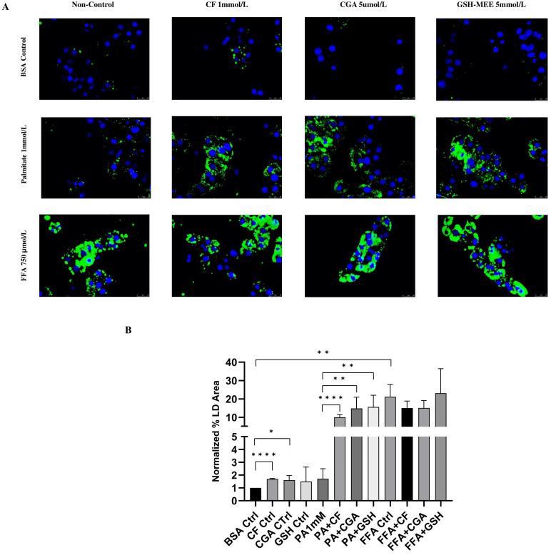
Metabolic dysfunction associated with steatotic liver disease (MASLD) is the result of disturbed lipid metabolism. In MASLD, the accumulation of free fatty acids (FFAs) in hepatocytes causes lipotoxicity mediated by oxidative stress. Coffee compounds are known for their beneficial effects in MASLD; however, the mechanisms still need to be further explored. The aim of this study was to elucidate the protective mechanisms of coffee compounds against palmitate-induced lipotoxicity in primary hepatocytes.

METHODS

Primary hepatocytes were isolated from male Wistar rats and treated with palmitate (1 mmol/L) in combination with caffeine (CF: 1 mmol/L) or chlorogenic acid (CGA: 5 µmol/L). Mitochondrial ROS production, palmitate-induced necrosis, antioxidant response, ER stress markers and lipid droplet (LD) formation were assessed. Monoacylglycerols 2-SG (2-Stearolylglycerol), 2-OG (2-Oleoylglycerol) and SCD-1 (Stearoyl-CoA Desaturase 1) inhibitors were used to modulate LD formation. LD formation in steatotic Zucker rat hepatocytes was also investigated.

RESULTS

CF and CGA prevented palmitate-induced cell death and reduced ROS production. CF and CGA induced the antioxidant response, especially HO-1 expression, but had no significant effect on ER stress markers. CF and CGA increased LD formation in palmitate-treated cells. This effect was significantly reduced by 2-SG and SCD-1 inhibitors but enhanced by 2-OG. Lipid droplets were associated with lower palmitate toxicity and reduced ROS production.

CONCLUSIONS

CF and CGA protect hepatocytes from lipotoxicity via modulation of the antioxidant response and enhance lipid droplet formation via an SCD-1-dependent mechanism. Oxidative stress-related toxicity in hepatocytes can be prevented by enhancing LD formation.

摘要

未标注

与脂肪性肝病相关的代谢功能障碍(MASLD)是脂质代谢紊乱的结果。在MASLD中,肝细胞中游离脂肪酸(FFA)的积累会导致由氧化应激介导的脂毒性。咖啡化合物因其对MASLD的有益作用而闻名;然而,其机制仍需进一步探索。本研究的目的是阐明咖啡化合物对棕榈酸酯诱导的原代肝细胞脂毒性的保护机制。

方法

从雄性Wistar大鼠中分离出原代肝细胞,并用棕榈酸酯(1 mmol/L)与咖啡因(CF:1 mmol/L)或绿原酸(CGA:5 μmol/L)联合处理。评估线粒体活性氧产生、棕榈酸酯诱导的坏死、抗氧化反应、内质网应激标志物和脂滴(LD)形成。使用单酰甘油2-SG(2-硬脂酰甘油)、2-OG(2-油酰甘油)和SCD-1(硬脂酰辅酶A去饱和酶1)抑制剂来调节LD形成。还研究了脂肪性 Zucker 大鼠肝细胞中的LD形成。

结果

CF和CGA可预防棕榈酸酯诱导的细胞死亡并减少活性氧产生。CF和CGA诱导抗氧化反应,尤其是HO-1表达,但对内质网应激标志物无显著影响。CF和CGA增加了棕榈酸酯处理细胞中的LD形成。2-SG和SCD-1抑制剂可显著降低这种作用,但2-OG可增强这种作用。脂滴与较低的棕榈酸酯毒性和减少的活性氧产生相关。

结论

CF和CGA通过调节抗氧化反应保护肝细胞免受脂毒性,并通过SCD-1依赖性机制增强脂滴形成。增强LD形成可预防肝细胞中与氧化应激相关的毒性。

https://cdn.ncbi.nlm.nih.gov/pmc/blobs/4bb1/11851918/542e4e7e7075/antioxidants-14-00175-g001.jpg

文献AI研究员

20分钟写一篇综述,助力文献阅读效率提升50倍。

立即体验

用中文搜PubMed

大模型驱动的PubMed中文搜索引擎

马上搜索

文档翻译

学术文献翻译模型,支持多种主流文档格式。

立即体验