Suppr超能文献

同时过表达GPX3和CD47的间充质干细胞用于治疗药物性急性肝损伤

Mesenchymal Stem Cells with Simultaneous Overexpression of GPX3 and CD47 for the Treatment of Drug-Induced Acute Liver Injury.

作者信息

Jing Yuanxiang, Li Balun, Aierken Aili, Zhang Zengyu, Han Dongyao, Lin Zixi, Gao Jiaqi, Tian Hongkai, Hua Jinlian

机构信息

College of Veterinary Medicine, Shanxi Centre of Stem Cells Engineering & Technology, Northwest A&F University, Yangling 712100, China.

Key Laboratory of Pathogenesis, Prevention and Treatment of High Incidence Diseases in Central Asia, Xinjiang Medical University, Urumqi 830000, China.

出版信息

Vet Sci. 2025 Feb 10;12(2):149. doi: 10.3390/vetsci12020149.

Abstract

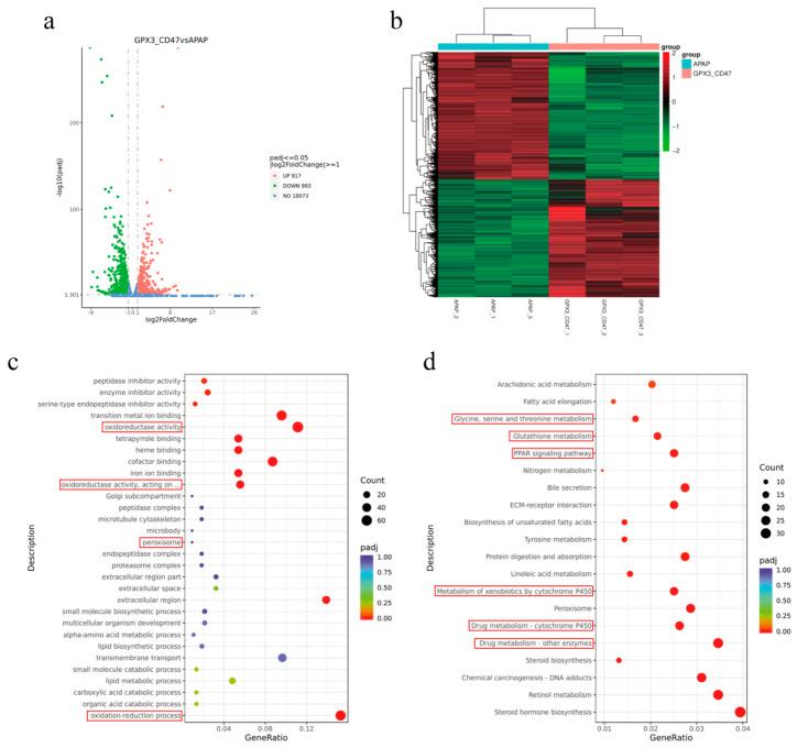
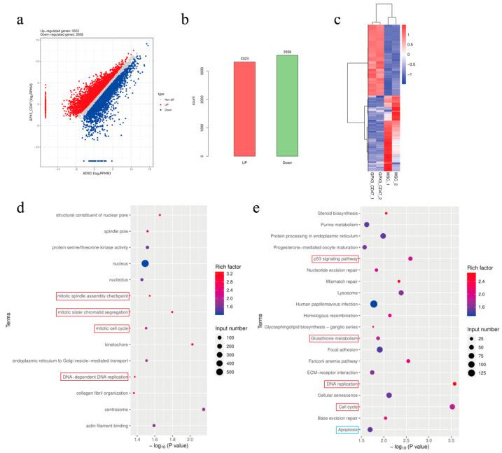
The liver, as the largest metabolic and detoxification organ in mammals, metabolizes approximately 80-90% of drugs. However, drug-induced liver injury (DILI) is common and driven by factors such as individual variability, differences in liver metabolism, and improper drug use. Mesenchymal stem cells (MSCs), with their self-renewal and multipotent differentiation capabilities, offer therapeutic potential, but face challenges such as limited proliferation and increased apoptosis during in vitro expansion. Although MSCs exhibit low immunogenicity, they are often cleared by the host immune system, which limits their survival and engraftment. Glutathione peroxidase 3 (GPX3) is a key antioxidant enzyme that reduces reactive oxygen species (ROS), protecting cells from oxidative damage. CD47, also known as integrin-associated protein (IAP), helps cells evade immune clearance by binding to signal regulatory protein alpha (SIRPα) on the immune cells. Here, we used an acetaminophen (APAP)-induced DILI mouse model to evaluate the therapeutic efficacy of intravenously infused MSCs overexpressing GPX3 and CD47. Compared to unmodified MSCs, modified MSCs showed improved survival, reduced liver inflammation, and alleviated oxidative damage, offering enhanced protection against APAP-induced DILI.

摘要

肝脏作为哺乳动物体内最大的代谢和解毒器官,可代谢约80-90%的药物。然而,药物性肝损伤(DILI)很常见,其由个体差异、肝脏代谢差异和用药不当等因素所致。间充质干细胞(MSCs)具有自我更新和多能分化能力,具有治疗潜力,但在体外扩增过程中面临增殖受限和凋亡增加等挑战。尽管MSCs免疫原性较低,但它们常被宿主免疫系统清除,这限制了它们的存活和植入。谷胱甘肽过氧化物酶3(GPX3)是一种关键的抗氧化酶,可减少活性氧(ROS),保护细胞免受氧化损伤。CD47,也称为整合素相关蛋白(IAP),通过与免疫细胞上的信号调节蛋白α(SIRPα)结合,帮助细胞逃避免疫清除。在此,我们使用对乙酰氨基酚(APAP)诱导的DILI小鼠模型,评估静脉输注过表达GPX3和CD47的MSCs的治疗效果。与未修饰的MSCs相比,修饰后的MSCs显示出更好的存活率、减轻的肝脏炎症和减轻的氧化损伤,对APAP诱导的DILI提供了更强的保护。

https://cdn.ncbi.nlm.nih.gov/pmc/blobs/703f/11861084/6f4a2e734162/vetsci-12-00149-g001.jpg

文献AI研究员

20分钟写一篇综述,助力文献阅读效率提升50倍。

立即体验

用中文搜PubMed

大模型驱动的PubMed中文搜索引擎

马上搜索

文档翻译

学术文献翻译模型,支持多种主流文档格式。

立即体验