Suppr超能文献

FOXM1转录程序中的随机变异介导复制应激耐受性。

Stochastic variation in the FOXM1 transcription program mediates replication stress tolerance.

作者信息

Segeren Hendrika A, Wierenga Kathryn A, Riemers Frank M, van Liere Elsbeth A, Westendorp Bart

机构信息

Department of Biomolecular Health Sciences, Faculty of Veterinary Medicine, Utrecht University, The Netherlands.

Department of Clinical Sciences, Faculty of Veterinary Medicine, Utrecht University, The Netherlands.

出版信息

Mol Oncol. 2025 Jun;19(6):1633-1650. doi: 10.1002/1878-0261.13819. Epub 2025 Feb 26.

Abstract

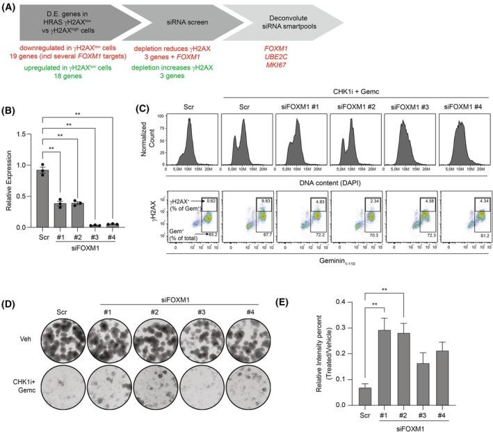
Oncogene-induced replication stress (RS) is a vulnerability of cancer cells that forces reliance on the intra-S-phase checkpoint to ensure faithful genome duplication. Inhibitors of the intra-S-phase checkpoint kinases ATR and CHK1 have been developed, but resistance to these drugs remains problematic. Understanding drug tolerance mechanisms is impeded by analysis of bulk samples, which neglect tumor heterogeneity and often fail to accurately interpret cell cycle-mediated resistance. Here, by combining intracellular immunostaining and single-cell RNA-sequencing, we characterized the transcriptomes of oncogenic RAS-expressing cells with variable levels of RS when challenged with a CHK1 inhibitor combined with gemcitabine. We identified 37 genes differentially expressed between tolerant and sensitive cells, including several FOXM1 targets. While complete knockdown of FOXM1 impeded cell proliferation, partial knockdown protected cells against DNA damage, and improved recovery from drug-induced RS. Remarkably, knockdown of individual FOXM1 target genes UBE2C and MKI67 also mitigated DNA damage, uncovering unanticipated roles for these in the replication stress response. Our results suggest that low levels of FOXM1-dependent gene expression during S and G2 phase protects cells against excessive DNA damage during drug-induced replication stress.

摘要

致癌基因诱导的复制应激(RS)是癌细胞的一个弱点,它迫使细胞依赖S期内检查点来确保基因组的忠实复制。S期内检查点激酶ATR和CHK1的抑制剂已被开发出来,但对这些药物的耐药性仍然是个问题。对大量样本的分析阻碍了对药物耐受机制的理解,这种分析忽略了肿瘤异质性,并且常常无法准确解释细胞周期介导的耐药性。在这里,通过结合细胞内免疫染色和单细胞RNA测序,我们对在用CHK1抑制剂联合吉西他滨处理时具有不同RS水平的致癌RAS表达细胞的转录组进行了表征。我们鉴定出了37个在耐受细胞和敏感细胞之间差异表达的基因,包括几个FOXM1靶点。虽然完全敲低FOXM1会阻碍细胞增殖,但部分敲低能保护细胞免受DNA损伤,并改善药物诱导的RS后的恢复。值得注意的是,单独敲低FOXM1靶点基因UBE2C和MKI67也能减轻DNA损伤,揭示了它们在复制应激反应中的意外作用。我们的结果表明,在S期和G2期低水平的FOXM1依赖性基因表达可保护细胞在药物诱导的复制应激期间免受过度的DNA损伤。

https://cdn.ncbi.nlm.nih.gov/pmc/blobs/e9c0/12161472/214d5132d986/MOL2-19-1633-g003.jpg

文献AI研究员

20分钟写一篇综述,助力文献阅读效率提升50倍。

立即体验

用中文搜PubMed

大模型驱动的PubMed中文搜索引擎

马上搜索

文档翻译

学术文献翻译模型,支持多种主流文档格式。

立即体验