Suppr超能文献

ATR 激酶通过防止复制资源枯竭来支持早期 S 期的正常增殖。

ATR kinase supports normal proliferation in the early S phase by preventing replication resource exhaustion.

机构信息

Institute for Cancer Genetics, Vagelos College for Physicians and Surgeons, Columbia University, New York City, NY, 10032, USA.

Department of Pediatrics, Emory University School of Medicine, Atlanta, GA, 30322, USA.

出版信息

Nat Commun. 2023 Jun 19;14(1):3618. doi: 10.1038/s41467-023-39332-5.

Abstract

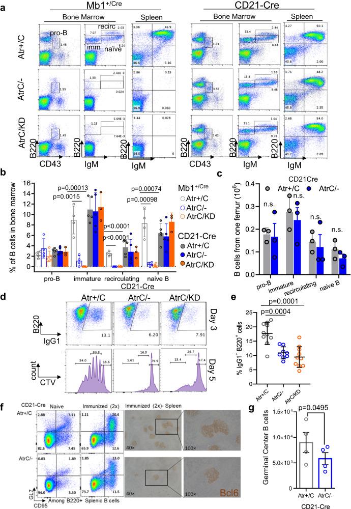
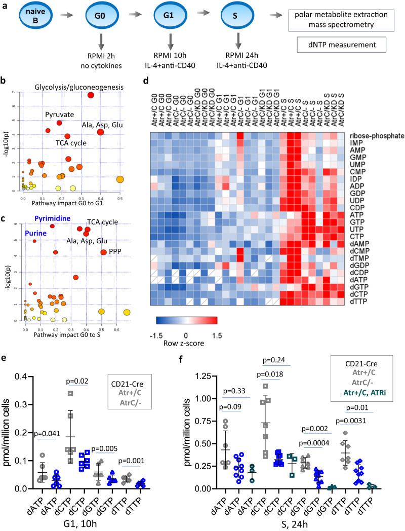
The ATR kinase, which coordinates cellular responses to DNA replication stress, is also essential for the proliferation of normal unstressed cells. Although its role in the replication stress response is well defined, the mechanisms by which ATR supports normal cell proliferation remain elusive. Here, we show that ATR is dispensable for the viability of G0-arrested naïve B cells. However, upon cytokine-induced proliferation, Atr-deficient B cells initiate DNA replication efficiently, but by mid-S phase they display dNTP depletion, fork stalling, and replication failure. Nonetheless, productive DNA replication and dNTP levels can be restored in Atr-deficient cells by suppressing origin firing, such as partial inhibition of CDC7 and CDK1 kinase activities. Together, these findings indicate that ATR supports the proliferation of normal unstressed cells by tempering the pace of origin firing during the early S phase to avoid exhaustion of dNTPs and importantly also other replication factors.

摘要

ATR 激酶协调细胞对 DNA 复制应激的反应,对于正常无应激细胞的增殖也是必不可少的。尽管其在复制应激反应中的作用已经明确,但 ATR 支持正常细胞增殖的机制仍不清楚。在这里,我们表明 ATR 对于 G0 期静止的幼稚 B 细胞的存活是可有可无的。然而,在细胞因子诱导的增殖过程中,Atr 缺陷型 B 细胞能够有效地起始 DNA 复制,但是在中期 S 期,它们表现出 dNTP 耗竭、叉停顿和复制失败。尽管如此,通过抑制起始,如部分抑制 CDC7 和 CDK1 激酶活性,可以在 Atr 缺陷型细胞中恢复有活力的 DNA 复制和 dNTP 水平。总之,这些发现表明,ATR 通过在早期 S 期调节起始的速度来支持正常无应激细胞的增殖,以避免 dNTP 的耗尽,重要的是还有其他复制因子。

https://cdn.ncbi.nlm.nih.gov/pmc/blobs/f301/10279696/a0b558e33976/41467_2023_39332_Fig1_HTML.jpg

文献AI研究员

20分钟写一篇综述,助力文献阅读效率提升50倍。

立即体验

用中文搜PubMed

大模型驱动的PubMed中文搜索引擎

马上搜索

文档翻译

学术文献翻译模型,支持多种主流文档格式。

立即体验