Suppr超能文献

ATR 激酶抑制通过 Cdc7 依赖性 GINS 和 And-1 之间的关联诱导非调度起始原点的引发。

ATR kinase inhibition induces unscheduled origin firing through a Cdc7-dependent association between GINS and And-1.

机构信息

Department of Radiation Oncology, University of Pittsburgh School of Medicine, Hillman Cancer Center, Research Pavilion, Suite 2.6, 5117 Centre Avenue, Pittsburgh, PA, 15213-1863, USA.

Inova Schar Cancer Institute, Inova Center for Personalized Health, Annandale, VA, 22003, USA.

出版信息

Nat Commun. 2017 Nov 9;8(1):1392. doi: 10.1038/s41467-017-01401-x.

Abstract

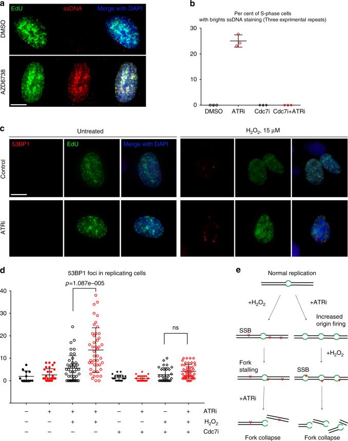
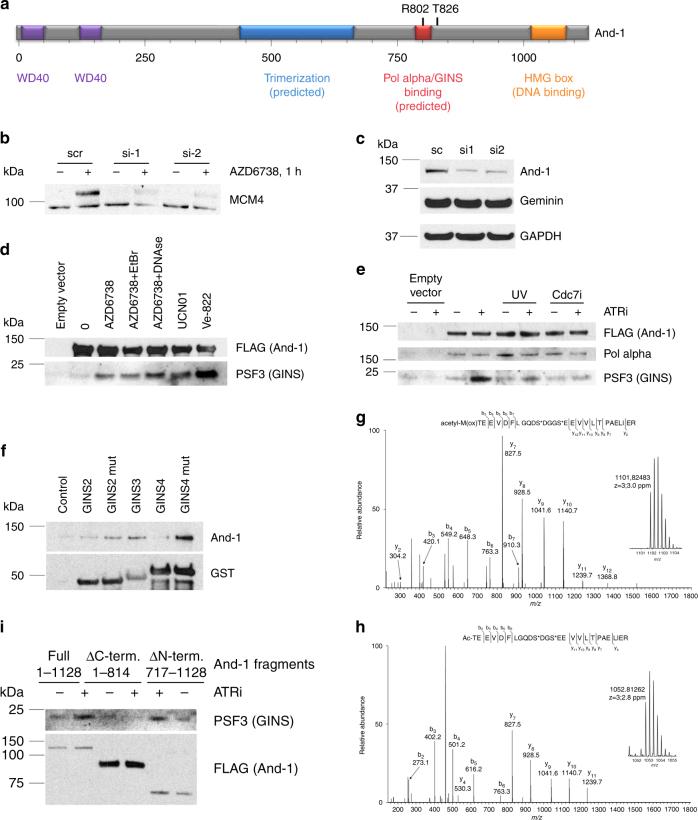
ATR kinase activity slows replication forks and prevents origin firing in damaged cells. Here we describe proteomic analyses that identified mechanisms through which ATR kinase inhibitors induce unscheduled origin firing in undamaged cells. ATR-Chk1 inhibitor-induced origin firing is mediated by Cdc7 kinase through previously undescribed phosphorylations on GINS that induce an association between GINS and And-1. ATR-Chk1 inhibitor-induced origin firing is blocked by prior exposure to DNA damaging agents showing that the prevention of origin firing does not require ongoing ATR activity. In contrast, ATR-Chk1 inhibitor-induced origins generate additional replication forks that are targeted by subsequent exposure to DNA damaging agents. Thus, the sequence of administration of an ATR kinase inhibitor and a DNA damaging agent impacts the DNA damage induced by the combination. Our experiments identify competing ATR and Cdc7 kinase-dependent mechanisms at replication origins in human cells.

摘要

ATR 激酶活性会减缓复制叉的移动速度,并防止受损细胞中的起始点启动。在这里,我们描述了蛋白质组学分析,该分析确定了 ATR 激酶抑制剂在未受损细胞中诱导非计划起始点启动的机制。ATR-Chk1 抑制剂诱导的起始点启动是由 Cdc7 激酶介导的,通过以前未描述的 GINS 上的磷酸化作用诱导 GINS 与 And-1 之间的关联。ATR-Chk1 抑制剂诱导的起始点启动可被先前暴露于 DNA 损伤剂所阻断,表明起始点启动的抑制并不需要持续的 ATR 活性。相比之下,ATR-Chk1 抑制剂诱导的起始点产生额外的复制叉,这些复制叉会被随后暴露于 DNA 损伤剂所靶向。因此,ATR 激酶抑制剂和 DNA 损伤剂的给药顺序会影响组合引起的 DNA 损伤。我们的实验在人类细胞的复制起点处确定了竞争的 ATR 和 Cdc7 激酶依赖性机制。

https://cdn.ncbi.nlm.nih.gov/pmc/blobs/b5cf/5680267/26d409e9c5d9/41467_2017_1401_Fig1_HTML.jpg

文献AI研究员

20分钟写一篇综述,助力文献阅读效率提升50倍。

立即体验

用中文搜PubMed

大模型驱动的PubMed中文搜索引擎

马上搜索

文档翻译

学术文献翻译模型,支持多种主流文档格式。

立即体验