Suppr超能文献

人类RIF1和蛋白磷酸酶1刺激DNA复制起点许可,但抑制起点激活。

Human RIF1 and protein phosphatase 1 stimulate DNA replication origin licensing but suppress origin activation.

作者信息

Hiraga Shin-Ichiro, Ly Tony, Garzón Javier, Hořejší Zuzana, Ohkubo Yoshi-Nobu, Endo Akinori, Obuse Chikashi, Boulton Simon J, Lamond Angus I, Donaldson Anne D

机构信息

Institute of Medical Sciences, School of Medicine, Medical Sciences & Nutrition, University of Aberdeen, Aberdeen, UK

Centre for Gene Regulation & Expression, School of Life Sciences, University of Dundee, Dundee, UK.

出版信息

EMBO Rep. 2017 Mar;18(3):403-419. doi: 10.15252/embr.201641983. Epub 2017 Jan 11.

Abstract

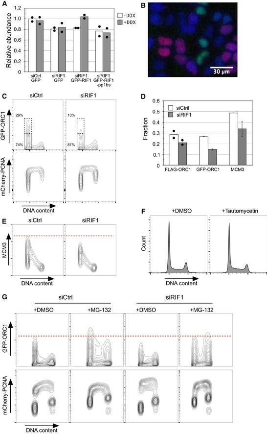
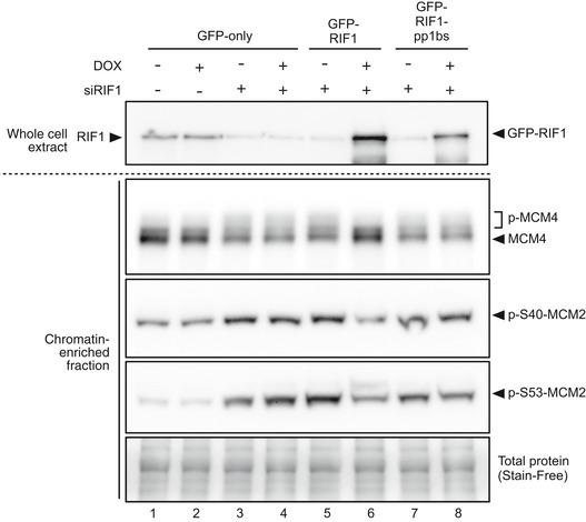
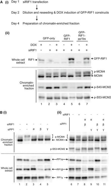
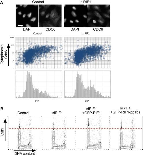
The human RIF1 protein controls DNA replication, but the molecular mechanism is largely unknown. Here, we demonstrate that human RIF1 negatively regulates DNA replication by forming a complex with protein phosphatase 1 (PP1) that limits phosphorylation-mediated activation of the MCM replicative helicase. We identify specific residues on four MCM helicase subunits that show hyperphosphorylation upon RIF1 depletion, with the regulatory N-terminal domain of MCM4 being particularly strongly affected. In addition to this role in limiting origin activation, we discover an unexpected new role for human RIF1-PP1 in mediating efficient origin licensing. Specifically, during the G1 phase of the cell cycle, RIF1-PP1 protects the origin-binding ORC1 protein from untimely phosphorylation and consequent degradation by the proteasome. Depletion of RIF1 or inhibition of PP1 destabilizes ORC1, thereby reducing origin licensing. Consistent with reduced origin licensing, RIF1-depleted cells exhibit increased spacing between active origins. Human RIF1 therefore acts as a PP1-targeting subunit that regulates DNA replication positively by stimulating the origin licensing step, and then negatively by counteracting replication origin activation.

摘要

人类RIF1蛋白控制DNA复制,但其分子机制 largely未知。在这里,我们证明人类RIF1通过与蛋白磷酸酶1(PP1)形成复合物来负调控DNA复制,该复合物限制了磷酸化介导的MCM复制解旋酶的激活。我们确定了四个MCM解旋酶亚基上的特定残基,这些残基在RIF1缺失时显示出过度磷酸化,其中MCM4的调节性N端结构域受到的影响尤为强烈。除了在限制起始点激活方面的作用外,我们还发现人类RIF1-PP1在介导有效的起始点许可方面有一个意想不到的新作用。具体来说,在细胞周期的G1期,RIF1-PP1保护起始点结合蛋白ORC1免受过早磷酸化以及随后被蛋白酶体降解。RIF1的缺失或PP1的抑制会使ORC1不稳定,从而减少起始点许可。与起始点许可减少一致,RIF1缺失的细胞在活跃起始点之间表现出更大的间距。因此,人类RIF1作为一个靶向PP1的亚基,通过刺激起始点许可步骤来正向调节DNA复制,然后通过抵消复制起始点激活来负向调节DNA复制。

https://cdn.ncbi.nlm.nih.gov/pmc/blobs/b4e2/5331243/69321eda3a4f/EMBR-18-403-g002.jpg

文献AI研究员

20分钟写一篇综述,助力文献阅读效率提升50倍。

立即体验

用中文搜PubMed

大模型驱动的PubMed中文搜索引擎

马上搜索

文档翻译

学术文献翻译模型,支持多种主流文档格式。

立即体验