Suppr超能文献

一种 ATR 和 CHK1 激酶信号机制,可限制未受干扰的 DNA 复制过程中的起始点火。

An ATR and CHK1 kinase signaling mechanism that limits origin firing during unperturbed DNA replication.

机构信息

Department of Radiation Oncology, University of Pittsburgh School of Medicine, Pittsburgh, PA 15213.

Department of Biochemistry and Molecular Pharmacology, New York University School of Medicine, New York, NY 10016.

出版信息

Proc Natl Acad Sci U S A. 2019 Jul 2;116(27):13374-13383. doi: 10.1073/pnas.1903418116. Epub 2019 Jun 17.

Abstract

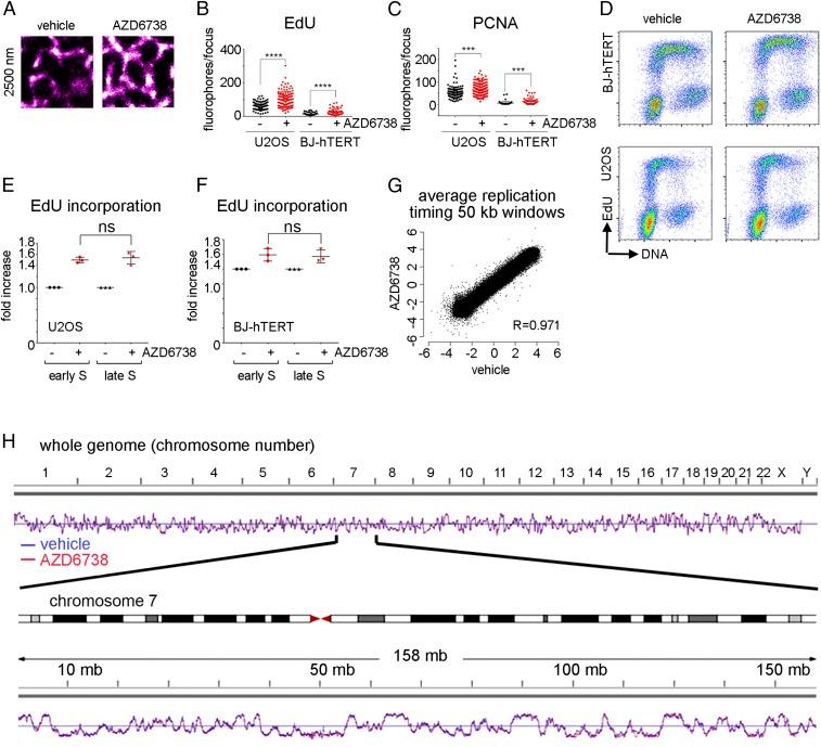
DNA damage-induced signaling by ATR and CHK1 inhibits DNA replication, stabilizes stalled and collapsed replication forks, and mediates the repair of multiple classes of DNA lesions. We and others have shown that ATR kinase inhibitors, three of which are currently undergoing clinical trials, induce excessive origin firing during unperturbed DNA replication, indicating that ATR kinase activity limits replication initiation in the absence of damage. However, the origins impacted and the underlying mechanism(s) have not been described. Here, we show that unperturbed DNA replication is associated with a low level of ATR and CHK1 kinase signaling and that inhibition of this signaling induces dormant origin firing at sites of ongoing replication throughout the S phase. We show that ATR and CHK1 kinase inhibitors induce RIF1 Ser2205 phosphorylation in a CDK1-dependent manner, which disrupts an interaction between RIF1 and PP1 phosphatase. Thus, ATR and CHK1 signaling suppresses CDK1 kinase activity throughout the S phase and stabilizes an interaction between RIF1 and PP1 in replicating cells. PP1 dephosphorylates key CDC7 and CDK2 kinase substrates to inhibit the assembly and activation of the replicative helicase. This mechanism limits origin firing during unperturbed DNA replication in human cells.

摘要

ATR 和 CHK1 介导的 DNA 损伤诱导信号抑制 DNA 复制,稳定停滞和崩溃的复制叉,并介导多种类型的 DNA 损伤修复。我们和其他人已经表明,ATR 激酶抑制剂,其中有三种目前正在进行临床试验,在未受干扰的 DNA 复制过程中诱导过度起始引发,表明在没有损伤的情况下,ATR 激酶活性限制了复制起始。然而,受影响的起始点和潜在的机制尚未描述。在这里,我们表明,未受干扰的 DNA 复制与低水平的 ATR 和 CHK1 激酶信号相关,并且抑制这种信号会在整个 S 期的正在进行的复制位点诱导休眠起始引发。我们表明,ATR 和 CHK1 激酶抑制剂以 CDK1 依赖性方式诱导 RIF1 Ser2205 磷酸化,这破坏了 RIF1 和 PP1 磷酸酶之间的相互作用。因此,ATR 和 CHK1 信号在整个 S 期抑制 CDK1 激酶活性,并稳定复制细胞中 RIF1 和 PP1 之间的相互作用。PP1 去磷酸化关键的 CDC7 和 CDK2 激酶底物,以抑制复制性解旋酶的组装和激活。这种机制限制了人类细胞中未受干扰的 DNA 复制中的起始引发。

https://cdn.ncbi.nlm.nih.gov/pmc/blobs/29e3/6613105/89436ae8c788/pnas.1903418116fig01.jpg

文献AI研究员

20分钟写一篇综述,助力文献阅读效率提升50倍。

立即体验

用中文搜PubMed

大模型驱动的PubMed中文搜索引擎

马上搜索

文档翻译

学术文献翻译模型,支持多种主流文档格式。

立即体验