Suppr超能文献

选择性聚腺苷酸化调节因子CFIm25促进巨噬细胞分化并激活核因子κB通路。

The alternative polyadenylation regulator CFIm25 promotes macrophage differentiation and activates the NF-κB pathway.

作者信息

Mukherjee Srimoyee, Barua Atish, Wang Luyang, Tian Bin, Moore Claire L

机构信息

Department of Developmental, Molecular, and Chemical Biology, Tufts University School of Medicine, Boston, MA, 02111, USA.

The Wistar Institute, Philadelphia, PA, 19104, USA.

出版信息

Cell Commun Signal. 2025 Feb 28;23(1):115. doi: 10.1186/s12964-025-02114-1.

Abstract

BACKGROUND

Macrophages are required for development and tissue repair and protect against microbial attacks. In response to external signals, monocytes differentiate into macrophages, but our knowledge of changes that promote this transition at the level of mRNA processing, in particular mRNA polyadenylation, needs advancement if it is to inform new disease treatments. Here, we identify CFIm25, a well-documented regulator of poly(A) site choice, as a novel mediator of macrophage differentiation.

METHODS

CFIm25 expression was analyzed in differentiating primary human monocytes and monocytic cell lines. Overexpression and depletion experiments were performed to assess CFIm25's role in differentiation, NF-κB signaling, and alternative polyadenylation (APA). mRNA 3' end-focused sequencing was conducted to identify changes in poly(A) site use of genes involved in macrophage differentiation and function. Cell cycle markers, NF-κB pathway components, and their targets were examined. The role of CFIm25 in NF-κB signaling was further evaluated through chemical inhibition and knockdown of pathway regulators.

RESULTS

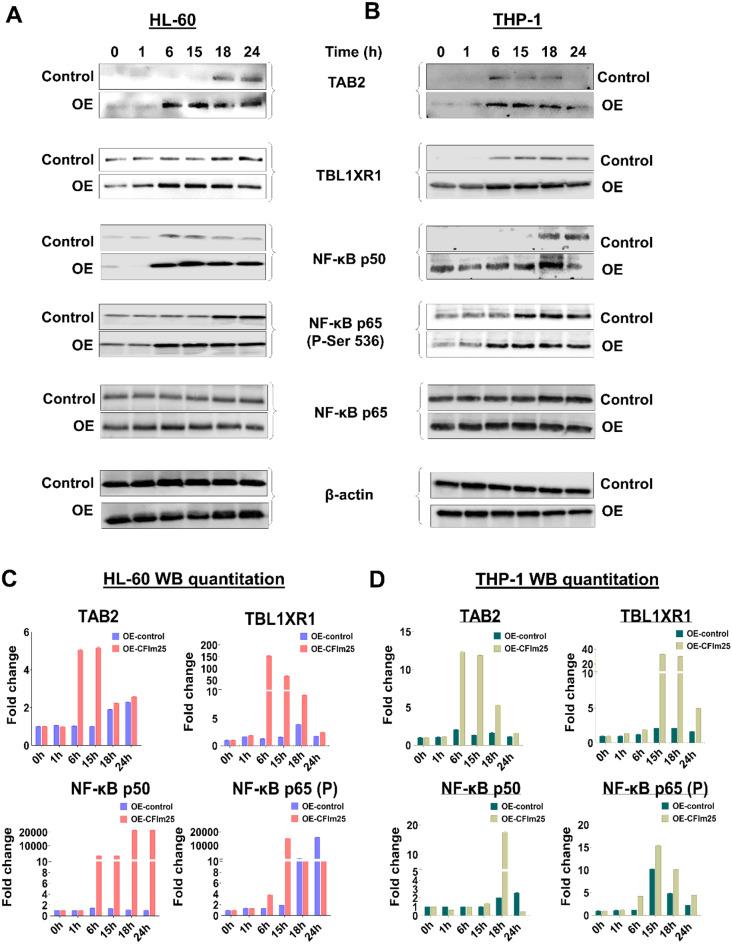
CFIm25 showed a striking increase upon macrophage differentiation, suggesting it promotes this process. Indeed, CFIm25 overexpression during differentiation amplified the acquisition of macrophage characteristics and caused an earlier slowing of the cell cycle, a hallmark of this transition, along with APA-mediated downregulation of cyclin D1. The NF-κB signaling pathway plays a major role in maturation of monocytes to macrophages, and the mRNAs of null, TBL1XR1, and NFKB1, all positive regulators of NF-κB signaling, underwent 3'UTR shortening, coupled with an increase in the corresponding proteins. CFIm25 overexpression also elevated phosphorylation of the NF-κB-p65 transcription activator, produced an earlier increase in the NF-κB targets p21, Bcl-XL, ICAM1 and TNF-α, and resulted in greater resistance to NF-κB chemical inhibition. Knockdown of Tables 2 and TBL1XR1 in CFIm25-overexpressing cells attenuated these effects, reinforcing the mechanistic link between CFIm25-regulated APA and NF-κB activation. Conversely, depletion of CFIm25 hindered differentiation and led to lengthening of NFKB1, TAB2, and TBL1XR1 3' UTRs.

CONCLUSIONS

Our study establishes CFIm25 as a key mediator of macrophage differentiation that operates through a coordinated control of cell cycle progression and NF-κB signaling. This linkage of mRNA processing and immune cell function also expands our understanding of the role of alternative polyadenylation in regulating cell signaling.

摘要

背景

巨噬细胞对于发育和组织修复至关重要,并能抵御微生物攻击。单核细胞会响应外部信号分化为巨噬细胞,但如果要为新的疾病治疗提供依据,我们对于在mRNA加工水平,尤其是mRNA多聚腺苷酸化水平上促进这种转变的变化的了解仍有待深入。在此,我们确定了CFIm25,一种有充分文献记载的聚腺苷酸化位点选择调节因子,是巨噬细胞分化的新型调节因子。

方法

分析了原代人单核细胞和单核细胞系分化过程中CFIm25的表达。进行了过表达和敲除实验,以评估CFIm25在分化、NF-κB信号传导和可变多聚腺苷酸化(APA)中的作用。进行了以mRNA 3'末端为重点的测序,以确定参与巨噬细胞分化和功能的基因在聚腺苷酸化位点使用上的变化。检测了细胞周期标志物、NF-κB信号通路成分及其靶标。通过化学抑制和敲除通路调节因子,进一步评估了CFIm25在NF-κB信号传导中的作用。

结果

CFIm25在巨噬细胞分化过程中显著增加,表明它促进了这一过程。实际上,分化过程中CFIm25的过表达增强了巨噬细胞特征的获得,并导致细胞周期更早放缓,这是这种转变的一个标志,同时伴随着APA介导的细胞周期蛋白D1的下调。NF-κB信号通路在单核细胞向巨噬细胞的成熟过程中起主要作用,NF-κB信号传导的所有正向调节因子——空蛋白、TBL1XR1和NFKB1的mRNA经历了3'UTR缩短,同时相应蛋白质增加。CFIm25的过表达还提高了NF-κB-p65转录激活因子的磷酸化水平,使NF-κB靶标p21、Bcl-XL、ICAM1和TNF-α更早增加,并导致对NF-κB化学抑制的更大抗性。在过表达CFIm25的细胞中敲除Tables 2和TBL1XR1减弱了这些作用,加强了CFIm25调节的APA与NF-κB激活之间的机制联系。相反,敲除CFIm25会阻碍分化,并导致NFKB1、TAB2和TBL1XR1的3'UTR延长。

结论

我们的研究确定CFIm25是巨噬细胞分化的关键调节因子,它通过对细胞周期进程和NF-κB信号传导的协同控制发挥作用。mRNA加工与免疫细胞功能的这种联系也扩展了我们对可变多聚腺苷酸化在调节细胞信号传导中作用的理解。

https://cdn.ncbi.nlm.nih.gov/pmc/blobs/0734/11871739/c719f43da31d/12964_2025_2114_Fig1_HTML.jpg

文献AI研究员

20分钟写一篇综述,助力文献阅读效率提升50倍。

立即体验

用中文搜PubMed

大模型驱动的PubMed中文搜索引擎

马上搜索

文档翻译

学术文献翻译模型,支持多种主流文档格式。

立即体验