Suppr超能文献

scMitoMut用于在单细胞中检测与线粒体谱系相关的突变。

scMitoMut for calling mitochondrial lineage-related mutations in single cells.

作者信息

Sun Wenjie, van Ginneken Daphne, Perié Leïla

机构信息

Institut Curie, Université PSL, Sorbonne Université, CNRS UMR168, Physique des Cellules et Cancer, 16 rue Pierre et Marie Curie, 75005 Paris, France.

出版信息

Brief Bioinform. 2024 Nov 22;26(1). doi: 10.1093/bib/bbaf072.

Abstract

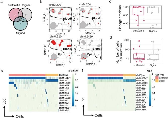
Tracing cell lineages has become a valuable tool for studying biological processes. Among the available tools for human data, mitochondrial DNA (mtDNA) has a high potential due to its ability to be used in conjunction with single-cell chromatin accessibility data, giving access to the cell phenotype. Nonetheless, the existing mutation calling tools are ill-equipped to deal with the polyploid nature of the mtDNA and lack a robust statistical framework. Here we introduce scMitoMut, an innovative R package that leverages statistical methodologies to accurately identify mitochondrial lineage-related mutations at the single-cell level. scMitoMut assigns a mutation quality q-value based on beta-binomial distribution to each mutation at each locus within individual cells, ensuring higher sensitivity and precision of lineage-related mutation calling in comparison to current methodologies. We tested scMitoMut using single-cell DNA sequencing, single-cell transposase-accessible chromatin (scATAC) sequencing, and 10× Genomics single-cell multiome datasets. Using a single-cell DNA sequencing dataset from a mixed population of cell lines, scMitoMut demonstrated superior sensitivity in identifying a small proportion of cancer cell line compared to existing methods. In a human colorectal cancer scATAC dataset, scMitoMut identified more mutations than state-of-the-art methods. Applied to 10× Genomics multiome datasets, scMitoMut effectively measured the lineage distance in cells from blood or brain tissues. Thus, the scMitoMut is a freely available, and well-engineered toolkit (https://www.bioconductor.org/packages/devel/bioc/html/scMitoMut.html) for mtDNA mutation calling with high memory and computational efficiency. Consequently, it will significantly advance the application of single-cell sequencing, facilitating the precise delineation of mitochondrial mutations for lineage-tracing purposes in development, tumour, and stem cell biology.

摘要

追踪细胞谱系已成为研究生物过程的一种有价值的工具。在用于人类数据的现有工具中,线粒体DNA(mtDNA)具有很高的潜力,因为它能够与单细胞染色质可及性数据结合使用,从而获取细胞表型。尽管如此,现有的突变检测工具在处理mtDNA的多倍体性质方面能力不足,并且缺乏强大的统计框架。在这里,我们介绍scMitoMut,这是一个创新的R包,它利用统计方法在单细胞水平上准确识别线粒体谱系相关的突变。scMitoMut基于β-二项分布为单个细胞内每个位点的每个突变分配一个突变质量q值,与当前方法相比,确保了谱系相关突变检测的更高灵敏度和精度。我们使用单细胞DNA测序、单细胞转座酶可及染色质(scATAC)测序和10×基因组学单细胞多组学数据集对scMitoMut进行了测试。使用来自细胞系混合群体的单细胞DNA测序数据集,与现有方法相比,scMitoMut在识别一小部分癌细胞系方面表现出更高的灵敏度。在人类结直肠癌scATAC数据集中,scMitoMut比最先进的方法识别出更多的突变。应用于10×基因组学多组学数据集时,scMitoMut有效地测量了来自血液或脑组织的细胞中的谱系距离。因此,scMitoMut是一个免费可用且设计良好的工具包(https://www.bioconductor.org/packages/devel/bioc/html/scMitoMut.html),用于mtDNA突变检测,具有高内存和计算效率。因此,它将显著推进单细胞测序的应用,有助于在发育、肿瘤和干细胞生物学中为谱系追踪目的精确描绘线粒体突变。

https://cdn.ncbi.nlm.nih.gov/pmc/blobs/7acc/11878546/f8d69c42738d/bbaf072f1.jpg

文献AI研究员

20分钟写一篇综述,助力文献阅读效率提升50倍。

立即体验

用中文搜PubMed

大模型驱动的PubMed中文搜索引擎

马上搜索

文档翻译

学术文献翻译模型,支持多种主流文档格式。

立即体验