Suppr超能文献

哺乳动物的体细胞突变率与寿命成正比。

Somatic mutation rates scale with lifespan across mammals.

机构信息

Cancer, Ageing and Somatic Mutation (CASM), Wellcome Sanger Institute, Hinxton, UK.

Department of Hematology, Erasmus MC Cancer Institute, Rotterdam, the Netherlands.

出版信息

Nature. 2022 Apr;604(7906):517-524. doi: 10.1038/s41586-022-04618-z. Epub 2022 Apr 13.

Abstract

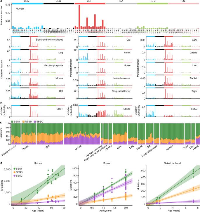
The rates and patterns of somatic mutation in normal tissues are largely unknown outside of humans. Comparative analyses can shed light on the diversity of mutagenesis across species, and on long-standing hypotheses about the evolution of somatic mutation rates and their role in cancer and ageing. Here we performed whole-genome sequencing of 208 intestinal crypts from 56 individuals to study the landscape of somatic mutation across 16 mammalian species. We found that somatic mutagenesis was dominated by seemingly endogenous mutational processes in all species, including 5-methylcytosine deamination and oxidative damage. With some differences, mutational signatures in other species resembled those described in humans, although the relative contribution of each signature varied across species. Notably, the somatic mutation rate per year varied greatly across species and exhibited a strong inverse relationship with species lifespan, with no other life-history trait studied showing a comparable association. Despite widely different life histories among the species we examined-including variation of around 30-fold in lifespan and around 40,000-fold in body mass-the somatic mutation burden at the end of lifespan varied only by a factor of around 3. These data unveil common mutational processes across mammals, and suggest that somatic mutation rates are evolutionarily constrained and may be a contributing factor in ageing.

摘要

正常组织中的体细胞突变率和模式在人类以外的物种中很大程度上是未知的。比较分析可以揭示跨物种的突变多样性,以及关于体细胞突变率的进化和它们在癌症和衰老中的作用的长期假设。在这里,我们对 56 个人的 208 个肠隐窝进行了全基因组测序,以研究 16 种哺乳动物中整个基因组的体细胞突变景观。我们发现,在所有物种中,体细胞突变主要由看似内源性的突变过程驱动,包括 5-甲基胞嘧啶脱氨和氧化损伤。尽管存在一些差异,但其他物种的突变特征与人类描述的相似,尽管每种特征的相对贡献在物种间有所不同。值得注意的是,每年的体细胞突变率在物种间差异很大,与物种寿命呈强烈的负相关,而我们研究的其他生活史特征没有表现出类似的相关性。尽管我们研究的物种之间的生活史差异很大,包括寿命的差异约为 30 倍,体重的差异约为 40000 倍,但寿命结束时的体细胞突变负担仅相差约 3 倍。这些数据揭示了哺乳动物之间共同的突变过程,并表明体细胞突变率受到进化限制,可能是衰老的一个因素。

https://cdn.ncbi.nlm.nih.gov/pmc/blobs/2187/9021023/b60edfdcea9f/41586_2022_4618_Fig1_HTML.jpg

文献AI研究员

20分钟写一篇综述,助力文献阅读效率提升50倍。

立即体验

用中文搜PubMed

大模型驱动的PubMed中文搜索引擎

马上搜索

文档翻译

学术文献翻译模型,支持多种主流文档格式。

立即体验