Suppr超能文献

微生物群释放的气味激活不依赖嗅觉神经元的气道-肠道-脑轴,以促进果蝇的宿主生长。

Microbiome-emitted scents activate olfactory neuron-independent airway-gut-brain axis to promote host growth in Drosophila.

作者信息

Lee Jin-Woo, Lee Kyung-Ah, Jang In-Hwan, Nam Kibum, Kim Sung-Hee, Kyung Minsoo, Cho Kyu-Chan, Lee Ji-Hoon, You Hyejin, Kim Eun-Kyoung, Koh Young Hoon, Lee Hansol, Park Junsun, Hwang Soo-Yeon, Chung Youn Wook, Ryu Choong-Min, Kwon Youngjoo, Roh Soung-Hun, Ryu Ji-Hwan, Lee Won-Jae

机构信息

School of Biological Sciences, Seoul National University, Seoul, South Korea.

Saeloun Bio Inc., Seoul, South Korea.

出版信息

Nat Commun. 2025 Mar 4;16(1):2199. doi: 10.1038/s41467-025-57484-4.

Abstract

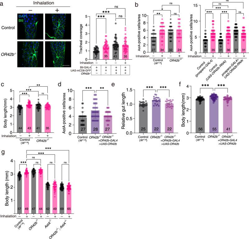
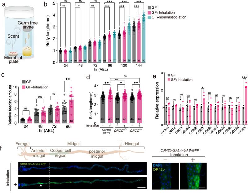
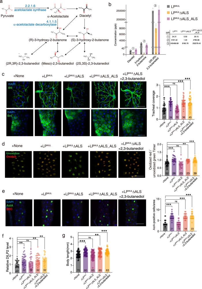
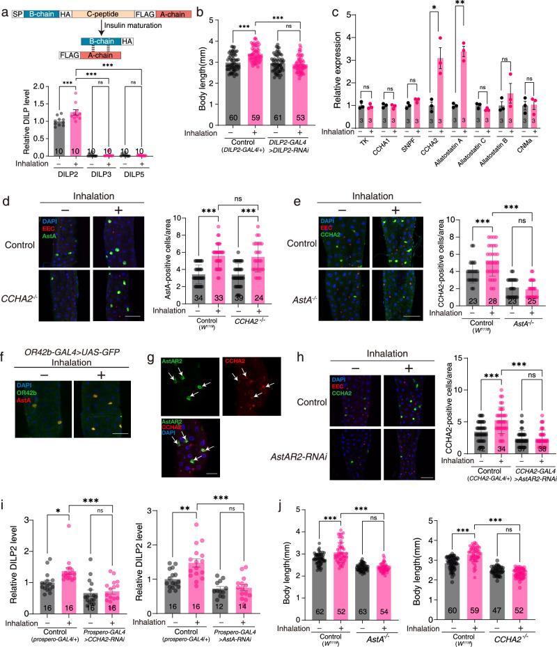
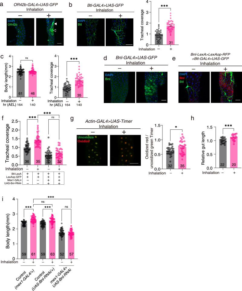
While it is now accepted that the microbiome has strong impacts on animal growth promotion, the exact mechanism has remained elusive. Here we show that microbiome-emitted scents contain volatile somatotrophic factors (VSFs), which promote host growth in an olfaction-independent manner in Drosophila. We found that inhaled VSFs are readily sensed by olfactory receptor 42b non-neuronally expressed in subsets of tracheal airway cells, enteroendocrine cells, and enterocytes. Olfaction-independent sensing of VSFs activates the airway-gut-brain axis by regulating Hippo, FGF and insulin-like growth factor signaling pathways, which are required for airway branching, organ oxygenation and body growth. We found that a mutant microbiome that did not produce (2R,3R)-2,3-butanediol failed to activate the airway-gut-brain axis for host growth. Importantly, forced inhalation of (2R,3R)-2,3-butanediol completely reversed these defects. Our discovery of contact-independent and olfaction-independent airborne interactions between host and microbiome provides a novel perspective on the role of the airway-gut-brain axis in microbiome-controlled host development.

摘要

虽然现在人们已经认识到微生物群对动物生长促进有强大影响,但其确切机制仍不清楚。在这里,我们表明微生物群释放的气味含有挥发性生长激素因子(VSF),其以不依赖嗅觉的方式促进果蝇的宿主生长。我们发现,吸入的VSF很容易被在气管气道细胞、肠内分泌细胞和肠上皮细胞亚群中非神经元表达的嗅觉受体42b感知。VSF的非嗅觉依赖性感知通过调节Hippo、FGF和胰岛素样生长因子信号通路激活气道-肠道-脑轴,这些信号通路是气道分支、器官氧合和身体生长所必需的。我们发现,不产生(2R,3R)-2,3-丁二醇的突变微生物群无法激活气道-肠道-脑轴以促进宿主生长。重要的是,强制吸入(2R,3R)-2,3-丁二醇完全逆转了这些缺陷。我们对宿主与微生物群之间非接触和非嗅觉的空气传播相互作用的发现,为气道-肠道-脑轴在微生物群控制的宿主发育中的作用提供了新的视角。

https://cdn.ncbi.nlm.nih.gov/pmc/blobs/2070/11880416/3120d3590d47/41467_2025_57484_Fig1_HTML.jpg

文献AI研究员

20分钟写一篇综述,助力文献阅读效率提升50倍。

立即体验

用中文搜PubMed

大模型驱动的PubMed中文搜索引擎

马上搜索

文档翻译

学术文献翻译模型,支持多种主流文档格式。

立即体验