Suppr超能文献

脑源性神经营养因子是一种预后生物标志物,参与肺腺癌的免疫浸润并与程序性细胞死亡相关。

BDNF is a prognostic biomarker involved in the immune infiltration of lung adenocarcinoma and associated with programmed cell death.

作者信息

Xia Jiangnan, Zhuo Wei, Deng Lilan, Yin Sheng, Tang Shuangqin, Yi Lijuan, Feng Chuanping, Zhong Xiangyun, He Zhijun, Sun Biqiang, Zhang Chi

机构信息

College of Pharmacy, Hunan Traditional Chinese Medical College, Zhuzhou, Hunan 412012, P.R. China.

Department of Oncology, Dongfang Hospital, Beijing University of Chinese Medicine, Beijing 100078, P.R. China.

出版信息

Oncol Lett. 2025 Feb 20;29(4):191. doi: 10.3892/ol.2025.14937. eCollection 2025 Apr.

Abstract

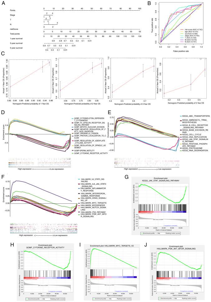
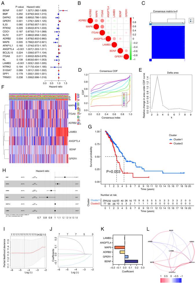
It is well established that genes associated with cell death can serve as prognostic markers for patients with cancer. Programmed cell death (PCD) is known to play a role in cancer cell apoptosis and antitumor immunity. With the continuous discovery of new forms of PCD, the roles of PCD in lung adenocarcinoma (LUAD) require ongoing evaluation. In the present study, mRNA expression data and clinical information associated with 15 forms of PCD were extracted from publicly available databases and systematically analyzed. Utilizing these data, a robust risk prediction model was established that incorporates six PCD-related genes (PRGs). Datasets from the Gene Expression Omnibus database were employed to validate the six genes exhibiting risk-associated characteristics. The PRG-based model reliably predicted the prognosis of patients with LUAD, with the high-risk group showing a poor prognosis, reduced levels of immune infiltration molecules and diminished expression of human leukocyte antigens. Additionally, the relationships among PRGs, somatic mutations, tumor stemness index and immune infiltration were assessed. Based on these risk characteristics, a nomogram was constructed, patient stratification was performed, small-molecule drug candidates were predicted, and somatic mutations and chemotherapy responses were analyzed. Furthermore, reverse transcription-quantitative PCR was used to assess the expression of PDGs , and the critical role of brain-derived neurotrophic factor in LUAD development was identified through Mendelian randomization, gene knockdown, wound healing, western blot and colony formation assays. These findings offer new insights into the development of targeted therapies for LUAD, particularly in patients with high BDNF expression.

摘要

与细胞死亡相关的基因可作为癌症患者的预后标志物,这一点已得到充分证实。已知程序性细胞死亡(PCD)在癌细胞凋亡和抗肿瘤免疫中发挥作用。随着PCD新形式的不断发现,PCD在肺腺癌(LUAD)中的作用需要持续评估。在本研究中,从公开可用的数据库中提取了与15种PCD形式相关的mRNA表达数据和临床信息,并进行了系统分析。利用这些数据,建立了一个包含六个PCD相关基因(PRG)的强大风险预测模型。使用来自基因表达综合数据库的数据集来验证表现出风险相关特征的六个基因。基于PRG的模型可靠地预测了LUAD患者的预后,高危组预后较差,免疫浸润分子水平降低,人类白细胞抗原表达减少。此外,还评估了PRG、体细胞突变、肿瘤干性指数和免疫浸润之间的关系。基于这些风险特征,构建了列线图,进行了患者分层,预测了小分子候选药物,并分析了体细胞突变和化疗反应。此外,使用逆转录定量PCR评估PDG的表达,并通过孟德尔随机化、基因敲低、伤口愈合、蛋白质印迹和集落形成试验确定了脑源性神经营养因子在LUAD发展中的关键作用。这些发现为LUAD靶向治疗的发展提供了新的见解,特别是对于BDNF高表达的患者。

https://cdn.ncbi.nlm.nih.gov/pmc/blobs/35b8/11877015/54d2b433faf2/ol-29-04-14937-g00.jpg

文献AI研究员

20分钟写一篇综述,助力文献阅读效率提升50倍。

立即体验

用中文搜PubMed

大模型驱动的PubMed中文搜索引擎

马上搜索

文档翻译

学术文献翻译模型,支持多种主流文档格式。

立即体验