Suppr超能文献

砧板模拟微塑料释放及对小鼠肠道炎症和肠道微生物群的评估

Simulated Microplastic Release from Cutting Boards and Evaluation of Intestinal Inflammation and Gut Microbiota in Mice.

作者信息

Gan Hai-Jun, Chen Shan, Yao Ke, Lin Xin-Ying, Juhasz Albert L, Zhou Dongmei, Li Hong-Bo

机构信息

State Key Laboratory of Pollution Control and Resource Reuse, Jiangsu Key Laboratory of Vehicle Emissions Control, School of Environment, Nanjing University, Nanjing, China.

Future Industries Institute, University of South Australia, Mawson Lakes, South Australia, Australia.

出版信息

Environ Health Perspect. 2025 Apr;133(3-4):47004. doi: 10.1289/EHP15472. Epub 2025 Apr 9.

Abstract

BACKGROUND

Plastic cutting boards are commonly used in food preparation, increasing human exposure to microplastics (MPs). However, the health implications are still not well understood.

OBJECTIVES

The objective of this study was to assess the impacts of long-term exposure to MPs released from cutting boards on intestinal inflammation and gut microbiota.

METHODS

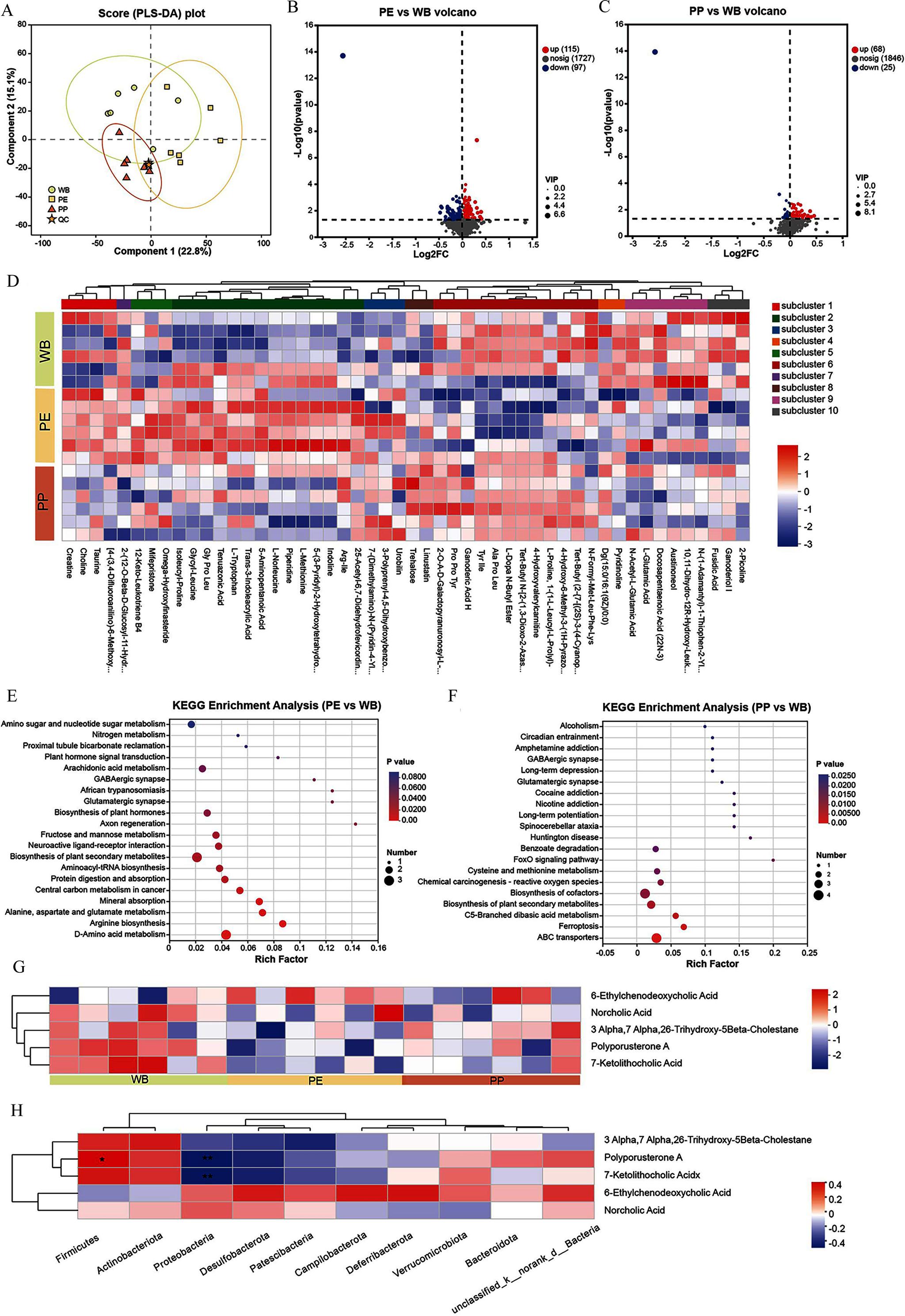
MPs were incorporated into mouse diets by cutting the food on polypropylene (PP), polyethylene (PE), and willow wooden (WB) cutting boards, and the diets were fed to mice over periods of 4 and 12 wk. Serum levels of C-reactive protein (CRP), tumor necrosis factor- (TNF-), interleukin-10 (IL-10), lipopolysaccharide (LPS, an endotoxin), and carcinoembryonic antigen (CEA), along with ileum and colon levels of interleukin-1 (IL-), TNF-, malondialdehyde (MDA), superoxide dismutase (SOD), secretory immunoglobulin A (sIgA), and myosin light chain kinase (MLCK), were measured using mouse enzyme-linked immunosorbent assay (ELISA) kits. The mRNA expression of mucin 2 and intestinal tight junction proteins in mouse ileum and colon tissues was quantified using real-time quantitative reverse transcription polymerase chain reaction. Fecal microbiota, fecal metabolomics, and liver metabolomics were characterized.

RESULTS

PP and PE cutting boards released MPs, with concentrations reaching and in diets, respectively, and displaying mean particle sizes of vs. . Mice fed diets prepared on PP cutting boards for 12 wk exhibited significantly higher serum levels of LPS, CRP, TNF-, IL-10, and CEA, as well as higher levels of IL-1, TNF-, MDA, SOD, and MLCK in the ileum and colon compared with mice fed diets prepared on WB cutting boards. These mice also showed lower relative expression of and in the ileum and colon. In contrast, mice exposed to diets prepared on PE cutting boards for 12 wk did not show evident inflammation; however, there was a significant decrease in the relative abundance of Firmicutes and an increase in Desulfobacterota compared with those fed diets prepared on WB cutting boards, and exposure to diets prepared on PE cutting boards over 12 wk also altered mouse fecal and liver metabolites compared with those fed diets prepared on WB cutting boards.

DISCUSSION

The findings suggest that MPs from PP cutting boards impair intestinal barrier function and induce inflammation, whereas those from PE cutting boards affect the gut microbiota, gut metabolism, and liver metabolism in the mouse model. These findings offer crucial insights into the safe use of plastic cutting boards. https://doi.org/10.1289/EHP15472.

摘要

背景

塑料砧板常用于食品加工,增加了人类对微塑料(MPs)的接触。然而,其对健康的影响仍未得到充分了解。

目的

本研究的目的是评估长期接触砧板释放的微塑料对肠道炎症和肠道微生物群的影响。

方法

通过在聚丙烯(PP)、聚乙烯(PE)和柳木(WB)砧板上切割食物,将微塑料掺入小鼠饮食中,并将这些饮食喂养小鼠4周和12周。使用小鼠酶联免疫吸附测定(ELISA)试剂盒测量血清中C反应蛋白(CRP)、肿瘤坏死因子-α(TNF-α)、白细胞介素-10(IL-10)、脂多糖(LPS,一种内毒素)和癌胚抗原(CEA)的水平,以及回肠和结肠中白细胞介素-1(IL-1)、TNF-α、丙二醛(MDA)、超氧化物歧化酶(SOD)、分泌型免疫球蛋白A(sIgA)和肌球蛋白轻链激酶(MLCK)的水平。使用实时定量逆转录聚合酶链反应对小鼠回肠和结肠组织中粘蛋白2和肠道紧密连接蛋白的mRNA表达进行定量。对粪便微生物群、粪便代谢组学和肝脏代谢组学进行了表征。

结果

PP和PE砧板释放微塑料,饮食中浓度分别达到 和 ,平均粒径分别为 与 。与喂食在WB砧板上制备的饮食的小鼠相比,喂食在PP砧板上制备的饮食12周的小鼠血清中LPS、CRP、TNF-α、IL-10和CEA水平显著更高,回肠和结肠中IL-1、TNF-α、MDA、SOD和MLCK水平也更高。这些小鼠在回肠和结肠中的 和 相对表达也较低。相比之下,暴露于在PE砧板上制备的饮食12周的小鼠没有表现出明显的炎症;然而,与喂食在WB砧板上制备的饮食的小鼠相比,厚壁菌门的相对丰度显著降低,脱硫杆菌门增加,并且与喂食WB砧板上制备的饮食的小鼠相比,暴露于PE砧板上制备的饮食12周也改变了小鼠粪便和肝脏代谢物。

讨论

研究结果表明,PP砧板中的微塑料损害肠道屏障功能并诱导炎症,而PE砧板中的微塑料影响小鼠模型中的肠道微生物群、肠道代谢和肝脏代谢。这些发现为塑料砧板的安全使用提供了重要见解。https://doi.org/10.1289/EHP15472

https://cdn.ncbi.nlm.nih.gov/pmc/blobs/573a/11980920/7d06f2b56bf5/ehp15472_f1.jpg

文献AI研究员

20分钟写一篇综述,助力文献阅读效率提升50倍。

立即体验

用中文搜PubMed

大模型驱动的PubMed中文搜索引擎

马上搜索

文档翻译

学术文献翻译模型,支持多种主流文档格式。

立即体验