Suppr超能文献

NSUN4通过介导CDC20 mRNA的m5C修饰促进致癌蛋白CDC20的活性,从而促进非小细胞肺癌的发展。

NSUN4 Facilitates the Activity of Oncogenic Protein CDC20 to Promote NSCLC Development by Mediating m5C Modification of CDC20 mRNA.

作者信息

Li Zhilong, Wu Xianzhen

机构信息

Department of Thoracic Surgery, Shanxi Province Cancer Hospital/Shanxi Hospital Affiliated to Cancer Hospital, Chinese Academy of Medical Sciences/Cancer Hospital Affiliated to Shanxi Medical University, Taiyuan, Shanxi, China.

Department of Respiratory Medicine, Shanxi Province Cancer Hospital/Shanxi Hospital Affiliated to Cancer Hospital, Chinese Academy of Medical Sciences/Cancer Hospital Affiliated to Shanxi Medical University, Taiyuan, Shanxi, China.

出版信息

Thorac Cancer. 2025 Mar;16(5):e70023. doi: 10.1111/1759-7714.70023.

Abstract

BACKGROUND

5-methylcytosine (m5C) methylation is the crucial posttranscriptional modification of RNA. NSUN4, a methyltransferase for m5C methylation, contributes to lung tumorigenesis. Here, we determined the precise action of NSUN4 on the development of non-small cell lung cancer (NSCLC).

METHODS

NSUN4 and CDC20 mRNA expression was detected by quantitative PCR. Western blot and immunohistochemistry were used for the analysis of protein expression. Cell growth, apoptosis, invasiveness, migratory ability, and stemness potential were evaluated by colony formation, flow cytometry, transwell, and sphere formation assays. The influence of NSUN4 in CDC20 mRNA was analyzed using RNA immunoprecipitation (RIP) assay and Actinomycin D (Act D) treatment. Subcutaneous xenograft studies were performed to analyze the function in vivo.

RESULTS

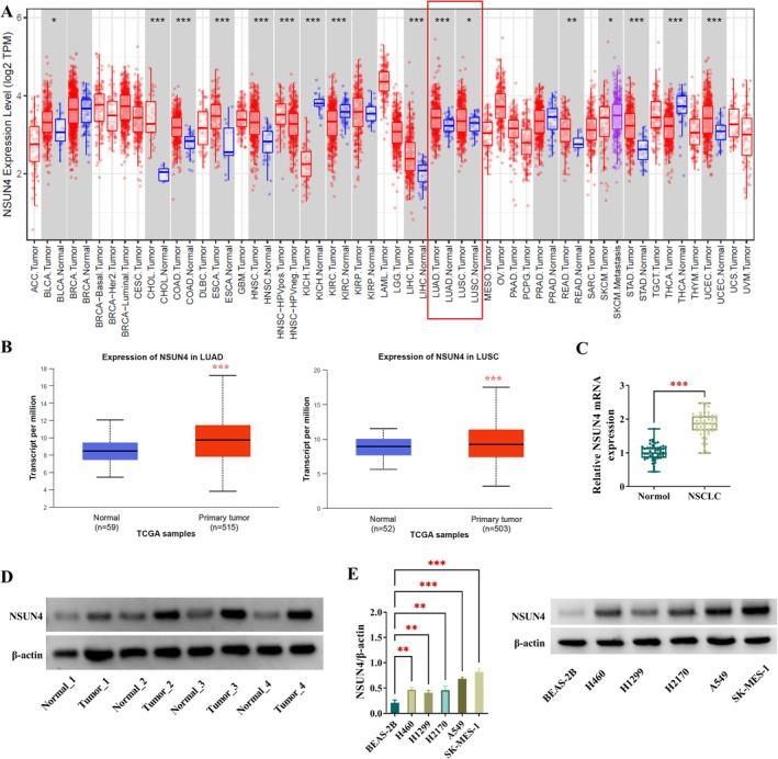
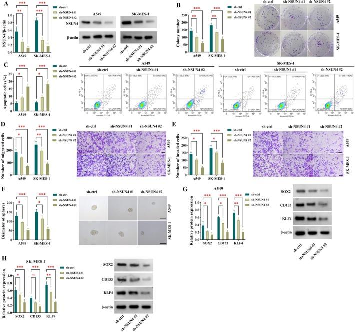
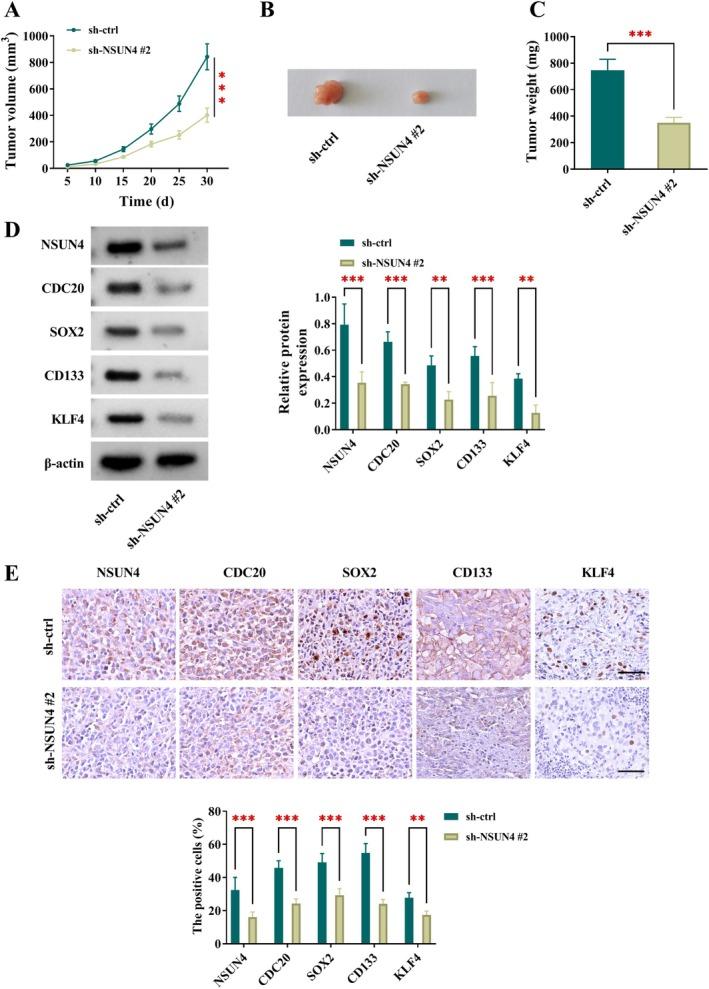
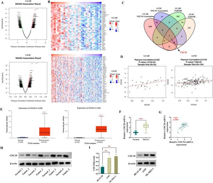
In human NSCLC tumors and cell lines, NSUN4 and CDC20 levels were upregulated. NSUN4 inhibition diminished NSCLC cell growth, stemness, invasiveness, and migratory ability in vitro, while NSUN4 increase had opposite effects. A positive expression association between CDC20 and NSUN4 was observed in NSCLC samples. Mechanistically, NSUN4 enhanced the stability of CDC20 mRNA through m5C modification. CDC20 depletion significantly counteracted NSUN4-driven cell phenotype alterations in vitro. Additionally, inhibition of NSUN4 impeded the growth of A549 NSCLC subcutaneous xenografts in vivo.

CONCLUSION

Our findings identify the pro-tumorigenic property of the NSUN4/CDC20 cascade in NSCLC. Targeting the novel cascade may be a promising way for combating this deadly disease.

摘要

背景

5-甲基胞嘧啶(m5C)甲基化是RNA关键的转录后修饰。NSUN4作为一种m5C甲基化的甲基转移酶,在肺癌发生过程中发挥作用。在此,我们确定了NSUN4在非小细胞肺癌(NSCLC)发展过程中的精确作用。

方法

通过定量PCR检测NSUN4和CDC20 mRNA的表达。采用蛋白质免疫印迹法和免疫组织化学法分析蛋白质表达。通过集落形成、流式细胞术、Transwell实验和球体形成实验评估细胞生长、凋亡、侵袭性、迁移能力和干性潜能。利用RNA免疫沉淀(RIP)实验和放线菌素D(Act D)处理分析NSUN4对CDC20 mRNA的影响。进行皮下异种移植研究以分析其体内功能。

结果

在人类NSCLC肿瘤组织和细胞系中,NSUN4和CDC20水平上调。抑制NSUN4可降低NSCLC细胞在体外的生长、干性、侵袭性和迁移能力,而增加NSUN4则产生相反的效果。在NSCLC样本中观察到CDC20与NSUN4呈正表达关联。机制上,NSUN4通过m5C修饰增强了CDC20 mRNA的稳定性。敲低CDC20可显著抵消NSUN4驱动的体外细胞表型改变。此外,抑制NSUN4可阻碍A549 NSCLC皮下异种移植瘤在体内的生长。

结论

我们的研究结果确定了NSUN4/CDC20级联在NSCLC中的促肿瘤特性。靶向这一新型级联可能是对抗这种致命疾病的一种有前景的方法。

https://cdn.ncbi.nlm.nih.gov/pmc/blobs/d4c1/11885798/859185bfe9ab/TCA-16-e70023-g007.jpg

文献AI研究员

20分钟写一篇综述,助力文献阅读效率提升50倍。

立即体验

用中文搜PubMed

大模型驱动的PubMed中文搜索引擎

马上搜索

文档翻译

学术文献翻译模型,支持多种主流文档格式。

立即体验