Suppr超能文献

构建与儿童脓毒症铁死亡相关的新型基因特征

Construction of a novel gene signature linked to ferroptosis in pediatric sepsis.

作者信息

Fan Mingyuan, Chen Meiting, Gao Yongqi, Jiang Huilin, Li Yanling, Zhu Gongxu, Chen Shengkuan, Xu Yiming, Chen Xiaohui

机构信息

Department of Emergency, The Second Affiliated Hospital, Guangzhou Medical University, Guangzhou, Guangdong, China.

School of Basic Medical Sciences, Guangzhou Medical University, Guangzhou, China.

出版信息

Front Cell Dev Biol. 2025 Feb 25;13:1488904. doi: 10.3389/fcell.2025.1488904. eCollection 2025.

Abstract

INTRODUCTION

Pediatric sepsis is a complex and life-threatening condition characterized by organ failure due to an uncontrolled immune response to infection. Recent studies suggest that ferroptosis, a newly identified form of programmed cell death, may play a role in sepsis progression. However, the specific mechanisms of ferroptosis in pediatric sepsis remain unclear.

METHODS

In this study, we analyzed microarray datasets from pediatric sepsis and healthy blood samples to identify ferroptosis-associated genes. A protein-protein interaction (PPI) network analysis and histological validation were performed to identify key genes. Additionally, immune infiltration analysis was conducted to explore the correlation between immune cells, immune checkpoint-related genes, and key genes. A competing endogenous RNA (ceRNA) network was constructed to investigate potential regulatory mechanisms involving long non-coding RNAs (lncRNAs), microRNAs (miRNAs), and key ferroptosis-related genes.

RESULTS

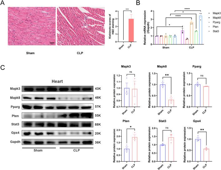
We identified 74 genes associated with ferroptosis in pediatric sepsis. Among them, five key genes (MAPK3, MAPK8, PPARG, PTEN, and STAT3) were confirmed through PPI network analysis and histological validation. Immune infiltration analysis revealed significant interactions between immune cells and key genes. The ceRNA network provided insights into the regulatory relationships between lncRNAs, miRNAs, and ferroptosis-related genes.

DISCUSSION

These findings enhance our understanding of the role of ferroptosis in pediatric sepsis and highlight potential therapeutic targets for future research and clinical interventions.

摘要

引言

小儿脓毒症是一种复杂且危及生命的病症,其特征为因对感染的免疫反应失控而导致器官衰竭。近期研究表明,铁死亡是一种新发现的程序性细胞死亡形式,可能在脓毒症进展中发挥作用。然而,小儿脓毒症中铁死亡的具体机制仍不清楚。

方法

在本研究中,我们分析了小儿脓毒症和健康血液样本的微阵列数据集,以鉴定与铁死亡相关的基因。进行了蛋白质-蛋白质相互作用(PPI)网络分析和组织学验证,以确定关键基因。此外,进行了免疫浸润分析,以探讨免疫细胞、免疫检查点相关基因和关键基因之间的相关性。构建了竞争性内源性RNA(ceRNA)网络,以研究涉及长链非编码RNA(lncRNA)、微小RNA(miRNA)和关键铁死亡相关基因的潜在调控机制。

结果

我们在小儿脓毒症中鉴定出74个与铁死亡相关的基因。其中,通过PPI网络分析和组织学验证确认了五个关键基因(MAPK3、MAPK8、PPARG、PTEN和STAT3)。免疫浸润分析揭示了免疫细胞与关键基因之间的显著相互作用。ceRNA网络为lncRNA、miRNA和铁死亡相关基因之间的调控关系提供了见解。

讨论

这些发现增进了我们对铁死亡在小儿脓毒症中作用的理解,并突出了未来研究和临床干预的潜在治疗靶点。

https://cdn.ncbi.nlm.nih.gov/pmc/blobs/465b/11893615/1a08baddd538/fcell-13-1488904-g001.jpg

文献AI研究员

20分钟写一篇综述,助力文献阅读效率提升50倍。

立即体验

用中文搜PubMed

大模型驱动的PubMed中文搜索引擎

马上搜索

文档翻译

学术文献翻译模型,支持多种主流文档格式。

立即体验