Suppr超能文献

电针抑制NLRP3介导的小胶质细胞焦亡以改善大鼠慢性神经性疼痛

Electroacupuncture Inhibits NLRP3-Mediated Microglial Pyroptosis to Ameliorate Chronic Neuropathic Pain in Rats.

作者信息

Kui Wenyun, Li Yanan, Gu Zhen, Xie Lei, Huang Aiping, Kong Shuyi, Song Lilong, Li Lingxing, Yu Jun, Xue Chun-Chun, Wang Kaiqiang

机构信息

Department of Pain, Shanghai Municipal Hospital of Traditional Chinese Medicine, Shanghai University of Traditional Chinese Medicine, Shanghai, 200071, People's Republic of China.

出版信息

J Pain Res. 2025 Mar 7;18:1115-1129. doi: 10.2147/JPR.S506569. eCollection 2025.

Abstract

BACKGROUND

Patients with neuropathic pain (NP), caused by injury or disease of the somatosensory nervous system, usually suffer from severe pain. Our previous studies revealed that electroacupuncture (EA) stimulation could effectively improve NP. However, the underlying mechanisms of EA have not been fully clarified. This study aimed to investigate the specific mechanisms of EA in alleviating NP, focusing on the pyroptosis.

MATERIALS AND METHODS

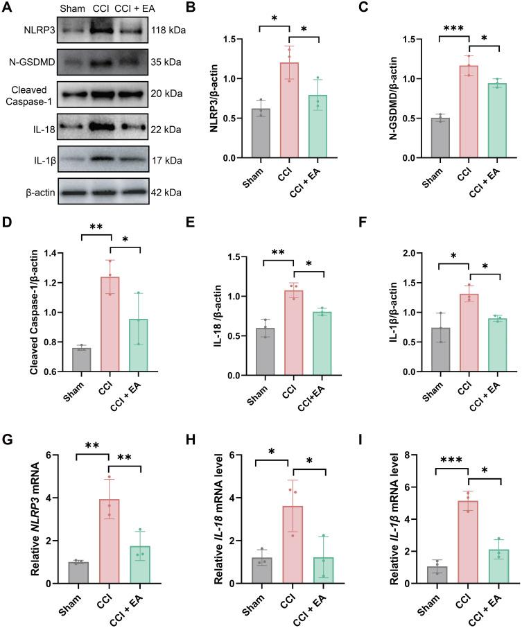
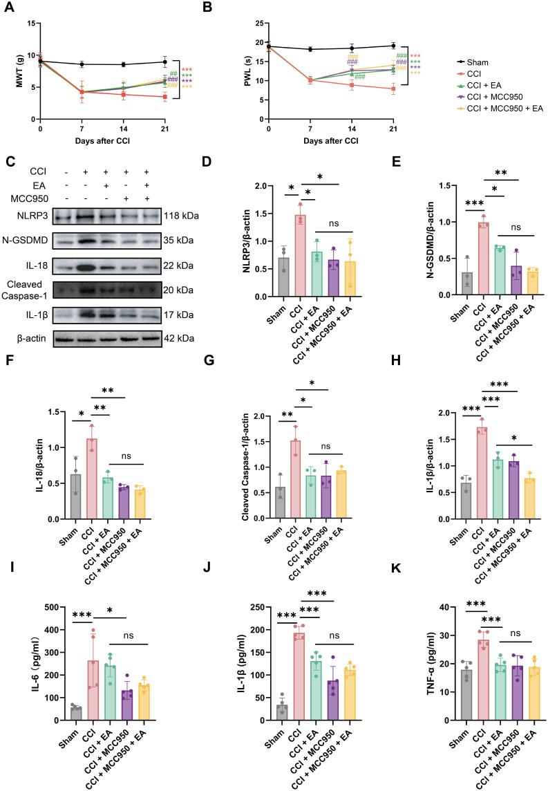
Chronic Constriction Injury (CCI) model was established on the male Sprague-Dawley rats. CCI rats were treated with EA at acupoints GV20 and ST36 or/with the NOD-like receptor protein 3 (NLRP3) antagonist MCC950. EA treatment was administered for successive 14 days 7 days after the CCI surgery. The mechanical withdrawal threshold (MWT) and paw withdrawal latency (PWL) were performed during the experiment. At the end of the experiment, spinal cord segments and serum of rats were collected, ELISA detected the expression of inflammatory factors, immunofluorescence detected the microglia and neuron cells with pyroptosis biomarkers, and Western blot detected the NLRP3 pathway.

RESULTS

EA treatment significantly alleviated pain hypersensitivity by increasing the MWT and PWL. Moreover, EA reduced levels of pro-inflammatory cytokines IL-1β and TNF-α in the spinal tissue. Mechanistically, the pyroptosis-related proteins, including NLRP3, N-GSDMD, Cleaved Caspase-1, IL-18 as well as IL-1β were downregulated by EA, indicating that EA attenuated the pyroptosis phenotype in NP rats. In particular, EA reduced the co-expression of NLRP3, Caspase-1 and N-GSDMD in microglia rather than in neuronal or astrocytic cells within the spinal cord of CCI rats. Pharmacological inhibition of NLRP3 inflammasome by MCC950 alleviates CCI-induced pain hypersensitivity while blocking EA's effect on anti-pyroptosis in CCI rats.

CONCLUSION

These findings demonstrate the EA ameliorates the neuroinflammation and pyroptosis to relieve chronic NP by suppressing NLRP3 inflammasome activation in microglia. EA may serve as a viable treatment therapy for chronic NP.

摘要

背景

由躯体感觉神经系统损伤或疾病引起的神经性疼痛(NP)患者通常遭受严重疼痛。我们之前的研究表明,电针(EA)刺激可有效改善NP。然而,EA的潜在机制尚未完全阐明。本研究旨在探讨EA缓解NP的具体机制,重点关注细胞焦亡。

材料与方法

在雄性Sprague-Dawley大鼠上建立慢性缩窄性损伤(CCI)模型。CCI大鼠在穴位GV20和ST36接受EA治疗或/和使用NOD样受体蛋白3(NLRP3)拮抗剂MCC950。在CCI手术后7天连续14天进行EA治疗。实验期间测量机械缩足阈值(MWT)和热缩足潜伏期(PWL)。实验结束时,收集大鼠脊髓节段和血清,ELISA检测炎症因子表达,免疫荧光检测具有细胞焦亡生物标志物的小胶质细胞和神经元细胞,Western blot检测NLRP3通路。

结果

EA治疗通过提高MWT和PWL显著减轻疼痛超敏反应。此外,EA降低了脊髓组织中促炎细胞因子IL-1β和TNF-α的水平。机制上,EA下调了包括NLRP3、N-GSDMD、裂解的Caspase-1、IL-18以及IL-1β在内的细胞焦亡相关蛋白,表明EA减轻了NP大鼠的细胞焦亡表型。特别是,EA降低了CCI大鼠脊髓内小胶质细胞而非神经元或星形胶质细胞中NLRP3、Caspase-1和N-GSDMD的共表达。MCC950对NLRP3炎性小体的药理抑制减轻了CCI诱导的疼痛超敏反应,同时阻断了EA对CCI大鼠抗细胞焦亡的作用。

结论

这些发现表明,EA通过抑制小胶质细胞中NLRP3炎性小体的激活来改善神经炎症和细胞焦亡,从而缓解慢性NP。EA可能是慢性NP的一种可行治疗方法。

https://cdn.ncbi.nlm.nih.gov/pmc/blobs/f660/11895692/a449bd48e282/JPR-18-1115-g0001.jpg

文献AI研究员

20分钟写一篇综述,助力文献阅读效率提升50倍。

立即体验

用中文搜PubMed

大模型驱动的PubMed中文搜索引擎

马上搜索

文档翻译

学术文献翻译模型,支持多种主流文档格式。

立即体验