Suppr超能文献

探索鹅去氧胆酸-Scd1轴:将结肠炎微生物群与神经功能缺损联系起来的分子机制

Exploring the CDCA-Scd1 Axis: Molecular Mechanisms Linking the Colitis Microbiome to Neurological Deficits.

作者信息

Du Donglin, Li Qi, Wei Zhengqiang, Wang Ziwei, Xu Lei

机构信息

Department of Gastrointestinal Surgery, The First Affiliated Hospital of Chongqing Medical University, Chongqing 400016, China.

Laboratory Animal Center, Chongqing Medical University, Chongqing 400016, China.

出版信息

Int J Mol Sci. 2025 Feb 27;26(5):2111. doi: 10.3390/ijms26052111.

Abstract

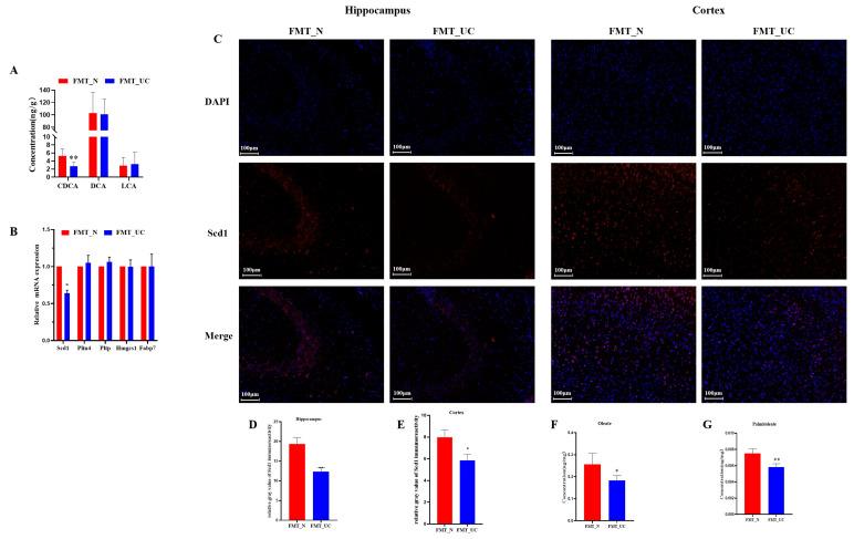
Inflammatory bowel disease is a risk factor for brain dysfunction; however, the underlying mechanisms remain largely unknown. In this study, we aimed to explore the potential molecular mechanisms through which intestinal inflammation affects brain function and to verify these mechanisms. Mice were treated with multiple cycles of 1% dextran sulfate sodium (DSS) in drinking water to establish a chronic colitis model. Behavioral tests were conducted using the open field test (OFT), tail suspension test (TST), forced swimming test (FST), and Morris water maze test (MWM). Brain metabolomics, transcriptomics, and proteomics analyses were performed, and key target proteins were verified using qPCR and immunofluorescence. Four cycles of DSS administration induced colitis, anxiety, depression, and spatial memory impairment. The integrated multi-omics characterization of colitis revealed decreased brain chenodeoxycholic acid (CDCA) levels as well as reduced stearoyl-CoA desaturase (Scd1) gene and protein expression. Transplantation of the colitis microbiome resulted in anxiety, depression, impaired spatial memory, reduced CDCA content, decreased Scd1 gene and protein expression, and lower concentrations of monounsaturated fatty acids (MUFAs), palmitoleate (C16:1), and oleate (C18:1) in the brain. In addition, CDCA supplementation improved DSS-induced colitis, alleviated depression and spatial memory impairment, and increased Scd1 gene and protein expression as well as MUFA levels in the brain. The gut microbiome induced by colitis contributes to neurological dysfunction, possibly through the CDCA-Scd1 signaling axis. CDCA supplementation alleviates colitis and depressive behavior, likely by increasing Scd1 expression in the brain.

摘要

炎症性肠病是脑功能障碍的一个风险因素;然而,其潜在机制在很大程度上仍不清楚。在本研究中,我们旨在探索肠道炎症影响脑功能的潜在分子机制并验证这些机制。用含1%葡聚糖硫酸钠(DSS)的饮用水对小鼠进行多个周期的处理以建立慢性结肠炎模型。使用旷场试验(OFT)、悬尾试验(TST)、强迫游泳试验(FST)和莫里斯水迷宫试验(MWM)进行行为测试。进行脑代谢组学、转录组学和蛋白质组学分析,并使用qPCR和免疫荧光验证关键靶蛋白。给予四个周期的DSS可诱发结肠炎、焦虑、抑郁和空间记忆障碍。结肠炎的综合多组学特征显示脑鹅去氧胆酸(CDCA)水平降低以及硬脂酰辅酶A去饱和酶(Scd1)基因和蛋白表达减少。移植结肠炎微生物群导致焦虑、抑郁、空间记忆受损、CDCA含量降低、Scd1基因和蛋白表达减少以及脑中单不饱和脂肪酸(MUFA)、棕榈油酸(C16:1)和油酸(C18:1)浓度降低。此外,补充CDCA改善了DSS诱导的结肠炎,减轻了抑郁和空间记忆障碍,并增加了脑中Scd1基因和蛋白表达以及MUFA水平。结肠炎诱导的肠道微生物群可能通过CDCA-Scd1信号轴导致神经功能障碍。补充CDCA可能通过增加脑中Scd1的表达来减轻结肠炎和抑郁行为。

https://cdn.ncbi.nlm.nih.gov/pmc/blobs/14f4/11900004/3b77060df81e/ijms-26-02111-g001.jpg

文献AI研究员

20分钟写一篇综述,助力文献阅读效率提升50倍。

立即体验

用中文搜PubMed

大模型驱动的PubMed中文搜索引擎

马上搜索

文档翻译

学术文献翻译模型,支持多种主流文档格式。

立即体验