Suppr超能文献

肠道微生物群衍生的 12-酮石胆酸抑制结肠固有淋巴细胞 3 群中白细胞介素-17A 的分泌,从而预防溃疡性结肠炎的急性恶化。

Gut microbiota-derived 12-ketolithocholic acid suppresses the IL-17A secretion from colonic group 3 innate lymphoid cells to prevent the acute exacerbation of ulcerative colitis.

机构信息

Department of Immunology and Microbiology, School of Life Sciences, Beijing University of Chinese Medicine, Beijing, People's Republic of China.

Department of Gastroenterology, Dong Fang Hospital, Beijing University of Chinese Medicine, Beijing, People's Republic of China.

出版信息

Gut Microbes. 2023 Dec;15(2):2290315. doi: 10.1080/19490976.2023.2290315. Epub 2023 Dec 8.

Abstract

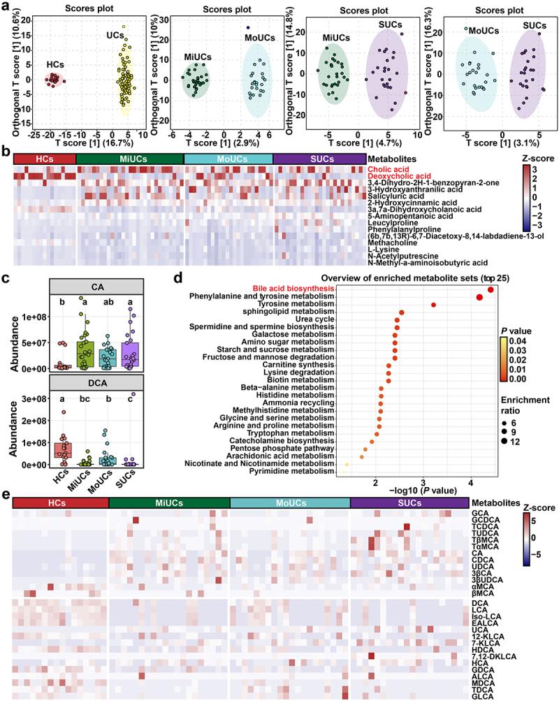
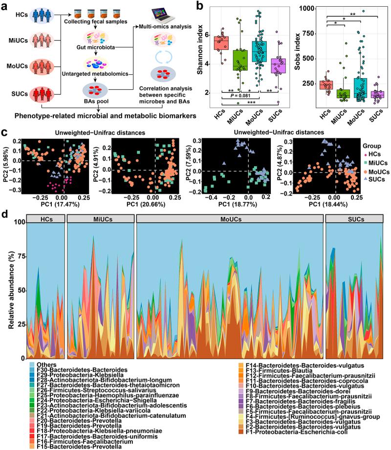
Intestinal microbiota dysbiosis and metabolic disruption are well-known as the primary triggers of ulcerative colitis (UC). However, their role in regulating the group 3 innate lymphoid cells (ILC3s), which are essential for intestinal health, remains unexplored during the development of disease severity. Here, our results showed that the microbiota structure of patients with severe UC (SUCs) differed from those with mild UC (MiUCs), moderate UC (MoUCs), and healthy controls (HCs). Microbes producing secondary bile acids (SBAs) and SBAs decreased with the aggravation of UC, and a strong positive correlation existed between them. Next, fecal microbiota transfer was used to reproduce the human-derived microbiota in mice and decipher the microbiota-mediated inflammatory modulation during an increase in disease severity. Mice receiving SUC-derived microbiota exhibited enhancive inflammation, a lowered percentage of ILC3s, and the down-regulated expressions of bile acid receptors, including vitamin D receptor (VDR) and pregnane X receptor (PXR), in the colon. Similar to clinical results, SBA-producing microbes, deoxycholic acids (DCA), and 12-ketolithocholic acids (12-KLCA) were diminished in the intestine of these recipients. Finally, we compared the therapeutic potential of DCA and 12-KLCA in preventing colitis and the regulatory mechanisms mediated by ILC3s. 12-KLCA but not DCA represented a strong anti-inflammatory effect associated with the higher expression of VDR and the lower secretion of IL-17A from colonic ILC3s. Collectively, these findings provide new signatures for monitoring the acute deterioration of UC by targeting gut microbiota and bile acid metabolism and demonstrate the therapeutic and preventive potential of a novel microbiota-derived metabolite, 12-KLCA.

摘要

肠道微生物失调和代谢紊乱被认为是溃疡性结肠炎(UC)的主要触发因素。然而,在疾病严重程度发展过程中,它们在调节对肠道健康至关重要的第三类固有淋巴细胞(ILC3)中的作用仍未被探索。在这里,我们的结果表明,严重 UC(SUC)患者的微生物群落结构与轻度 UC(MiUC)、中度 UC(MoUC)和健康对照(HC)不同。产生次级胆汁酸(SBA)的微生物和 SBA 随着 UC 的加重而减少,并且它们之间存在很强的正相关。接下来,使用粪便微生物群转移来复制小鼠中的人类衍生微生物群,并在疾病严重程度增加期间解析微生物介导的炎症调节。接受 SUC 衍生微生物群的小鼠表现出增强的炎症、ILC3 百分比降低以及结肠中胆汁酸受体(包括维生素 D 受体(VDR)和孕烷 X 受体(PXR))的下调表达。与临床结果相似,这些受者的肠道中产生 SBA 的微生物、脱氧胆酸(DCA)和 12-酮胆酸(12-KLCA)减少。最后,我们比较了 DCA 和 12-KLCA 在预防结肠炎中的治疗潜力以及 ILC3 介导的调节机制。12-KLCA 而不是 DCA 表现出与 VDR 表达更高和结肠 ILC3 中 IL-17A 分泌更低相关的强烈抗炎作用。总之,这些发现为通过靶向肠道微生物群和胆汁酸代谢监测 UC 的急性恶化提供了新的特征,并证明了新型微生物衍生代谢物 12-KLCA 的治疗和预防潜力。

https://cdn.ncbi.nlm.nih.gov/pmc/blobs/10b2/10730201/dc5aec9d4d9a/KGMI_A_2290315_F0001_OC.jpg

文献AI研究员

20分钟写一篇综述,助力文献阅读效率提升50倍。

立即体验

用中文搜PubMed

大模型驱动的PubMed中文搜索引擎

马上搜索

文档翻译

学术文献翻译模型,支持多种主流文档格式。

立即体验