Suppr超能文献

通过将阿霉素递送至肝癌细胞增强自然杀伤细胞衍生外泌体的抗肿瘤作用:细胞毒性和凋亡研究

Enhanced Anti-Tumor Effects of Natural Killer Cell-Derived Exosomes Through Doxorubicin Delivery to Hepatocellular Carcinoma Cells: Cytotoxicity and Apoptosis Study.

作者信息

Choi You Hee, Kim Ho Yong, Park Jong-Oh, Choi Eunpyo

机构信息

Korea Institute of Medical Microrobotics, 43-26 Cheomdangwagi-ro, Buk-gu, Gwangju 61011, Republic of Korea.

Department of Mechanical Engineering, Sogang University, 35, Baekbeom-ro, Mapo-gu, Seoul 04107, Republic of Korea.

出版信息

Int J Mol Sci. 2025 Mar 1;26(5):2234. doi: 10.3390/ijms26052234.

Abstract

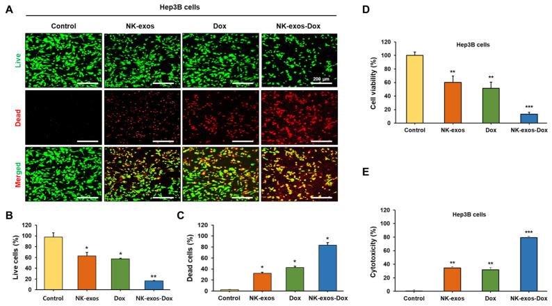
Exosomes are nanosized extracellular vesicles secreted by various cells, including natural killer (NK) cells, and are known for their low toxicity, high permeability, biocompatibility, and strong targeting ability. NK cell-derived exosomes (NK-exos) contain cytotoxic proteins that enhance tumor-targeting efficiency, making them suitable for treating solid tumors such as hepatocellular carcinoma (HCC). Despite their potential in drug delivery, the mechanisms of drug-loaded NK-exos, particularly those loaded with doxorubicin (NK-exos-Dox), remain unclear in HCC. This study explored the anti-tumor effects of NK-exos-Dox against Hep3B cells . NK-exos-Dox expressed exosome markers (CD9 and CD63) and cytotoxic proteins (granzyme B and perforin) and measured 170-220 nm in size. Compared to NK-exos, NK-exos-Dox enhanced cytotoxicity and apoptosis in Hep3B cells by upregulating pro-apoptotic proteins (Bax, cytochrome c, cleaved caspase 3, and cleaved PARP) and inhibiting the anti-apoptotic protein (Bcl-2). These findings suggest that NK-exos-Dox significantly boost anti-tumor effects by activating specific cytotoxic molecules, offering promising therapeutic opportunities for solid tumor treatment, including HCC.

摘要

外泌体是由包括自然杀伤(NK)细胞在内的各种细胞分泌的纳米级细胞外囊泡,以其低毒性、高渗透性、生物相容性和强大的靶向能力而闻名。NK细胞衍生的外泌体(NK-exos)含有增强肿瘤靶向效率的细胞毒性蛋白,使其适用于治疗实体瘤,如肝细胞癌(HCC)。尽管其在药物递送方面具有潜力,但在HCC中,负载药物的NK-exos,特别是负载阿霉素的NK-exos(NK-exos-Dox)的作用机制仍不清楚。本研究探讨了NK-exos-Dox对Hep3B细胞的抗肿瘤作用。NK-exos-Dox表达外泌体标志物(CD9和CD63)和细胞毒性蛋白(颗粒酶B和穿孔素),大小在170-220nm之间。与NK-exos相比,NK-exos-Dox通过上调促凋亡蛋白(Bax、细胞色素c、裂解的半胱天冬酶3和裂解的PARP)并抑制抗凋亡蛋白(Bcl-2),增强了Hep3B细胞的细胞毒性和凋亡。这些发现表明,NK-exos-Dox通过激活特定的细胞毒性分子显著增强抗肿瘤作用,为包括HCC在内的实体瘤治疗提供了有前景的治疗机会。

https://cdn.ncbi.nlm.nih.gov/pmc/blobs/bb34/11900065/0e552b25f17d/ijms-26-02234-g001.jpg

文献AI研究员

20分钟写一篇综述,助力文献阅读效率提升50倍。

立即体验

用中文搜PubMed

大模型驱动的PubMed中文搜索引擎

马上搜索

文档翻译

学术文献翻译模型,支持多种主流文档格式。

立即体验