Suppr超能文献

新冠疫苗对囊性纤维化患者的疗效:一项系统评价。

The efficacy of COVID-19 vaccination in cystic fibrosis patients: a systematic review.

作者信息

Shahrebabak Azam Gholami, Rezaei Masoud, Shahpar Amirhossein, Nezhad Nazanin Zeinali, Sarasyabi Mohammad Sharifi, Nakhaie Mohsen, Shahrebabak Maryam Gholami, Bahri Razman Arabzadeh

机构信息

Department of Pediatric ،Afzalipour Hospital, Afzalipour Faculty of Medicine, Kerman University of Medical Sciences, Kerman, Iran.

Research Center for Hydatid Disease in Iran, Kerman University of Medical Sciences, Kerman, Iran.

出版信息

BMC Infect Dis. 2025 Mar 13;25(1):358. doi: 10.1186/s12879-025-10736-6.

Abstract

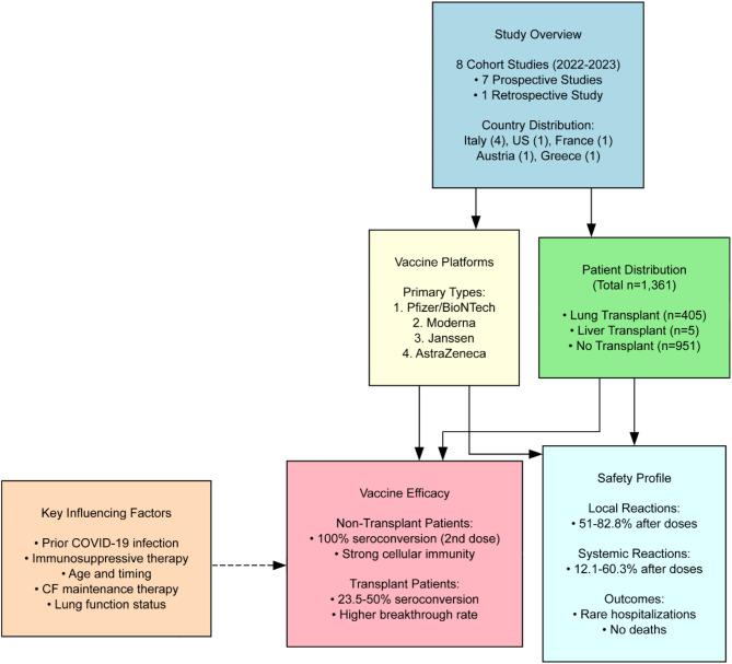
This systematic review evaluates the efficacy and safety of COVID-19 vaccines in individuals with cystic fibrosis (CF). A systematic search of major databases conducted between December 2019 and January 2024 identified eight cohort studies comprising 1,361 CF patients. Studies without subgroup analyses specific to CF patients were excluded, which may have limited the generalizability of findings, particularly for CF lung transplant recipients. COVID-19 vaccines generally induced robust serological responses following the second and third doses, although reduced antibody levels were observed in lung transplant recipients. Factors influencing humoral response included prior SARS-CoV-2 infection, age, inhaled corticosteroid use, and immunosuppressive therapy. Vaccination-related adverse events were predominantly mild. Although breakthrough infections were reported, severe COVID-19 outcomes were infrequent among vaccinated CF patients. The evidence supports the immunogenicity and safety of COVID-19 vaccines in the CF patients. However, individualized vaccination strategies may be necessary for CF lung transplant recipients and those on immunosuppressive therapies. Further research is essential to optimize vaccination strategies and to identify risk factors associated with breakthrough infections in this high-risk population.

摘要

本系统评价评估了新冠疫苗在囊性纤维化(CF)患者中的疗效和安全性。对2019年12月至2024年1月期间主要数据库进行的系统检索,确定了8项队列研究,共纳入1361例CF患者。未纳入针对CF患者的亚组分析的研究被排除,这可能限制了研究结果的普遍性,尤其是对于CF肺移植受者。新冠疫苗在接种第二剂和第三剂后通常能诱导强烈的血清学反应,不过在肺移植受者中观察到抗体水平有所降低。影响体液免疫反应的因素包括既往感染过严重急性呼吸综合征冠状病毒2(SARS-CoV-2)、年龄、吸入性糖皮质激素的使用以及免疫抑制治疗。与疫苗接种相关的不良事件大多为轻度。虽然有突破性感染的报告,但在接种疫苗的CF患者中,严重的新冠病情并不常见。现有证据支持新冠疫苗在CF患者中的免疫原性和安全性。然而,对于CF肺移植受者和接受免疫抑制治疗的患者,可能需要采取个性化的疫苗接种策略。进一步的研究对于优化疫苗接种策略以及识别这一高危人群中与突破性感染相关的危险因素至关重要。

https://cdn.ncbi.nlm.nih.gov/pmc/blobs/0856/11907974/2ba543e049e9/12879_2025_10736_Fig1_HTML.jpg

文献AI研究员

20分钟写一篇综述,助力文献阅读效率提升50倍。

立即体验

用中文搜PubMed

大模型驱动的PubMed中文搜索引擎

马上搜索

文档翻译

学术文献翻译模型,支持多种主流文档格式。

立即体验