Suppr超能文献

信号淋巴细胞激活分子家族成员1有潜力成为结肠腺癌中与免疫相关的预后指标:一项基于转录组数据和孟德尔随机化分析的研究

SIGLEC1 has the potential to be an immune-related prognostic indicator in colon adenocarcinoma: a study based on transcriptomic data and Mendelian randomization analysis.

作者信息

Gu Jue, Wang Yaxuan, Zhang Hui, Gu Haijuan, Zhu Haixia

机构信息

Cardiovascular Department Affiliated Hospital of Nantong University, Nantong, China.

Cancer Research Center Nantong, Nantong Tumor Hospital & Affiliated Tumor Hospital of Nantong University, Nantong, China.

出版信息

Discov Oncol. 2025 Mar 15;16(1):324. doi: 10.1007/s12672-025-02093-2.

Abstract

BACKGROUND

Colonic adenocarcinoma (COAD) is the most common pathological type of colon cancer. Tumor microenvironment (TME) plays an important role in the occurrence and development of COAD. There are currently no specific studies indicating the mechanism of action of TME in COPD patients.

METHODS

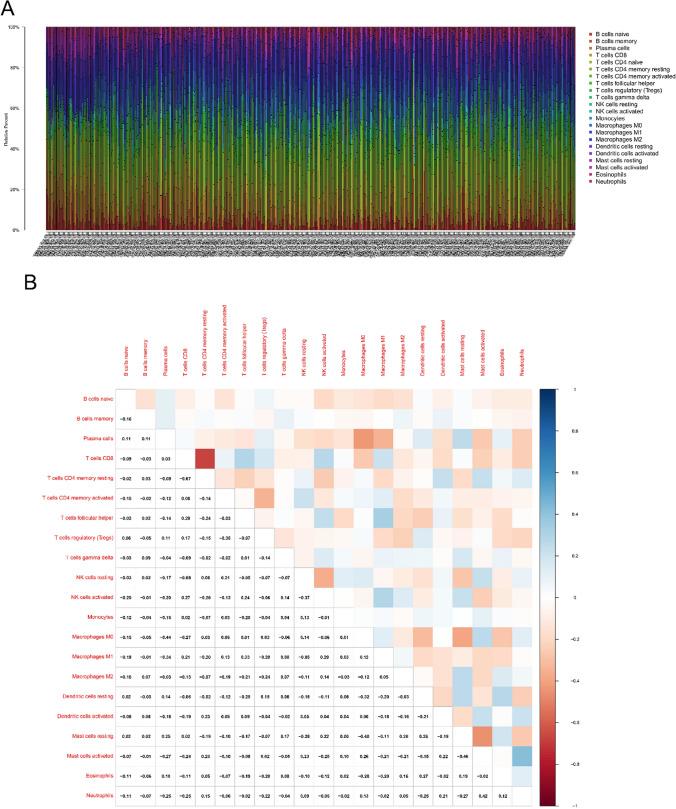
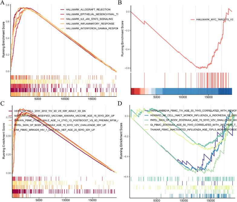
The percentage of tumor-infiltrating immune cells (TIC) in 512 COAD cases from The Cancer Genome Atlas (TCGA) database was calculated using CIBERSORT and ESTIMATE. Weighted gene coexpression network analysis (WGCNA) was performed to find modules of differentially expressed genes (DEGs) with high correlations followed by Gene Ontology (GO) and Kyoto Encyclopedia of Genes and Genomes (KEGG) pathway enrichment analyses to determine the function of distant metastasis (M)-stage-related modules. Pathway enrichment analysis, protein-protein interaction (PPI) network, Cox regression analysis, and Kaplan-Meier survival analysis were performed on DEGs to select the most critical genes. The correlation between SIGLEC1 expression in COAD and TME status and between immune checkpoints and SIGLEC1 was examined using gene set enrichment analysis (GSEA) and Pearson correlation coefficients.

RESULTS

A WGCNA screen was performed to obtain 12,342 DEGs and 209 key genes associated with M stage between tumor and normal samples. GO and KEGG analysis revealed that the DEGs primarily engaged in pathways such as Th1 and Th2 cell differentiation and cell adhesion molecules. SIGELEC1 gene was identified by univariate Cox regression, PPI network construction, and survival analysis. GSEA showed that the genes in the high-expression SIGLEC1 group were mainly enriched in immune-related activities. In the low-expression SIGLEC1 group, the genes were enriched in MYC targets. CIBERSORT analysis of the proportion of TICs showed that SIGLEC1 was positively correlated with macrophages (M0, M2), T-cell CD8 and immune checkpoint-related genes, suggesting that SIGLEC1 may be responsible for maintaining the immune dominance of TME. Immunohistochemical and prognostic analysis showed that the group with higher SIGLEC1 expression had more severe lesions and a worse prognosis than the group with lower SIGLEC1 expression.

CONCLUSIONS

SIGLEC1 gene is a distant metastasis-related gene that affects the survival prognosis of COAD patients and provides additional insight into the treatment of COAD.

摘要

背景

结肠腺癌(COAD)是结肠癌最常见的病理类型。肿瘤微环境(TME)在COAD的发生和发展中起重要作用。目前尚无具体研究表明TME在COAD患者中的作用机制。

方法

使用CIBERSORT和ESTIMATE计算来自癌症基因组图谱(TCGA)数据库的512例COAD病例中肿瘤浸润免疫细胞(TIC)的百分比。进行加权基因共表达网络分析(WGCNA)以找到具有高相关性的差异表达基因(DEG)模块,随后进行基因本体论(GO)和京都基因与基因组百科全书(KEGG)通路富集分析,以确定远处转移(M)期相关模块的功能。对DEG进行通路富集分析、蛋白质-蛋白质相互作用(PPI)网络、Cox回归分析和Kaplan-Meier生存分析,以选择最关键的基因。使用基因集富集分析(GSEA)和Pearson相关系数检验COAD中SIGLEC1表达与TME状态之间以及免疫检查点与SIGLEC1之间的相关性。

结果

进行WGCNA筛选以获得12342个DEG和209个与肿瘤和正常样本之间的M期相关的关键基因。GO和KEGG分析表明,DEG主要参与Th1和Th2细胞分化以及细胞粘附分子等通路。通过单变量Cox回归、PPI网络构建和生存分析鉴定出SIGELEC1基因。GSEA显示,高表达SIGLEC1组中的基因主要富集于免疫相关活动。在低表达SIGLEC1组中,基因富集于MYC靶点。对TIC比例的CIBERSORT分析表明,SIGLEC1与巨噬细胞(M0、M2)、T细胞CD8和免疫检查点相关基因呈正相关,表明SIGLEC1可能负责维持TME的免疫优势。免疫组织化学和预后分析表明,SIGLEC1表达较高的组比SIGLEC1表达较低的组病变更严重,预后更差。

结论

SIGLEC1基因是一个与远处转移相关的基因,影响COAD患者的生存预后,并为COAD的治疗提供了新的见解。

https://cdn.ncbi.nlm.nih.gov/pmc/blobs/68c5/11910455/71f9f5abc8ce/12672_2025_2093_Fig1_HTML.jpg

文献AI研究员

20分钟写一篇综述,助力文献阅读效率提升50倍。

立即体验

用中文搜PubMed

大模型驱动的PubMed中文搜索引擎

马上搜索

文档翻译

学术文献翻译模型,支持多种主流文档格式。

立即体验