Suppr超能文献

胰腺导管腺癌的单细胞RNA测序图谱揭示了与肿瘤起始和进展相关的不同细胞群。

The scRNA-sequencing landscape of pancreatic ductal adenocarcinoma revealed distinct cell populations associated with tumor initiation and progression.

作者信息

Wang Ying, Bian Zhouliang, Xu Lichao, Du Guangye, Qi Zihao, Zhang Yanjie, Long Jiang, Li Wentao

机构信息

Department of Interventional Radiology, Department of Medical Oncology, Fudan University Shanghai Cancer Center, Shanghai 200032, China.

Department of Oncology, Ninth People's Hospital, Shanghai Jiao Tong University School of Medicine, Shanghai 201900, China.

出版信息

Genes Dis. 2024 May 10;12(3):101323. doi: 10.1016/j.gendis.2024.101323. eCollection 2025 May.

Abstract

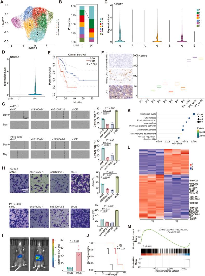
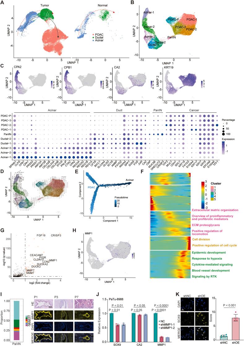
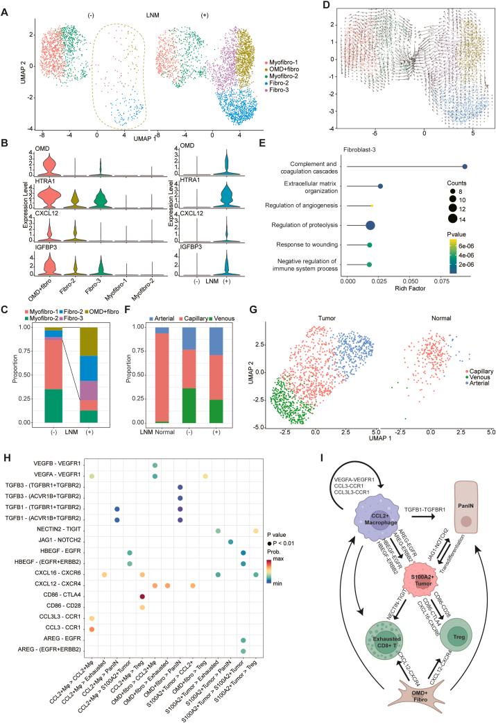
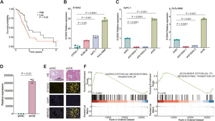
Pancreatic ductal adenocarcinoma (PDAC) stands as a formidable malignancy characterized by its profound lethality. The comprehensive analysis of the transcriptional landscape holds immense significance in understanding PDAC development and exploring novel treatment strategies. However, due to the firm consistency of pancreatic cancer samples, the dissociation of single cells and subsequent sequencing can be challenging. Here, we performed single-cell RNA sequencing (scRNA-seq) on 8 PDAC patients with different lymph node metastasis status. We first identified the crucial role of in the transition from normal pancreatic cells to cancer cells. The knockdown of in pancreatic cancer cell lines decreased the expression of ductal markers such as while the overexpression of in hTERT-HPNE increased the expression of ductal markers, suggesting its function of maintaining ductal identity. Secondly, we found a tumor subset which fueled lymph node metastasis in PDAC. The knockdown of significantly reduced the motility of pancreatic cancer cell lines in both wound healing and transwell migration assays. While overexpression of led to increased migratory capability. Moreover, overexpression of in KPC1199, a mouse pancreatic cancer cell line, caused a larger tumor burden in a hemi-spleen injection model of liver metastasis. In addition, epithelial-mesenchymal transition-related genes were decreased by knockdown revealed by bulk RNA sequencing. We also identified several pivotal contributors to the pro-tumor microenvironment, notably  fibroblast and macrophage. As a result, our study provides valuable insights for early detection of PDAC and promising therapeutic targets for combatting lymph node metastasis.

摘要

胰腺导管腺癌(PDAC)是一种具有极高致死性的恶性肿瘤。转录图谱的综合分析对于理解PDAC的发展和探索新的治疗策略具有重要意义。然而,由于胰腺癌样本的一致性很强,单细胞解离及后续测序可能具有挑战性。在此,我们对8例具有不同淋巴结转移状态的PDAC患者进行了单细胞RNA测序(scRNA-seq)。我们首先确定了[具体基因]在从正常胰腺细胞向癌细胞转变过程中的关键作用。在胰腺癌细胞系中敲低[具体基因]会降低导管标志物如[具体导管标志物]的表达,而在hTERT-HPNE细胞中过表达[具体基因]则会增加导管标志物的表达,表明其具有维持导管特性的功能。其次,我们发现了一个促进PDAC淋巴结转移的肿瘤亚群。在伤口愈合和Transwell迁移实验中,敲低[具体基因]显著降低了胰腺癌细胞系的运动能力。而过表达[具体基因]则导致迁移能力增强。此外,在KPC1199(一种小鼠胰腺癌细胞系)中过表达[具体基因],在肝转移的半脾注射模型中导致更大的肿瘤负担。另外,通过批量RNA测序发现,敲低[具体基因]会使上皮-间质转化相关基因减少。我们还确定了几个对肿瘤微环境起关键作用的因素,特别是[具体成纤维细胞类型]成纤维细胞和[具体巨噬细胞类型]巨噬细胞。因此,我们的研究为PDAC的早期检测提供了有价值的见解,并为对抗淋巴结转移提供了有前景的治疗靶点。

https://cdn.ncbi.nlm.nih.gov/pmc/blobs/8845/11907457/778cec660490/gr1.jpg

文献AI研究员

20分钟写一篇综述,助力文献阅读效率提升50倍。

立即体验

用中文搜PubMed

大模型驱动的PubMed中文搜索引擎

马上搜索

文档翻译

学术文献翻译模型,支持多种主流文档格式。

立即体验