Suppr超能文献

单核RNA测序和空间转录组学揭示了与胰腺癌肝转移过程中转移性播散相关的免疫抑制性肿瘤微环境。

Single-nucleus RNA sequencing and spatial transcriptomics reveal an immunosuppressive tumor microenvironment related to metastatic dissemination during pancreatic cancer liver metastasis.

作者信息

Liu Hongsen, Chen Mengting, Hong Bo, Xiao Yufei, Chen Qianming, Qian Yun

机构信息

Stomatology Hospital, School of Stomatology, Zhejiang University School of Medicine, Zhejiang Provincial Clinical Research Center for Oral Diseases, Key Laboratory of Oral Biomedical Research of Zhejiang Province, Cancer Center of Zhejiang University, Engineering Research Center of Oral Biomaterials and Devices of Zhejiang Province, Hangzhou 310000, China.

Department of Clinical Laboratory, Stomatology Hospital, School of Stomatology, Zhejiang University School of Medicine, Zhejiang Provincial Clinical Research Center for Oral Diseases, Key Laboratory of Oral Biomedical Research of Zhejiang Province, Cancer Center of Zhejiang University, Hangzhou 310000, China.

出版信息

Theranostics. 2025 Apr 13;15(11):5337-5357. doi: 10.7150/thno.108925. eCollection 2025.

Abstract

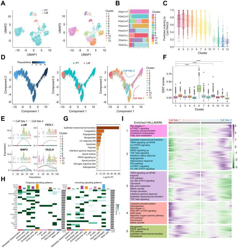
Pancreatic ductal adenocarcinoma (PDAC) is a highly aggressive malignancy characterized by early liver metastasis and high mortality. The tumor microenvironment plays a pivotal role in tumor progression; however, the immune microenvironment's involvement in PDAC liver metastasis remains poorly understood. This study investigates cellular heterogeneity in primary tumor (PT) and liver metastasis (LM) tissues of PDAC using single-nucleus RNA sequencing and spatial transcriptomics. Intra-tumor heterogeneity and cell interactions were elucidated through deconvolution, intercellular signalling, pseudotime analysis, and immune infiltration profiling. The spatial distribution of immune cells was assessed by multiplexed immunofluorescence staining, and prognostic models were developed and validated through immunohistochemistry (IHC). Analyzing the regulatory role of CITED4 in the invasion and metastasis of pancreatic cancer cells through transwell assay and scratch wound healing assay. A total of 62,326 cells were sequenced, with metastatic dissemination cells showing significant upregulation of epithelial-mesenchymal transition (EMT)-related genes during liver metastasis. Spatial transcriptomics revealed the enrichment of metastatic dissemination cells and FOXP3-related T cells at the tumor front in PT tissues. In comparison to LM tissues, the tumor front in PT tissues fosters an immunosuppressive microenvironment through the accumulation of T cells. Interaction analysis identified the SPP1 pathway as a key promoter of this immunosuppressive environment. Furthermore, prognostic models highlighted CITED4 as critical biomarkers in PDAC. Elevated CITED4 expression is correlated with liver metastasis and poor prognosis in patients with PDAC. siRNA-mediated knockdown of CITED4 suppresses the invasion and metastasis of pancreatic cancer cells. In summary, this study revealed that T cell alterations, mediated by metastatic dissemination cells within the immune microenvironment, significantly contribute to PDAC liver metastasis, and that CITED4 enhances the metastatic potential of metastatic dissemination cells.

摘要

胰腺导管腺癌(PDAC)是一种极具侵袭性的恶性肿瘤,其特征为早期肝转移和高死亡率。肿瘤微环境在肿瘤进展中起关键作用;然而,免疫微环境在PDAC肝转移中的作用仍知之甚少。本研究使用单核RNA测序和空间转录组学研究PDAC原发肿瘤(PT)和肝转移(LM)组织中的细胞异质性。通过反卷积、细胞间信号传导、伪时间分析和免疫浸润分析阐明肿瘤内异质性和细胞相互作用。通过多重免疫荧光染色评估免疫细胞的空间分布,并通过免疫组织化学(IHC)建立和验证预后模型。通过Transwell实验和划痕愈合实验分析CITED4在胰腺癌细胞侵袭和转移中的调控作用。共对62326个细胞进行了测序,肝转移期间转移播散细胞显示上皮-间质转化(EMT)相关基因显著上调。空间转录组学揭示了PT组织肿瘤前沿转移播散细胞和FOXP3相关T细胞的富集。与LM组织相比,PT组织的肿瘤前沿通过T细胞的积累形成免疫抑制微环境。相互作用分析确定SPP1途径是这种免疫抑制环境的关键促进因子。此外,预后模型突出了CITED4作为PDAC中的关键生物标志物。CITED4表达升高与PDAC患者的肝转移和不良预后相关。siRNA介导的CITED4敲低抑制胰腺癌细胞的侵袭和转移。总之,本研究表明,免疫微环境中转移播散细胞介导的T细胞改变显著促进了PDAC肝转移,且CITED4增强了转移播散细胞的转移潜能。

https://cdn.ncbi.nlm.nih.gov/pmc/blobs/26ee/12036881/7712b12b2b67/thnov15p5337g001.jpg

文献AI研究员

20分钟写一篇综述,助力文献阅读效率提升50倍。

立即体验

用中文搜PubMed

大模型驱动的PubMed中文搜索引擎

马上搜索

文档翻译

学术文献翻译模型,支持多种主流文档格式。

立即体验