Suppr超能文献

单细胞转录组学分析揭示了胰腺导管腺癌肿瘤微环境中的动态变化和预后特征。

Single-cell transcriptomics analysis reveals dynamic changes and prognostic signature in tumor microenvironment of PDAC.

作者信息

Li Yongsheng, Ding Zhilong, Cheng Tingxin, Hu Yihuai, Zhong Fei, Ren Shiying, Wang Shiyan

机构信息

School of Life Science and Food Engineering, Huaiyin Institute of Technology, Huai'an, China.

Department of Hepatobiliary Surgery, The Affiliated Huaian Hospital of Xuzhou Medical University and Huai'an Second People's Hospital, Huai'an, Jiangsu, China.

出版信息

Sci Rep. 2025 Feb 2;15(1):4025. doi: 10.1038/s41598-025-86950-8.

Abstract

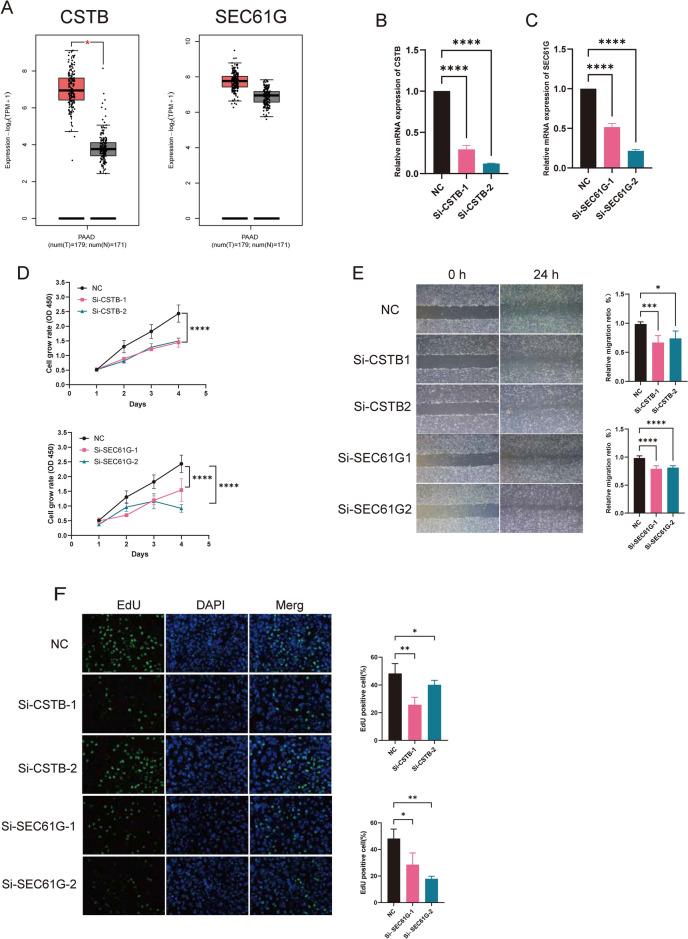
Pancreatic ductal adenocarcinoma (PDAC) is a highly lethal malignant tumor characterized by a complex tumor microenvironment (TME) with significant heterogeneity, posing immense challenges for devising effective therapeutic strategies. This study aims to elucidate the dynamic changes in the TME during PDAC progression and develop a prognostic model using single-cell RNA sequencing (scRNA-seq) data. We utilized a previously published comprehensive dataset comprising 31 samples (including 8 PDAC I, 9 PDAC II, 6 PDAC III, and 8 PDAC IV) to characterize the changes in TME composition with PDAC progression through advanced scRNA-seq analysis. We found that as cancer progresses, immune cells gradually become a predominant component in late-stage PDAC. We defined a novel Treg and exhausted T cell signature gene, TNFRSF4. Additionally, we identified a prognostic gene set (RPS10, MIF, MT-ATP6, CSTB, IFI30, NPC2, BTG1, CTSD, FCGR2A, SEC61G, IER3, HSPB1, HMOX1, and ZFP36L1) and differentiated high-risk from low-risk PDAC patients based on median risk score threshold. Based on these findings, we developed a novel prognostic model that identifies poorer prognosis in high-risk groups. Furthermore, our analysis revealed significant interactions between cells at different stages of PDAC and identified three promising therapeutic agents (XR-11576, Ixabepilone, and AMONAFIDE) based on correlated genes. Finally, molecular docking studies validated their potential by confirming stable binding with key protein targets. This study not only provides insights into the evolving TME of PDAC but also offers a new prognostic model and potential therapeutic strategies, contributing to improved management and treatment of this aggressive cancer.

摘要

胰腺导管腺癌(PDAC)是一种高度致命的恶性肿瘤,其特征是具有复杂且显著异质性的肿瘤微环境(TME),这为制定有效的治疗策略带来了巨大挑战。本研究旨在阐明PDAC进展过程中TME的动态变化,并利用单细胞RNA测序(scRNA-seq)数据开发一种预后模型。我们使用了一个先前发表的包含31个样本(包括8个I期PDAC、9个II期PDAC、6个III期PDAC和8个IV期PDAC)的综合数据集,通过先进的scRNA-seq分析来表征随着PDAC进展TME组成的变化。我们发现,随着癌症进展,免疫细胞逐渐成为晚期PDAC中的主要成分。我们定义了一个新的调节性T细胞(Treg)和耗竭性T细胞特征基因TNFRSF4。此外,我们确定了一个预后基因集(RPS10、MIF、MT-ATP6、CSTB、IFI30、NPC2、BTG1、CTSD、FCGR2A、SEC61G、IER3、HSPB1、HMOX1和ZFP36L1),并根据中位风险评分阈值区分高风险和低风险PDAC患者。基于这些发现,我们开发了一种新的预后模型,该模型可识别高风险组中较差的预后。此外,我们的分析揭示了PDAC不同阶段细胞之间的显著相互作用,并基于相关基因确定了三种有前景的治疗药物(XR-11576、伊沙匹隆和氨萘非特)。最后,分子对接研究通过确认与关键蛋白靶点的稳定结合验证了它们的潜力。本研究不仅为PDAC不断演变的TME提供了见解,还提供了一种新的预后模型和潜在的治疗策略,有助于改善对这种侵袭性癌症的管理和治疗。

https://cdn.ncbi.nlm.nih.gov/pmc/blobs/fe0c/11788434/2a40c134c803/41598_2025_86950_Fig1_HTML.jpg

文献AI研究员

20分钟写一篇综述,助力文献阅读效率提升50倍。

立即体验

用中文搜PubMed

大模型驱动的PubMed中文搜索引擎

马上搜索

文档翻译

学术文献翻译模型,支持多种主流文档格式。

立即体验