Suppr超能文献

缺氧诱导因子1α与乳酸脱氢酶A轴在食管鳞状细胞癌代谢变化及侵袭中的作用

Hypoxia-inducible factor 1-alpha and lactate dehydrogenase-A axis in metabolic changes and aggression in esophageal squamous-cell carcinoma.

作者信息

Chen Xia, Liu Hai-Yan, Zhou Wu-Bi, Zhang Li-Li, Huang Jian, Bao Da-Wei

机构信息

Department of Pathology, The Affiliated Huaian No. 1 People's Hospital of Nanjing Medical University, Huai'an 223300, Jiangsu Province, China.

出版信息

World J Gastrointest Oncol. 2025 Mar 15;17(3):103450. doi: 10.4251/wjgo.v17.i3.103450.

Abstract

BACKGROUND

Esophageal squamous-cell carcinoma (ESCC) is a highly aggressive cancer, predominantly affecting populations in Eastern Asia and parts of Africa. Its pathogenesis is influenced by both genetic and environmental factors. Despite recent therapeutic advances, survival rates remain dismal, underscoring an urgent need for novel therapeutic targets.

AIM

To investigate the role of hypoxia-inducible factor 1-alpha (HIF1A) in the progression of ESCC and its impact on the metabolic enzyme lactate dehydrogenase A (LDHA), which is crucial for the glycolytic pathway in hypoxic tumor environments.

METHODS

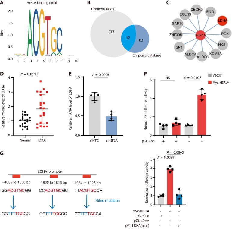
Utilizing transcriptomic data from multiple public databases, we analyzed differential gene expression and conducted gene ontology and transcription factor network analyses. The regulatory impact of HIF1A on LDHA was specifically examined through integrative analysis with HIF1A ChIP-seq data and confirmed siRNA-mediated knockdown experiments in ESCC cell lines.

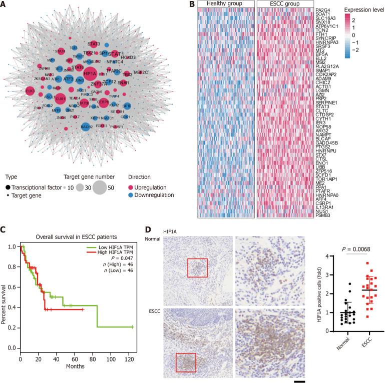
RESULTS

Our findings reveal a significant upregulation of HIF1A in ESCC tissues, associated with poor prognosis. HIF1A directly regulates LDHA, enhancing glycolysis under hypoxic conditions and contributing to tumor aggressiveness. Knockdown of HIF1A in cell lines not only reduced LDHA expression but also altered key pathways related to cell cycle and apoptosis.

CONCLUSION

The critical role of the HIF1A-LDHA axis in ESCC highlights its potential as a therapeutic target, underscoring the need for future clinical trials to validate the efficacy of HIF1A inhibitors in enhancing treatment outcomes.

摘要

背景

食管鳞状细胞癌(ESCC)是一种侵袭性很强的癌症,主要影响东亚和非洲部分地区的人群。其发病机制受遗传和环境因素影响。尽管最近治疗取得了进展,但生存率仍然很低,这突出表明迫切需要新的治疗靶点。

目的

研究缺氧诱导因子1α(HIF1A)在ESCC进展中的作用及其对代谢酶乳酸脱氢酶A(LDHA)的影响,LDHA对缺氧肿瘤环境中的糖酵解途径至关重要。

方法

利用多个公共数据库的转录组数据,我们分析了差异基因表达,并进行了基因本体和转录因子网络分析。通过与HIF1A染色质免疫沉淀测序(ChIP-seq)数据进行综合分析,特异性检测了HIF1A对LDHA的调控作用,并在ESCC细胞系中通过小干扰RNA(siRNA)介导的敲低实验进行了验证。

结果

我们的研究结果显示,ESCC组织中HIF1A显著上调,与预后不良相关。HIF1A直接调控LDHA,在缺氧条件下增强糖酵解,并促进肿瘤侵袭性。在细胞系中敲低HIF1A不仅降低了LDHA的表达,还改变了与细胞周期和凋亡相关的关键途径。

结论

HIF1A-LDHA轴在ESCC中的关键作用突出了其作为治疗靶点的潜力,强调了未来进行临床试验以验证HIF1A抑制剂增强治疗效果的必要性。

https://cdn.ncbi.nlm.nih.gov/pmc/blobs/df3d/11866222/e8d5c943378c/103450-g001.jpg

文献AI研究员

20分钟写一篇综述,助力文献阅读效率提升50倍。

立即体验

用中文搜PubMed

大模型驱动的PubMed中文搜索引擎

马上搜索

文档翻译

学术文献翻译模型,支持多种主流文档格式。

立即体验