Suppr超能文献

刺五加皂苷VI通过调节Nrf2/GPX4/HO-1信号通路抑制软骨细胞铁死亡并改善骨关节炎。

Asperosaponin VI suppresses ferroptosis in chondrocytes and ameliorates osteoarthritis by modulating the Nrf2/GPX4/HO-1 signaling pathway.

作者信息

Zhang Zhimeng, Yuan Daotong, Jin Ximin, Chang Wenjie, Zhang Yongkui, Xie Wenpeng

机构信息

First Clinical College, Shandong University of Traditional Chinese Medicine, Jinan, China.

Department of Orthopedic Surgery, Affliated Hospital of Shandong University of Traditional Chinese Medicine, Jinan, China.

出版信息

Front Pharmacol. 2025 Feb 28;16:1539092. doi: 10.3389/fphar.2025.1539092. eCollection 2025.

Abstract

BACKGROUND

Asperosaponin VI (AVI) is a naturally occurring monosaccharide derived from renowned for its anti-inflammatory and bone-protective properties.

OBJECTIVE

To elucidate the specific mechanism through which AVI affects chondrocytes in osteoarthritis (OA).

METHODS

For the experiments, primary chondrocytes were to elucidate the molecular mechanisms underlying the action of AVI.For the experiments, rat OA models were established using a modified Hulth method. The severity of knee osteoarthritis was evaluated 8 weeks post-surgery. Micro-CT imaging, hematoxylin-eosin staining, and Safranin O-fast green staining were used to assess degeneration in rat knee joints. Immunohistochemistry techniques were conducted to measure the levels of collagen II, MMP13, Nrf2, GPX4, ACSL4, and HO-1 within cartilage tissues. ELISA assays were performed to measure those of TNF-α, IL -6, and PGE2 in serum samples.

RESULTS

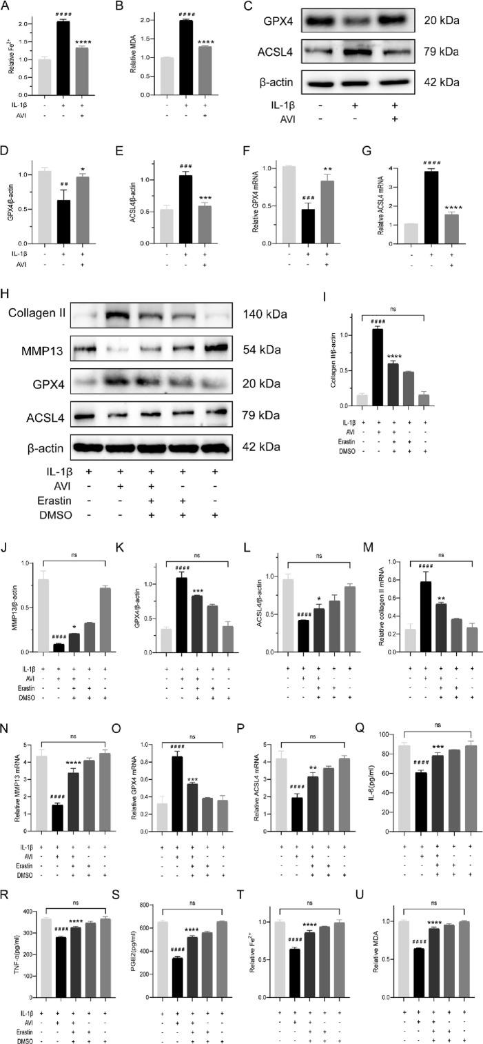
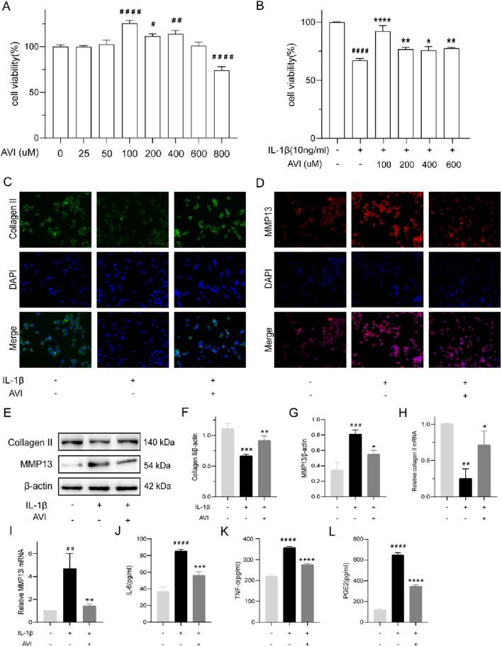
AVI alleviated chondrocyte apoptosis and extracellular matrix degradation in rat OA induced by IL-1β. It attenuated the levels of TNF-α, IL-6, and PGE2 while reducing those of Fe and malondialdehyde (MDA). AVI upregulated the expression of Nrf2, HO-1, and GPX4 while downregulating that of ACSL4. Mechanistic studies revealed that ML385-induced inhibition of the Nrf2 signaling pathway reversed the increase in GPX4 and ACSL4 expression and increased Fe and MDA levels; treatment with erastin, a ferroptosis inducer, produced comparable results. experiments demonstrated that AVI improved the bone volume/tissue volume and trabecular separation values in OA rats; reversed the Osteoarthritis Research Society International score; upregulated Nrf2, HO-1, and GPX4 expression; downregulated ACSL4 and MMP13 expression, and decreased the serum levels of TNF-α, IL-6, and PGE2.

CONCLUSION

Our findings suggest that AVI is a promising therapeutic agent for OA. It exerted its protective effect by regulating the Nrf2/GPX4/HO-1 signaling axis to inhibit cartilage cell ferroptosis and improve osteoarthritis.

摘要

背景

云芝糖肽VI(AVI)是一种天然存在的单糖,因其抗炎和保护骨骼的特性而闻名。

目的

阐明AVI影响骨关节炎(OA)中软骨细胞的具体机制。

方法

在实验中,原代软骨细胞用于阐明AVI作用的分子机制。在实验中,采用改良的Hulth方法建立大鼠OA模型。术后8周评估膝关节骨关节炎的严重程度。使用显微CT成像、苏木精-伊红染色和番红O-固绿染色评估大鼠膝关节的退变情况。采用免疫组织化学技术检测软骨组织中II型胶原蛋白、基质金属蛋白酶13(MMP13)、核因子E2相关因子2(Nrf2)、谷胱甘肽过氧化物酶4(GPX4)、长链脂酰辅酶A合成酶4(ACSL4)和血红素加氧酶1(HO-1)的水平。采用酶联免疫吸附测定法检测血清样本中肿瘤坏死因子-α(TNF-α)、白细胞介素-6(IL-6)和前列腺素E2(PGE2)的水平。

结果

AVI减轻了白细胞介素-1β诱导的大鼠OA中软骨细胞凋亡和细胞外基质降解。它降低了TNF-α、IL-6和PGE2的水平,同时降低了铁和丙二醛(MDA)的水平。AVI上调了Nrf2、HO-1和GPX4的表达,同时下调了ACSL4的表达。机制研究表明,ML385诱导的Nrf2信号通路抑制逆转了GPX4和ACSL4表达的增加以及铁和MDA水平的升高;用铁死亡诱导剂艾拉司丁处理产生了类似的结果。实验表明,AVI改善了OA大鼠的骨体积/组织体积和小梁间距值;逆转了国际骨关节炎研究学会评分;上调了Nrf2、HO-1和GPX-4的表达;下调了ACSL4和MMP13的表达,并降低了血清中TNF-α、IL-6和PGE2的水平。

结论

我们的研究结果表明,AVI是一种有前途的OA治疗药物。它通过调节Nrf2/GPX4/HO-1信号轴发挥保护作用,抑制软骨细胞铁死亡并改善骨关节炎。

https://cdn.ncbi.nlm.nih.gov/pmc/blobs/e783/11906723/5beb9b4ad122/fphar-16-1539092-g001.jpg

文献AI研究员

20分钟写一篇综述,助力文献阅读效率提升50倍。

立即体验

用中文搜PubMed

大模型驱动的PubMed中文搜索引擎

马上搜索

文档翻译

学术文献翻译模型,支持多种主流文档格式。

立即体验