Suppr超能文献

在慢性结核病期间,CD4 T细胞功能障碍与细菌复发有关。

CD4 T cell dysfunction is associated with bacterial recrudescence during chronic tuberculosis.

作者信息

Chang Evelyn, Cavallo Kelly, Behar Samuel M

机构信息

Immunology and Microbiology Program, Morningside Graduate School of Biomedical Sciences, Worcester, MA, USA.

Department of Microbiology, University of Massachusetts Chan Medical School, Worcester, MA, USA.

出版信息

Nat Commun. 2025 Mar 17;16(1):2636. doi: 10.1038/s41467-025-57819-1.

Abstract

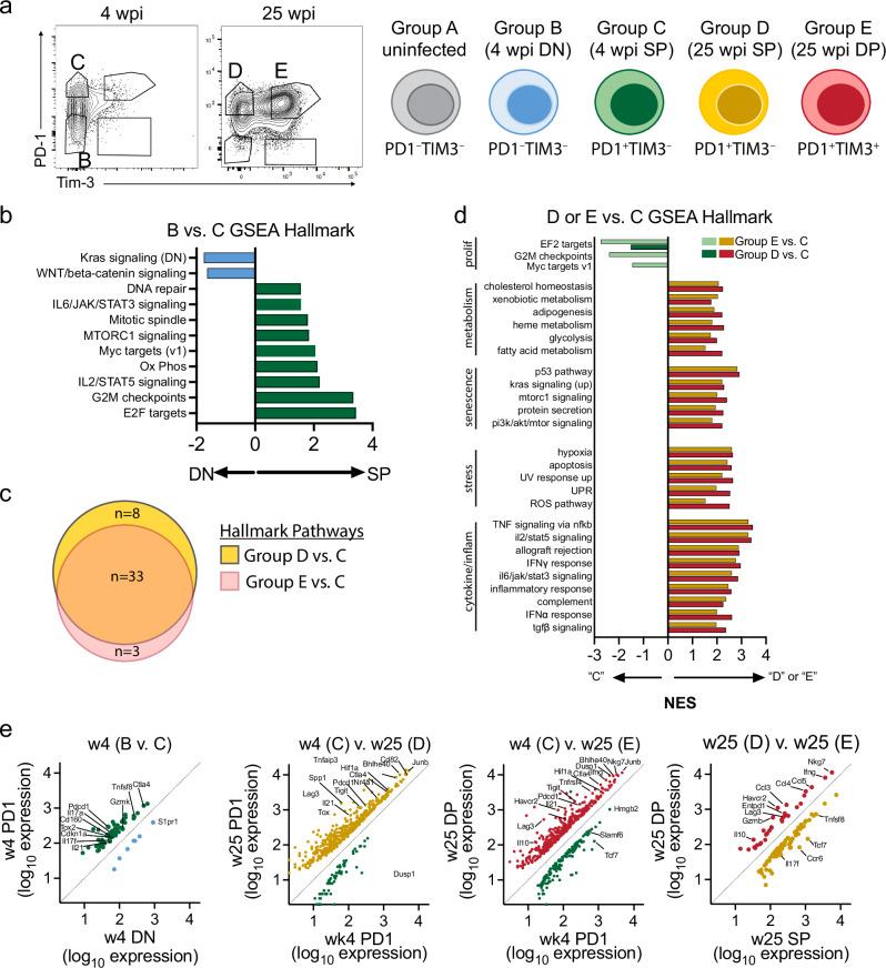
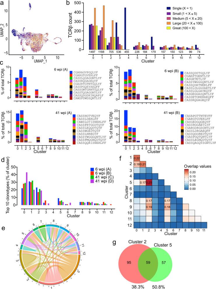
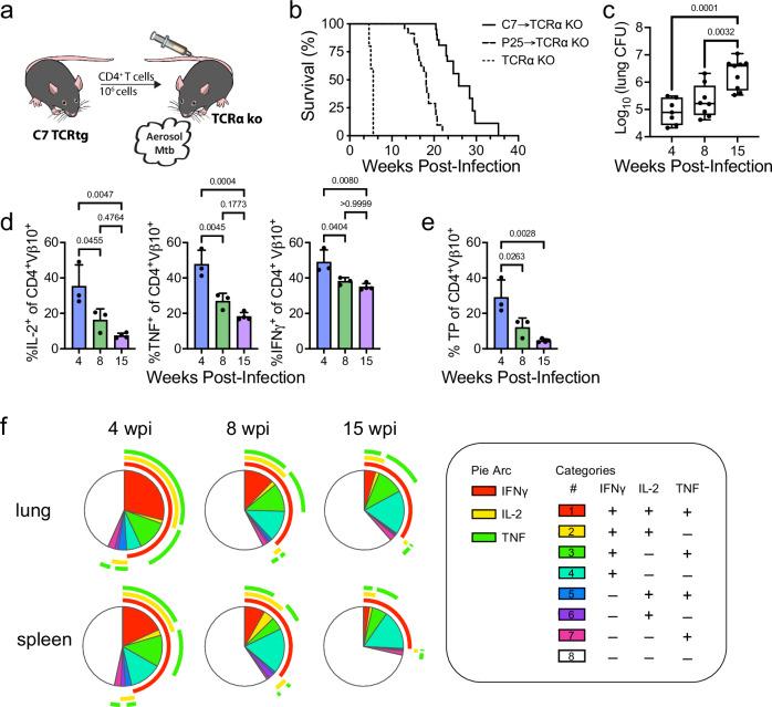
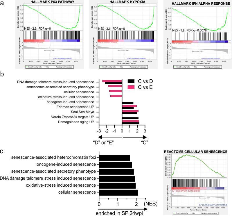
While most people contain Mycobacterium tuberculosis infection, some individuals develop active disease, usually within two years of infection. Why immunity fails after initially controlling infection is unknown. C57BL/6 mice control Mycobacterium tuberculosis for up to a year but ultimately succumb to disease. We hypothesize that the development of CD4 T cell dysfunction permits bacterial recrudescence. We developed a reductionist model to assess antigen-specific T cells during chronic infection and found evidence of CD4 T cell senescence and exhaustion. In C57BL/6 mice, CD4 T cells upregulate coinhibitory receptors and lose effector cytokine production. Single cell RNAseq shows that only a small number of CD4 T cells in the lungs of chronically infected mice are polyfunctional. While the origin and causal relationship between T-cell dysfunction and recrudescence remains uncertain, we propose T cell dysfunction leads to a feed-forward loop that causes increased bacillary numbers, greater T cell dysfunction, and progressive disease.

摘要

虽然大多数人感染结核分枝杆菌后没有症状,但有些人会发展为活动性疾病,通常在感染后的两年内。目前尚不清楚为什么免疫系统在最初控制感染后会失效。C57BL/6小鼠可以控制结核分枝杆菌感染长达一年,但最终仍会死于疾病。我们假设CD4 T细胞功能障碍的发展会导致细菌复发。我们开发了一种简化模型来评估慢性感染期间的抗原特异性T细胞,并发现了CD4 T细胞衰老和耗竭的证据。在C57BL/6小鼠中,CD4 T细胞上调共抑制受体并丧失效应细胞因子的产生。单细胞RNA测序显示,慢性感染小鼠肺部只有少数CD4 T细胞具有多功能性。虽然T细胞功能障碍与复发之间的起源和因果关系仍不确定,但我们认为T细胞功能障碍会导致一个前馈循环,从而导致细菌数量增加、T细胞功能障碍加剧和疾病进展。

https://cdn.ncbi.nlm.nih.gov/pmc/blobs/1f05/11914476/e0f7f6dbdd10/41467_2025_57819_Fig1_HTML.jpg

文献AI研究员

20分钟写一篇综述,助力文献阅读效率提升50倍。

立即体验

用中文搜PubMed

大模型驱动的PubMed中文搜索引擎

马上搜索

文档翻译

学术文献翻译模型,支持多种主流文档格式。

立即体验