Suppr超能文献

呼吸道合胞病毒与质膜融合,以感染支气管上皮细胞的原代培养物。

Respiratory syncytial virus fuses with plasma membrane to infect primary cultures of bronchial epithelial cells.

作者信息

Cadena-Cruz Christian, De-Avila-Arias Marcio, Costello Heather M, Hurtado-Gomez Leidy, Martínez-De-La-Rosa Walter, Macchia-Ceballos Gigliola, Rosales-Rada Wendy, Valencia-Villa Gerardo, Villalba-Amarís Pedro, Kararoudi Meisam Naeimi, Peeples Mark E, San-Juan-Vergara Homero

机构信息

Departamento de Medicina, Universidad del Norte, Barranquilla, Colombia.

Programa de Bacteriología, Universidad Libre Seccional, Barranquilla, Colombia.

出版信息

Front Microbiol. 2025 Feb 26;16:1498955. doi: 10.3389/fmicb.2025.1498955. eCollection 2025.

Abstract

BACKGROUND

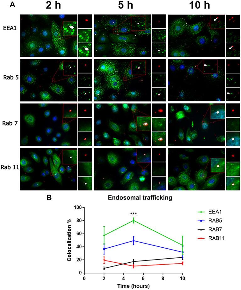
Respiratory syncytial virus (RSV) is a common cause of bronchiolitis in children under the age of five. RSV infection proceeds by fusion of the viral envelope with the target cell membrane, but it is unclear whether fusion occurs with plasma or endosomal membranes.

METHODS

Entry and/or infection was studied in undifferentiated primary cultures of human bronchial epithelial cells. Synchronization of viral entry or infection was achieved by attaching the virus to the plasma membrane at temperatures of 4°C or 22°C. Cells in which entry events had occurred were identified by the enzymatic action of beta-lactamase M (BlaM) fused to the RSV P protein (BlaM-P) carried by rgRSV virions. BlaM cleaves the beta-lactam ring of CCF2 loaded into the cells, disrupting FRET and allowing blue light to be emitted. Green fluorescent protein (GFP) expression, encoded by the rgRSV genome, was used to identify infected cells.

RESULTS

We found that adsorption of RSV at 4°C favors entry via endocytosis, whereas binding of the virus to the membrane at 22°C favors RSV entry via the plasma membrane. The induction of endocytosis by synchronization at 4°C is, therefore, an artifact. In addition, we found that all drugs that interfered with RSV infection reduced cell membrane deformations such as filopodia and lamellipodia, suggesting a mechanism by which they may interfere with RSV fusion with the cell membrane.

DISCUSSION

In conclusion, RSV enters the cell by direct fusion of its envelope with the plasma membrane.

摘要

背景

呼吸道合胞病毒(RSV)是五岁以下儿童毛细支气管炎的常见病因。RSV感染通过病毒包膜与靶细胞膜融合进行,但尚不清楚融合是发生在质膜还是内体膜上。

方法

在未分化的人支气管上皮细胞原代培养物中研究病毒进入和/或感染情况。通过在4°C或22°C温度下将病毒附着于质膜来实现病毒进入或感染的同步化。通过rgRSV病毒体携带的与RSV P蛋白融合的β-内酰胺酶M(BlaM)(BlaM-P)的酶促作用来鉴定发生进入事件的细胞。BlaM切割加载到细胞中的CCF2的β-内酰胺环,破坏荧光共振能量转移(FRET)并使蓝光发射。由rgRSV基因组编码的绿色荧光蛋白(GFP)表达用于鉴定感染细胞。

结果

我们发现,4°C下RSV的吸附有利于通过内吞作用进入,而22°C下病毒与膜的结合有利于RSV通过质膜进入。因此,4°C同步化诱导的内吞作用是一种假象。此外,我们发现所有干扰RSV感染的药物都会减少细胞膜变形,如丝状伪足和片状伪足,这表明它们可能通过这种机制干扰RSV与细胞膜的融合。

讨论

总之,RSV通过其包膜与质膜的直接融合进入细胞。

https://cdn.ncbi.nlm.nih.gov/pmc/blobs/51c0/11911548/c08b196c0366/fmicb-16-1498955-g001.jpg

文献AI研究员

20分钟写一篇综述,助力文献阅读效率提升50倍。

立即体验

用中文搜PubMed

大模型驱动的PubMed中文搜索引擎

马上搜索

文档翻译

学术文献翻译模型,支持多种主流文档格式。

立即体验