Suppr超能文献

狼疮性肾炎患者的Ras-丝裂原活化蛋白激酶信号通路

Ras-MAPK pathway in patients with lupus nephritis.

作者信息

Zhang Changming, Jing Xiaoman, Zhang Yangyang, Jin Ying, Gao Xingjian, Yu Jingxian, Liang Dandan, Zhang Jiahui, Zhong Qing, Zhang Haitao, Liu Zhihong

机构信息

National Clinical Research Center of Kidney Diseases, Jinling Hospital, Affiliated Hospital of Medical School, Nanjing University, Nanjing, China.

Southeast University School of Medicine, Nanjing, China.

出版信息

Lupus Sci Med. 2025 Mar 18;12(1):e001345. doi: 10.1136/lupus-2024-001345.

Abstract

BACKGROUND

Pathogenic mutations in genes encoding components of the Ras/mitogen-activated protein kinase (Ras-MAPK) pathway cause RASopathy. Here, we describe five unrelated patients with SLE carrying mutations associated with RASopathy and investigate the activity of the Ras-MAPK pathway.

METHODS

Pathogenic variants were identified by whole-exome/whole-genome sequencing. The activity of the Ras-MAPK pathway in peripheral blood mononuclear cells (PBMC) and kidneys was evaluated using RNA sequencing and datasets from the nephroseq database, respectively.

RESULTS

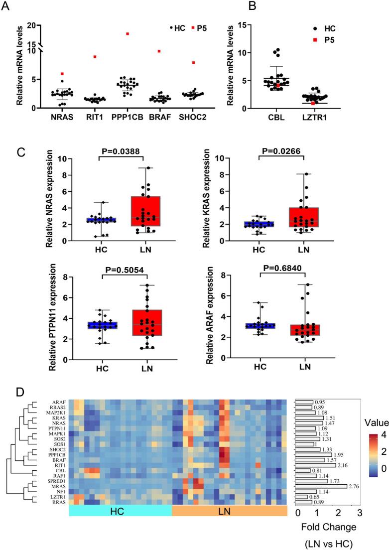
Five (likely) pathogenic variants in four Ras-MAPK genes were identified, including NRAS: c.G38A: p.G13D; ARAF: c.C1435T: p.R479C; KRAS: c.T341C: p.V114A; PTPN11: c.G455A: p.R152H and NRAS: c.G34A: p.G12S. Kidney injury is the main feature, presenting with nephrotic syndrome (2/5), proteinuria and haematuria (2/5). Acute kidney injury and rapidly progressive nephritic syndrome were noted in one patient each. Other clinical features included mucocutaneous lesions (5/5), cardiac involvement (4/5) and arthralgia (3/5). Laboratory abnormalities included hypocomplementaemia (5/5), presence of antiphospholipid antibodies (4/5), decreased regulatory T cells (3/3), pancytopenia (3/5) and persistent monocytosis (2/5). Kidney biopsy revealed lupus nephritis. Most patients responded well to standard therapy, with the exception of the patient with the NRAS p.G13D mutation who died. The Ras-MAPK pathway was activated in both PBMC and kidney of patients with LN as indicated by increased expression of NRAS, KRAS, RIT1, MRAS, PPP1CB, SHOC2, SOS2 and MAP2K1, as well as decreased expression of negative regulators of the Ras-MAPK pathway, CBL, LZTR1 and NF1.

CONCLUSION

Kidney involvement may be the main feature of the clinical spectrum of RASopathy. Genetic screening should be considered for patients with early onset lupus.

摘要

背景

编码Ras/丝裂原活化蛋白激酶(Ras-MAPK)通路成分的基因中的致病性突变会导致RAS病。在此,我们描述了五名患有系统性红斑狼疮(SLE)且携带与RAS病相关突变的不相关患者,并研究了Ras-MAPK通路的活性。

方法

通过全外显子组/全基因组测序鉴定致病性变异。分别使用RNA测序和来自nephroseq数据库的数据集评估外周血单个核细胞(PBMC)和肾脏中Ras-MAPK通路的活性。

结果

在四个Ras-MAPK基因中鉴定出五个(可能的)致病性变异,包括NRAS:c.G38A:p.G13D;ARAF:c.C1435T:p.R479C;KRAS:c.T341C:p.V114A;PTPN11:c.G455A:p.R152H和NRAS:c.G34A:p.G12S。肾脏损伤是主要特征,表现为肾病综合征(2/5)、蛋白尿和血尿(2/5)。一名患者出现急性肾损伤,另一名患者出现快速进展性肾炎综合征。其他临床特征包括皮肤黏膜病变(5/5)、心脏受累(4/5)和关节痛(3/5)。实验室异常包括低补体血症(5/5)、抗磷脂抗体阳性(4/5)、调节性T细胞减少(3/3)、全血细胞减少(3/5)和持续性单核细胞增多(2/5)。肾脏活检显示狼疮性肾炎。除携带NRAS p.G13D突变的患者死亡外,大多数患者对标准治疗反应良好。狼疮性肾炎患者的PBMC和肾脏中Ras-MAPK通路均被激活,表现为NRAS、KRAS、RIT1、MRAS、PPP1CB、SHOC2、SOS2和MAP2K1表达增加,以及Ras-MAPK通路负调节因子CBL、LZTR1和NF1表达减少。

结论

肾脏受累可能是RAS病临床谱的主要特征。对于早发性狼疮患者应考虑进行基因筛查。

https://cdn.ncbi.nlm.nih.gov/pmc/blobs/21c2/11934627/cc7535d95628/lupus-12-1-g001.jpg

文献AI研究员

20分钟写一篇综述,助力文献阅读效率提升50倍。

立即体验

用中文搜PubMed

大模型驱动的PubMed中文搜索引擎

马上搜索

文档翻译

学术文献翻译模型,支持多种主流文档格式。

立即体验