Suppr超能文献

用于通过气态微环境重塑策略进行深部肿瘤近红外二区光热免疫治疗的仿生金纳米调节剂

Biomimetic gold nano-modulator for deep-tumor NIR-II photothermal immunotherapy via gaseous microenvironment remodeling strategy.

作者信息

Huang Honglin, Xie Zhengxin, Li Ningxi, Zeng Li, Zeng Qianyi, Yang Ziman, Shen Jinyang, Yang Hong, Liu Yiyao, Wu Chunhui

机构信息

Sichuan Clinical Research Center for Cancer, Sichuan Cancer Hospital & Institute, Sichuan Cancer Center, and School of Life Science and Technology, University of Electronic Science and Technology of China, Chengdu, Sichuan, 610041, P. R. China.

TCM Regulating Metabolic Diseases Key Laboratory of Sichuan Province, Hospital of Chengdu University of Traditional Chinese Medicine, No. 39 Shi-er-qiao Road, Chengdu, Sichuan, 610072, P. R. China.

出版信息

J Nanobiotechnology. 2025 Mar 18;23(1):220. doi: 10.1186/s12951-025-03304-2.

Abstract

INTRODUCTION

Effective immunotherapeutic treatment of solid tumors has been greatly challenged by the complex hostile tumor immunosuppressive microenvironment (TIME), which typically involves hypoxia and immunosuppression.

METHODS

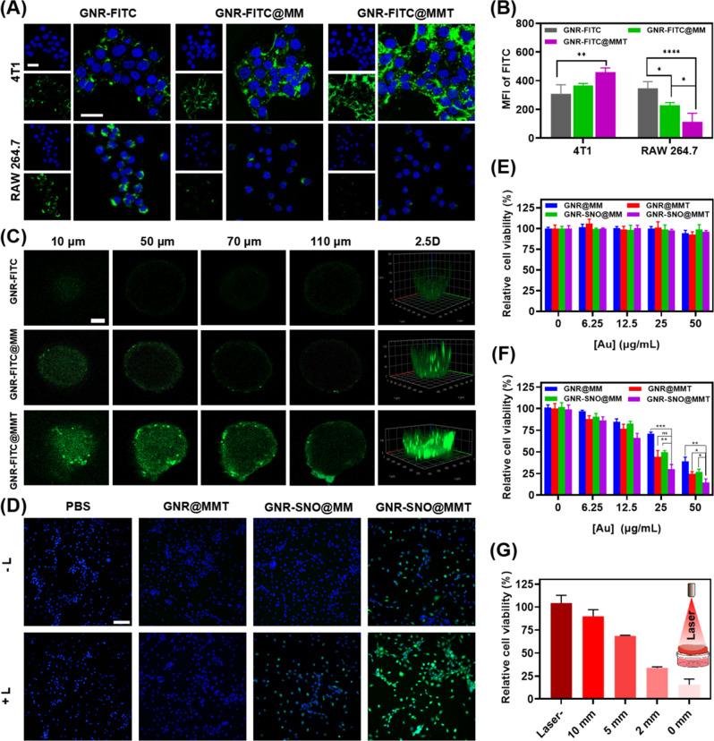
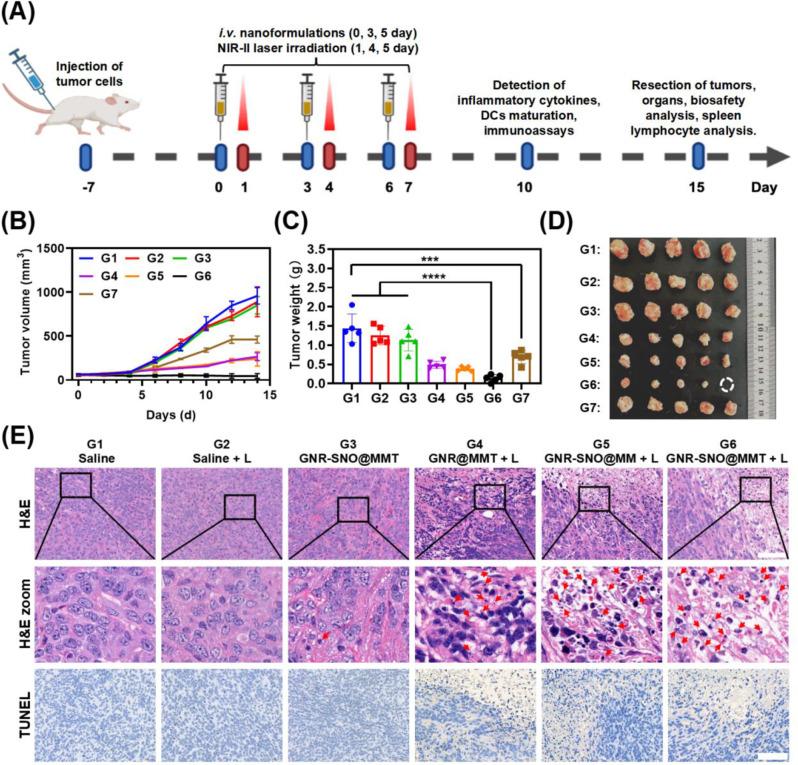
Herein, a multifunctional biomimetic gold nano-modulator (denoted as GNR-SNO@MMT) was developed to realize the efficient second near-infrared (NIR-II) photothermal immunotherapy via tumor targeting and deep penetration, vascular normalization and immune reprogramming. NIR-II photothermal agent gold nanorods (GNR) were grafted with thermosensitive S-nitrosothiol (SNO) donors and camouflaged with the tumor-penetrating peptide tLyp-1-modified macrophage membrane (MM) to yield GNR-SNO@MMT.

RESULTS

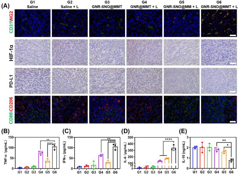
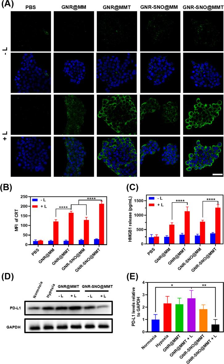
The engineered membrane coating increased the capacity for tumor inflammatory tropism and deep penetration, which aided GNR-SNO@MMT in ablating tumors together with NIR-II laser irradiation. Moreover, hyperthermia-stimulated nitric oxide (NO) release in situ acted as a gas immunomodulator to effectively enhance blood perfusion and reprogram the TIME via multiple functions (e.g., decreasing PD-L1, repolarizing tumor-associated macrophages, and revitalizing cytotoxic T cells). Ultimately, the inhibition rate against 4T1 mouse mammary tumor model mediated by GNR-SNO@MMT plus NIR-II laser was 94.7% together with 2.4-fold CD8 T cells infiltrated into tumors than that of the untreated counterpart.

CONCLUSIONS

The engineered biomimetic nano-modulator of GNR-SNO@MMT provides an effective and novel photoimmunotherapy candidate against deep-sited solid tumors through immune reconfiguration via NO-involved nanomedicine and external NIR-II laser assistance.

摘要

引言

实体瘤的有效免疫治疗受到复杂的恶性肿瘤免疫抑制微环境(TIME)的极大挑战,这种微环境通常涉及缺氧和免疫抑制。

方法

在此,开发了一种多功能仿生金纳米调节剂(称为GNR-SNO@MMT),以通过肿瘤靶向和深度渗透、血管正常化和免疫重编程实现高效的第二近红外(NIR-II)光热免疫治疗。将NIR-II光热剂金纳米棒(GNR)与热敏性S-亚硝基硫醇(SNO)供体接枝,并用肿瘤穿透肽tLyp-1修饰的巨噬细胞膜(MM)进行伪装,以产生GNR-SNO@MMT。

结果

工程化的膜涂层增加了肿瘤炎性趋向性和深度渗透能力,这有助于GNR-SNO@MMT在NIR-II激光照射下消融肿瘤。此外,热疗刺激原位释放的一氧化氮(NO)作为气体免疫调节剂,通过多种功能(例如,降低PD-L1、使肿瘤相关巨噬细胞重新极化以及激活细胞毒性T细胞)有效地增强血液灌注并重新编程TIME。最终,GNR-SNO@MMT加NIR-II激光介导的对4T1小鼠乳腺肿瘤模型的抑制率为94.7%,并且浸润到肿瘤中的CD8 T细胞比未治疗的对照组多2.4倍。

结论

工程化的仿生纳米调节剂GNR-SNO@MMT通过基于NO的纳米药物和外部NIR-II激光辅助进行免疫重构,为深部实体瘤提供了一种有效且新颖的光免疫治疗候选方案。

https://cdn.ncbi.nlm.nih.gov/pmc/blobs/0af7/11921542/6a9e0978de8a/12951_2025_3304_Fig1_HTML.jpg

文献AI研究员

20分钟写一篇综述,助力文献阅读效率提升50倍。

立即体验

用中文搜PubMed

大模型驱动的PubMed中文搜索引擎

马上搜索

文档翻译

学术文献翻译模型,支持多种主流文档格式。

立即体验