Suppr超能文献

游离DNA片段化的动态分析揭示了餐后代谢和免疫改变。

Dynamic profiling of Cell-free DNA fragmentation uncovers postprandial metabolic and immune alterations.

作者信息

Zhu Ziting, Chen Tao, Zhang Manting, Shi Xiaodi, Yu Pan, Liu Jianai, Duan Xiuzhi, Tao Zhihua, Wang Xuchu

机构信息

Department of Laboratory Medicine, The Second Affiliated Hospital of Zhejiang University, Hangzhou, 310009, China.

Department of Blood Transfusion, Zhejiang Hospital, Hangzhou, 310027, China.

出版信息

Hum Genomics. 2025 Mar 18;19(1):27. doi: 10.1186/s40246-025-00739-4.

Abstract

BACKGROUND

Food intake affects body homeostasis and significantly changes circulating cell-free DNA (cfDNA). However, the source and elimination of postprandial cfDNA is difficult to trace, and it is unknown whether these changes can be revealed by cfDNA fragmentomics based on liquid biopsy.

METHODS

We performed shallow whole-genome sequencing of 30 plasma samples from 10 healthy individuals at fasting and postprandial (30-min and 2-h time points). We assessed the effect of postprandial states on cfDNA fragment size distribution and utilized deconvolutional analysis of end motifs to determine the potential roles of DNA nucleases in cfDNA fragmentation. We correlated the fragmentation index (defined as the ratio of short-to-long fragments) with gene expression to estimate the relative contribution of various cellular and tissue sources to cfDNA.

RESULTS

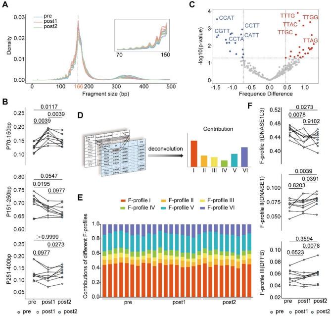
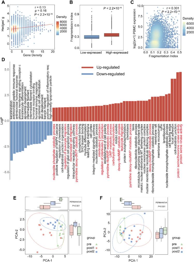
Compared to the fasting state, we observed a significant increase in short cfDNA fragments (70-150 bp) and a decrease in long fragments (151-250 bp) at the 30-minute postprandial state, followed by an inverse trend two hours later. Deconvolutional analysis of cfDNA end motifs showed that DNASE1L3 activity decreased at the 30-minute postprandial state, while DNASE1 and DFFB activities increased at the 2-hour postprandial state. We found that the expression of genes related to cellular metabolism and immune responses was upregulated at the postprandial state. Meanwhile, the contribution of cells and tissues involved in metabolic and immune progress to circulating plasma cfDNA was increased.

CONCLUSIONS

The fragmentation of cfDNA is considerably influenced by postprandial states, highlighting the significance of taking postprandial effects into account when evaluating cfDNA as a biomarker. Furthermore, our study reveals the potential application of cfDNA fragmentation features in monitoring metabolic and immune status changes.

摘要

背景

食物摄入会影响体内稳态,并显著改变循环游离DNA(cfDNA)。然而,餐后cfDNA的来源和清除难以追踪,基于液体活检的cfDNA片段组学能否揭示这些变化尚不清楚。

方法

我们对10名健康个体在空腹和餐后(30分钟和2小时时间点)的30份血浆样本进行了浅层全基因组测序。我们评估了餐后状态对cfDNA片段大小分布的影响,并利用末端基序的反卷积分析来确定DNA核酸酶在cfDNA片段化中的潜在作用。我们将片段化指数(定义为短片段与长片段的比率)与基因表达相关联,以估计各种细胞和组织来源对cfDNA的相对贡献。

结果

与空腹状态相比,我们观察到餐后30分钟时短cfDNA片段(70 - 150 bp)显著增加,长片段(151 - 250 bp)减少,两小时后出现相反趋势。cfDNA末端基序的反卷积分析表明,DNASE1L3活性在餐后30分钟时降低,而DNASE1和DFFB活性在餐后2小时时增加。我们发现与细胞代谢和免疫反应相关的基因在餐后状态下上调。同时,参与代谢和免疫过程的细胞和组织对循环血浆cfDNA的贡献增加。

结论

cfDNA的片段化受到餐后状态的显著影响,突出了在将cfDNA评估为生物标志物时考虑餐后效应的重要性。此外,我们的研究揭示了cfDNA片段化特征在监测代谢和免疫状态变化方面的潜在应用。

https://cdn.ncbi.nlm.nih.gov/pmc/blobs/1675/11921681/bcb8ffe7c29c/40246_2025_739_Fig1_HTML.jpg

文献AI研究员

20分钟写一篇综述,助力文献阅读效率提升50倍。

立即体验

用中文搜PubMed

大模型驱动的PubMed中文搜索引擎

马上搜索

文档翻译

学术文献翻译模型,支持多种主流文档格式。

立即体验