Suppr超能文献

在低蛋白日粮中添加瘤胃保护蛋氨酸和赖氨酸,可通过调节羔羊结肠微生物群来促进动物生长。

Rumen-protected methionine and lysine supplementation to the low protein diet improves animal growth through modulating colonic microbiome in lambs.

作者信息

Luo Zhibin, Ou Huimin, Tan Zhiliang, Jiao Jinzhen

机构信息

State Key Laboratory of Forage Breeding-by-Design and Utilization, CAS Key Laboratory of Agroecological Processes in Subtropical Region, Institute of Subtropical Agriculture, Chinese Academy of Sciences, Changsha, Hunan, 410125, China.

出版信息

J Anim Sci Biotechnol. 2025 Mar 18;16(1):46. doi: 10.1186/s40104-025-01183-z.

Abstract

BACKGROUND

Dietary protein level and amino acid (AA) balance are crucial determinants of animal health and productivity. Supplementing rumen-protected AAs in low-protein diets was considered as an efficient strategy to improve the growth performance of ruminants. The colon serves as a crucial conduit for nutrient metabolism during rumen-protected methionine (RPMet) and rumen-protected lysine (RPLys) supplementation, however, it has been challenging to clarify which specific microbiota and their metabolites play a pivotal role in this process. Here, we applied metagenomic and metabolomic approaches to compare the characteristic microbiome and metabolic strategies in the colon of lambs fed a control diet (CON), a low-protein diet (LP) or a LP diet supplemented with RPMet and RPLys (LR).

RESULTS

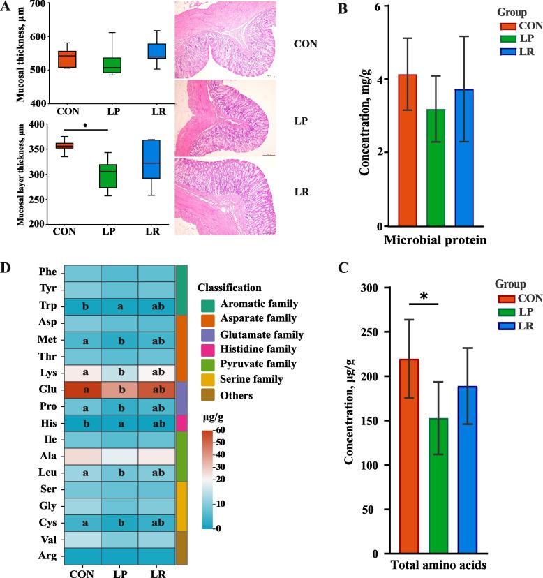
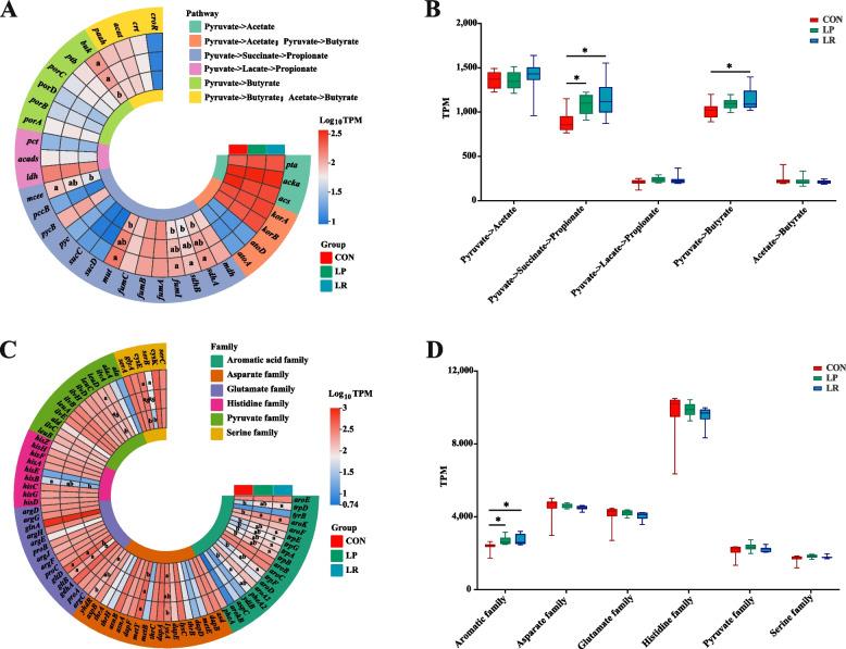
The LP treatment decreased the average daily weight gain (ADG) in lambs, while the LR treatment tended to elicit a remission in ADG. The butyrate molar concentration was greater (P < 0.05), while acetate molar concentration (P < 0.05) was lower for lambs fed the LP and LR diets compared to those fed the CON diet. Moreover, the LP treatment remarkably decreased total AA concentration (P < 0.05), while LR treatment showed an improvement in the concentrations of methionine, lysine, leucine, glutamate, and tryptophan. Metagenomic insights proved that the microbial metabolic potentials referring to biosynthesis of volatile fatty acids (VFAs) and AAs in the colon were remarkably altered by three dietary treatments. Metagenomic binning identified distinct microbial markers for the CON group (Alistipes spp., Phocaeicola spp., and Ruminococcus spp.), LP group (Fibrobacter spp., Prevotella spp., Ruminococcus spp., and Escherichia coli), and LR group (Akkermansia muciniphila and RUG099 spp.).

CONCLUSIONS

Our findings suggest that RPMet and RPLys supplementation to the low-protein diet could enhance the microbial biosynthesis of butyrate and amino acids, enriche the beneficial bacteria in the colon, and thereby improve the growth performance of lambs.

摘要

背景

日粮蛋白质水平和氨基酸(AA)平衡是影响动物健康和生产性能的关键因素。在低蛋白日粮中添加瘤胃保护性氨基酸被认为是提高反刍动物生长性能的有效策略。在补充瘤胃保护性蛋氨酸(RPMet)和瘤胃保护性赖氨酸(RPLys)的过程中,结肠是营养物质代谢的重要通道,然而,要阐明在此过程中哪些特定微生物群及其代谢产物起关键作用一直具有挑战性。在此,我们应用宏基因组学和代谢组学方法,比较了饲喂对照日粮(CON)、低蛋白日粮(LP)或添加RPMet和RPLys的LP日粮(LR)的羔羊结肠中的特征微生物组和代谢策略。

结果

LP处理降低了羔羊的平均日增重(ADG),而LR处理倾向于使ADG恢复。与饲喂CON日粮的羔羊相比,饲喂LP和LR日粮的羔羊丁酸摩尔浓度更高(P < 0.05),而乙酸摩尔浓度更低(P < 0.05)。此外,LP处理显著降低了总氨基酸浓度(P < 0.05),而LR处理使蛋氨酸、赖氨酸、亮氨酸、谷氨酸和色氨酸的浓度有所改善。宏基因组学研究表明,三种日粮处理显著改变了结肠中挥发性脂肪酸(VFA)和氨基酸生物合成的微生物代谢潜力。宏基因组分箱鉴定出CON组(Alistipes属、Phocaeicola属和瘤胃球菌属)、LP组(纤维杆菌属、普雷沃氏菌属、瘤胃球菌属和大肠杆菌)和LR组(嗜黏蛋白阿克曼氏菌和RUG099属)的不同微生物标志物。

结论

我们的研究结果表明,在低蛋白日粮中添加RPMet和RPLys可以增强结肠中丁酸和氨基酸的微生物生物合成,富集结肠中的有益细菌,从而提高羔羊的生长性能。

https://cdn.ncbi.nlm.nih.gov/pmc/blobs/85c9/11917156/282246d47630/40104_2025_1183_Fig1_HTML.jpg

文献AI研究员

20分钟写一篇综述,助力文献阅读效率提升50倍。

立即体验

用中文搜PubMed

大模型驱动的PubMed中文搜索引擎

马上搜索

文档翻译

学术文献翻译模型,支持多种主流文档格式。

立即体验