Suppr超能文献

在四种能量水平下,对饲喂10%粗蛋白日粮的雄性和雌性雷州山羊粪便微生物群和代谢组学特征的比较分析

Comparative Analysis of Fecal Microbiota and Metabolomic Profiles in Male and Female Leizhou Goats Offered a 10% Crude Protein Diet Among Four Energy Levels.

作者信息

Liu Hu, Wang Wenji, Peng Weishi, Chen Anmiao, Diao Xiaogao, Yang Xia, Chai Jianmin, Yang Yuanting, Wang Ke, Han Jiancheng, Zhou Hanlin

机构信息

Zhanjiang Experimental Station, Chinese Academy of Tropical Agricultural Sciences, Zhanjiang 524013, China.

Department of Animal and Veterinary Sciences, Aarhus University, DK 8830 Tjele, Denmark.

出版信息

Animals (Basel). 2025 Jul 23;15(15):2174. doi: 10.3390/ani15152174.

Abstract

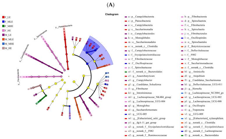
The gut microbiota plays a crucial role in maintaining the host's metabolism and can influence the host's productivity. Both dietary composition and gender have distinct effects on the composition of the gut microbiota. Therefore, to investigate the differences in the structure and function of the gut microbiota between female and male goats, we analyzed their fecal microbiota and metabolites when fed a 10% crude protein diet at four different energy levels-7.01, 8.33, 9.66, and 10.98 MJ/kg DM. Four non-pregnant female and four male Leizhou goats (all 8 months of age) were used in the experiment, with an average body weight of 10.3 ± 0.8 kg for females and 13.6 ± 1.1 kg for males (mean ± SD). The animals were assigned to two separate 4 × 4 Latin square designs according to their gender, each consisting of four treatments and four 28-day periods, including 25 days of a dietary adaptation period and 3 days of fecal sample collection per period. The data were analyzed using the SAS statistical package and Pearson's correlation analysis. The dominant phyla for all samples were Firmicutes and Bacteroidota, regardless of dietary energy levels or gender. Among fecal bacteria, was the dominant genus in the female goats, and was the dominant genus in the male goats. The relative abundance of ( < 0.001), ( = 0.007), ( = 0.024), ( = 0.001), and ( = 0.008) was greater in the female goats than in the male goats. In contrast, the relative abundance of _UCG-005 ( < 0.001), ( = 0.035), ( = 0.006), ( = 0.008), ( < 0.001), and ( < 0.001) was lower in the female goats than in the male goats. The volcano plot showed that there were 153, 171, 171, and 183 differential metabolites between the female and male goats at dietary energy levels of 7.01, 8.33, 9.66, and 10.98 MJ/kg DM, respectively. Numerous correlations were observed between differential metabolites and microflora genera. We concluded that the non-pregnant female and male goats exhibited distinct metabolic abilities when consuming a 10% crude protein diet at four different energy levels. Interestingly, in the female and male goats, the fecal microbiota also showed some differing responses to the energy levels. These results provide a gender-based reference for formulating low-protein dietary strategies for 8-month-old Leizhou goats.

摘要

肠道微生物群在维持宿主新陈代谢中起着关键作用,并可影响宿主的生产性能。饮食组成和性别对肠道微生物群的组成均有显著影响。因此,为了研究雌性和雄性山羊肠道微生物群在结构和功能上的差异,我们分析了它们在四种不同能量水平(7.01、8.33、9.66和10.98 MJ/kg干物质)下采食10%粗蛋白日粮时的粪便微生物群和代谢产物。实验选用4只未怀孕的雌性雷州山羊和4只雄性雷州山羊(均为8月龄),雌性平均体重为10.3±0.8 kg,雄性平均体重为13.6±1.1 kg(均值±标准差)。根据性别将动物分为两个独立的4×4拉丁方设计,每个设计包括四个处理和四个28天周期,每个周期包括25天的日粮适应期和3天的粪便样本采集期。使用SAS统计软件包和Pearson相关性分析对数据进行分析。无论日粮能量水平或性别如何,所有样本的优势菌门均为厚壁菌门和拟杆菌门。在粪便细菌中,[此处原文缺失相关菌属名称]是雌性山羊中的优势菌属,[此处原文缺失相关菌属名称]是雄性山羊中的优势菌属。雌性山羊中[此处原文缺失相关菌属名称](P<0.001)、[此处原文缺失相关菌属名称](P=0.007)、[此处原文缺失相关菌属名称](P=0.024)、[此处原文缺失相关菌属名称](P=0.001)和[此处原文缺失相关菌属名称](P=0.008)的相对丰度高于雄性山羊。相反,雌性山羊中_UCG - 005(P<

https://cdn.ncbi.nlm.nih.gov/pmc/blobs/f72f/12345419/dae736a88793/animals-15-02174-g001.jpg

文献AI研究员

20分钟写一篇综述,助力文献阅读效率提升50倍。

立即体验

用中文搜PubMed

大模型驱动的PubMed中文搜索引擎

马上搜索

文档翻译

学术文献翻译模型,支持多种主流文档格式。

立即体验