Suppr超能文献

绿原酸可减轻顺铂诱导的肠道屏障功能障碍和肠道微生物群紊乱。

Chlorogenic acid alleviates the intestinal barrier dysfunction and intestinal microbiota disorder induced by cisplatin.

作者信息

Tian Ruiqi, Ding Yinchuan, Zhang Shijie, Li Min, Wang Yiran, Wu Qi, Ding Huanhuan, Song Chengjie, Shi Ce, Xue Min

机构信息

Department of Physiology, Xuzhou Medical University, Xuzhou, China.

Department of Orthopedics, Nanjing Gulou Hospital Group Suqian Hospital, Suqian, China.

出版信息

Front Microbiol. 2025 Mar 4;16:1508891. doi: 10.3389/fmicb.2025.1508891. eCollection 2025.

Abstract

INTRODUCTION

The intestinal mucosal barrier is an important line of defense for the body, protecting it from intestinal bacteria, endotoxins, and antigens. Cisplatin, a clinical important chemotherapy medicine, is found the side effect with impairing intestinal epithelial cells' structure and function, even causes intestinal mucositis which causes patients immense suffering and hinders the process of cancer treatment. Chlorogenic acid, as the component only second to caffeine in coffee, has been proved the contribution on cardiovascular and gastrointestinal benefits. So, we investigate the protective effect of chlorogenic acid on cisplatin induced intestinal barrier structure and function injury in mice from the perspective of gut microbiota.

METHODS

C57BL/6J mice were divided into 4 groups, including the control group, a cisplatin group, a chlorogenic acid treatment group receiving intraperitoneal injections alongside cisplatin (Cis + CGA1), and the last group pre-treated with chlorogenic acid before cisplatin administration (Cis + CGA2). The inflammation factor of IL-6, IL-1β, and TNF-α in colonic tissue and serum were detected, respectively. To explore the protection of chlorogenic acid on mucosal barrier's integrity, we also detected the fecal LPS and the expression of occludin and ZO-1 proteins in colon tissue. And H&E staining was used to study the histopathological conditions of the colon tissue. Moreover, this article also utilized16S rDNA sequencing to analyze the gut microbiota of feces.

RESULTS

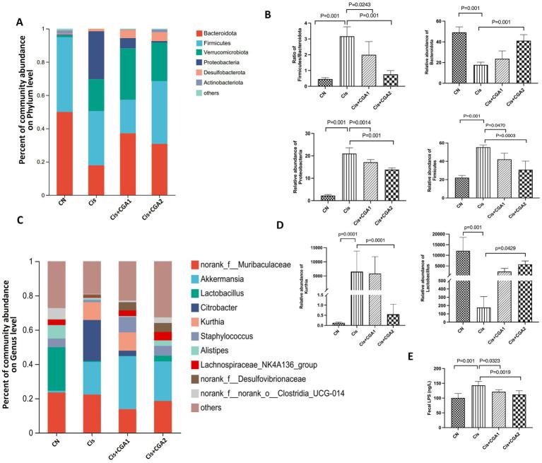
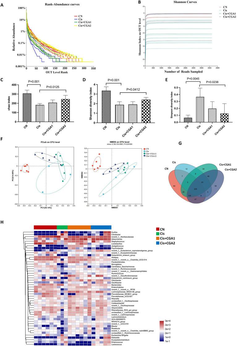
Chlorogenic acid administration reduced IL-6, IL-1β, and TNF-α level in both colon tissue and serum compared to the cisplatin alone treatment group. Furthermore, chlorogenic acid pretreatment notably improved intestinal barrier integrity by enhancing the expression of occludin and ZO-1 proteins in colon tissues. Moreover, 16S rDNA sequencing showed that compared with the control group, cisplatin group showed a reduced microbiota diversity, elevating abundance of Proteobacteria and pro-inflammatory environment of the increased Firmicutes/Bacteroidetes (F/B) ratio. However, chlorogenic acid treatment especially the pretreatment reversed the reduced microbiota diversity, elevating abundance of Proteobacteria and F/B ratio.

DISCUSSION

Microbiota diversity and all results suggest that chlorogenic acid treatment was able to mitigate these intestinal microbiota disorder and diversity reduction induced by cisplatin, effectively offer a protective effect against the inflammatory response and destruction of the mucosal barrier in the intestines caused by cisplatin.

摘要

引言

肠道黏膜屏障是机体重要的防御线,可保护机体免受肠道细菌、内毒素和抗原的侵害。顺铂是一种临床常用的化疗药物,其副作用是损害肠道上皮细胞的结构和功能,甚至引发肠道黏膜炎,给患者带来巨大痛苦并阻碍癌症治疗进程。绿原酸作为咖啡中仅次于咖啡因的成分,已被证明对心血管和胃肠道有益。因此,我们从肠道微生物群的角度研究绿原酸对顺铂诱导的小鼠肠道屏障结构和功能损伤的保护作用。

方法

将C57BL/6J小鼠分为4组,包括对照组、顺铂组、与顺铂同时腹腔注射绿原酸的绿原酸治疗组(Cis + CGA1),以及在顺铂给药前预先用绿原酸处理的组(Cis + CGA2)。分别检测结肠组织和血清中白细胞介素-6(IL-6)、白细胞介素-1β(IL-1β)和肿瘤坏死因子-α(TNF-α)的炎症因子。为探究绿原酸对黏膜屏障完整性的保护作用,我们还检测了粪便中的脂多糖(LPS)以及结肠组织中闭合蛋白(occludin)和紧密连接蛋白1(ZO-1)的表达。并采用苏木精-伊红(H&E)染色研究结肠组织的组织病理学状况。此外,本文还利用16S核糖体DNA(rDNA)测序分析粪便中的肠道微生物群。

结果

与单独顺铂治疗组相比,给予绿原酸可降低结肠组织和血清中IL-6、IL-1β和TNF-α的水平。此外,绿原酸预处理通过增强结肠组织中occludin和ZO-1蛋白的表达,显著改善了肠道屏障的完整性。而且,16S rDNA测序显示,与对照组相比,顺铂组的微生物群多样性降低,变形菌门丰度升高,厚壁菌门/拟杆菌门(F/B)比值增加导致促炎环境。然而,绿原酸治疗尤其是预处理逆转了微生物群多样性的降低、变形菌门丰度的升高以及F/B比值。

讨论

微生物群多样性以及所有结果表明,绿原酸治疗能够减轻顺铂诱导的这些肠道微生物群紊乱和多样性降低,有效提供针对顺铂引起的肠道炎症反应和黏膜屏障破坏的保护作用。

https://cdn.ncbi.nlm.nih.gov/pmc/blobs/f3ab/11919278/45eb0b5a5adb/fmicb-16-1508891-g001.jpg

文献AI研究员

20分钟写一篇综述,助力文献阅读效率提升50倍。

立即体验

用中文搜PubMed

大模型驱动的PubMed中文搜索引擎

马上搜索

文档翻译

学术文献翻译模型,支持多种主流文档格式。

立即体验