Suppr超能文献

由NAT10介导的ITGB5 mRNA的N-乙酰胞苷修饰促进胰腺导管腺癌的神经周围浸润。

N-acetylcytidine modification of ITGB5 mRNA mediated by NAT10 promotes perineural invasion in pancreatic ductal adenocarcinoma.

作者信息

Huang Leyi, Lu Yanan, He Rihua, Guo Xiaofeng, Zhou Jiajia, Fu Zhiqiang, Li Jingwen, Liu Jianping, Chen Rufu, Zhou Yu, Zhou Quanbo

机构信息

Department of Pancreas Center, Guangdong Provincial People's Hospital, Guangdong Academy of Medical Sciences, Southern Medical University, Guangzhou, Guangdong, 510080, People's Republic of China.

Guangdong Provincial Key Laboratory of Malignant Tumor Epigenetics and Gene Regulation, Sun Yat-sen Memorial Hospital, Sun Yat-sen University, Guangzhou, Guangdong, 510120, People's Republic of China.

出版信息

J Exp Clin Cancer Res. 2025 Mar 22;44(1):103. doi: 10.1186/s13046-025-03362-2.

Abstract

BACKGROUND

Perineural invasion (PNI) is a hallmark feature of pancreatic ductal adenocarcinoma (PDAC), which occurs at a high incidence and significantly contributes to PDAC lethality and poor survival. Despite its prevalence and association with poor prognosis, the molecular mechanisms underlying PNI in PDAC remain unclear.

METHODS

We investigated clinical samples from two cohorts by UPLC/MS-MS to profiled significantly altered chemical RNA modifications in PDAC tissues with PNI lesions. Dorsal root ganglion coculture systems and sciatic nerve injection models validated PNI ability. We combined RNA-seq, acRIP-seq and ac4C-seq with CRISPR-based techniques to explore the regulatory mechanism of ac4C modification on the integrin beta 5 (ITGB5) transcript.

RESULT

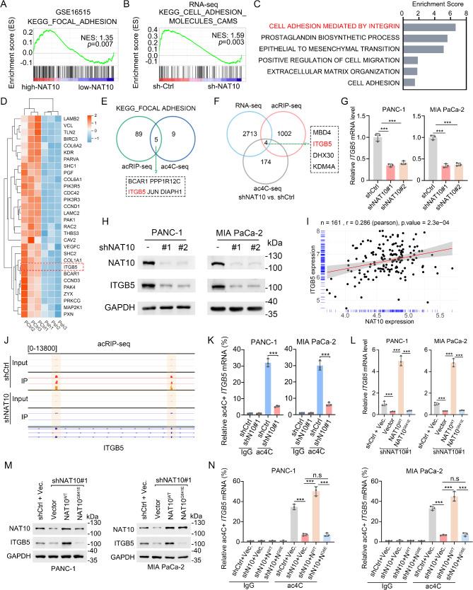
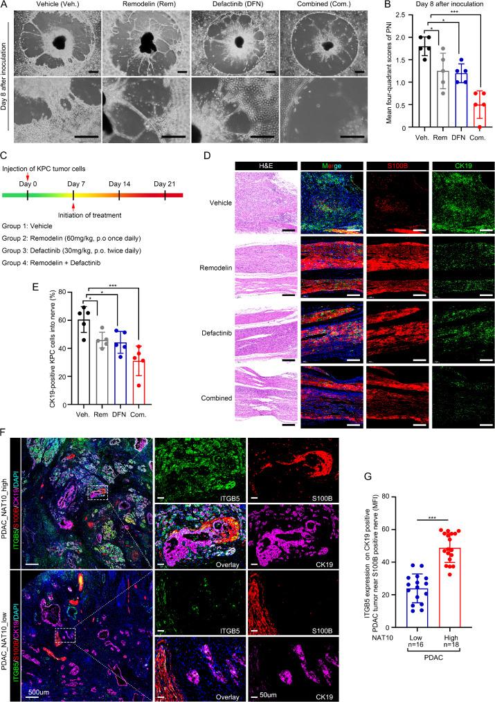
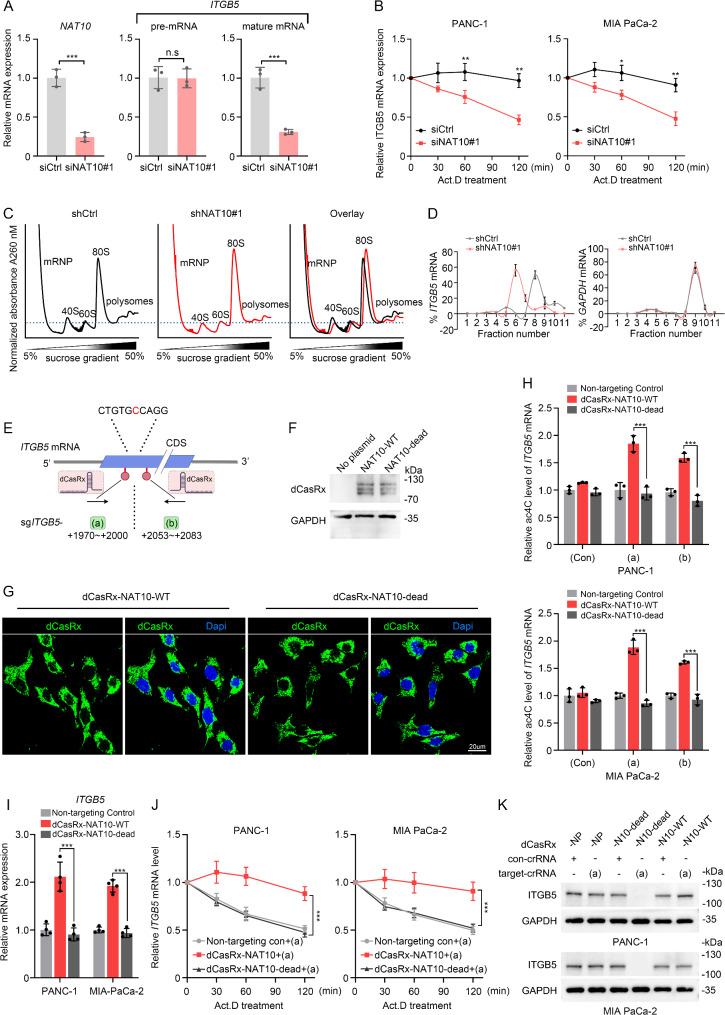
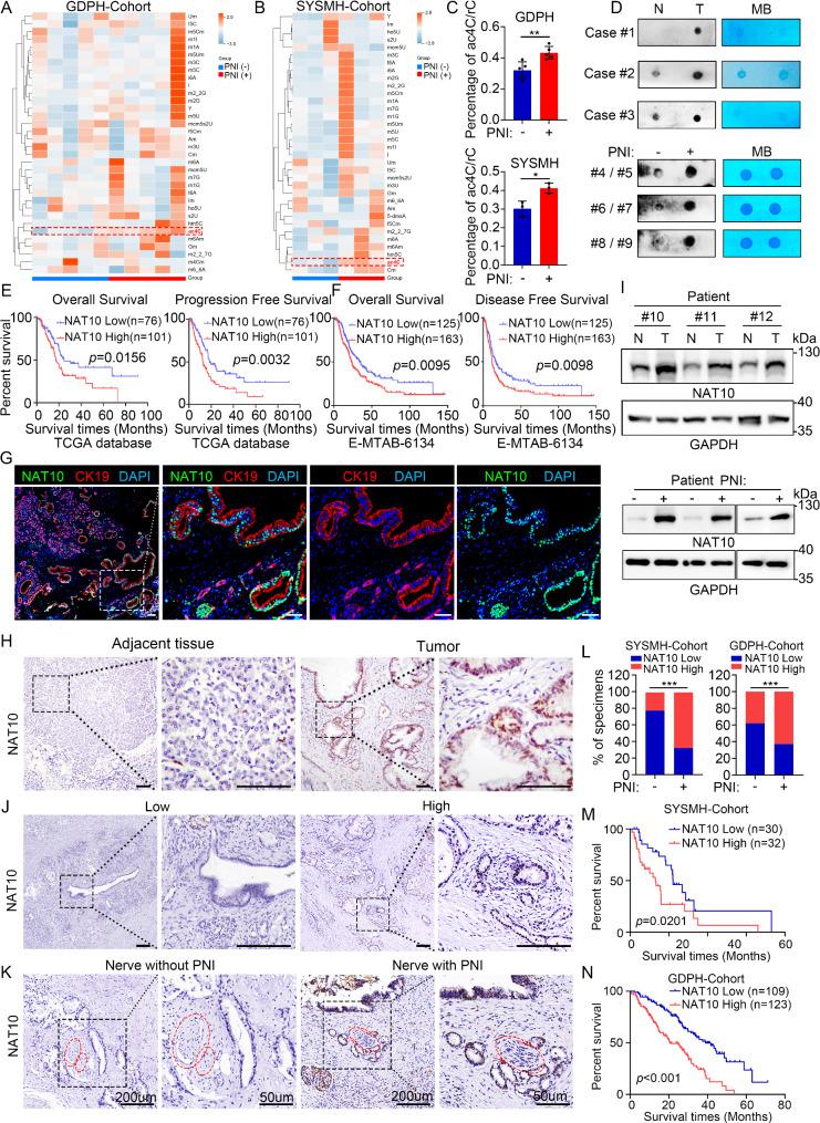
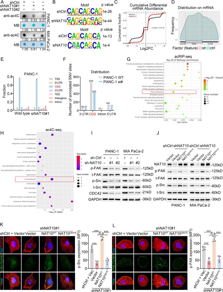
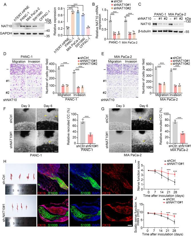
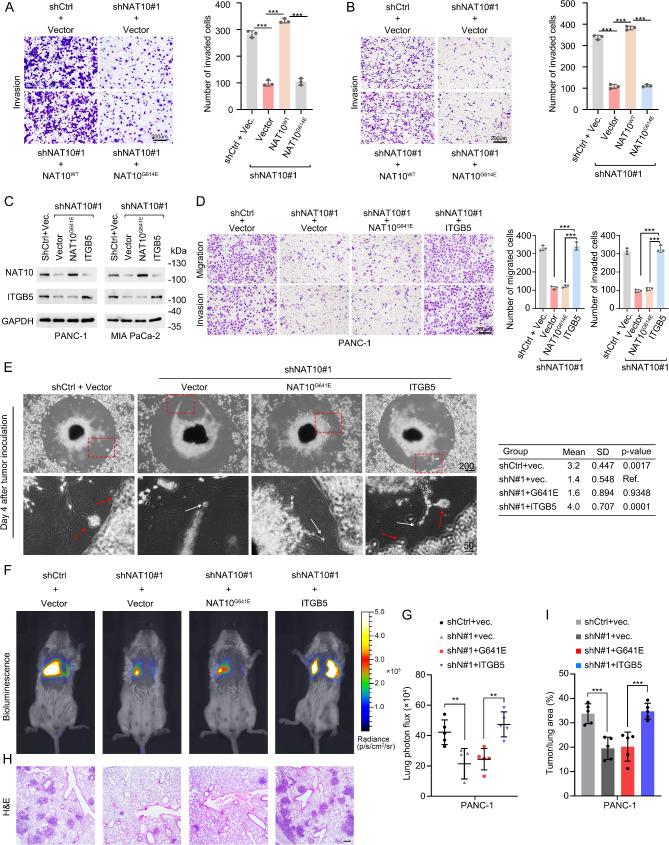
We reported that N-acetylcytidine (ac4C) is a significantly altered chemical RNA modification in PDAC tissues with PNI lesions. In vitro and in vivo models demonstrated that tumor cells overexpression of N-acetyltransferase 10 (NAT10), the writer enzyme of mRNA ac4C modification, enhances PNI in PDAC. Further analysis revealed decreased ac4C levels on transcripts of the focal adhesion pathway, particular on ITGB5, in NAT10-knockdown PDAC cells. This ac4C modification in the CDS region of ITGB5 mRNA promotes its stability, subsequently activating the ITGB5-pFAK-pSrc pathway. CRISPR-based analysis further confirmed the crucial role of NAT10-mediated ac4C modification in regulating ITGB5 expression. Combining small-molecule inhibitors targeting NAT10 and focal adhesion kinase (FAK) significantly attenuated PNI in vivo.

CONCLUSION

Our findings reveal a previously unrecognized ac4C-mediated epigenetic mechanism in PNI and propose a novel therapeutic strategy to improve survival in PDAC patients. NAT10 promotes PNI via ac4C modification in PDAC.

摘要

背景

神经周围浸润(PNI)是胰腺导管腺癌(PDAC)的一个标志性特征,其发生率很高,并且对PDAC的致死率和低生存率有显著影响。尽管其普遍存在且与预后不良相关,但PDAC中PNI的分子机制仍不清楚。

方法

我们通过超高效液相色谱/串联质谱法(UPLC/MS-MS)研究了来自两个队列的临床样本,以分析具有PNI病变的PDAC组织中显著改变的化学RNA修饰。背根神经节共培养系统和坐骨神经注射模型验证了PNI能力。我们将RNA测序(RNA-seq)、acRIP测序和ac4C测序与基于CRISPR的技术相结合,以探索ac4C修饰对整合素β5(ITGB5)转录本的调控机制。

结果

我们报告说,N-乙酰胞苷(ac4C)是具有PNI病变的PDAC组织中一种显著改变的化学RNA修饰。体外和体内模型表明,mRNA ac4C修饰的写入酶N-乙酰转移酶10(NAT10)在肿瘤细胞中的过表达增强了PDAC中的PNI。进一步分析显示,在NAT10敲低的PDAC细胞中,粘着斑途径转录本上的ac4C水平降低,特别是在ITGB5上。ITGB5 mRNA编码序列(CDS)区域的这种ac4C修饰促进了其稳定性,随后激活了ITGB5-pFAK-pSrc途径。基于CRISPR的分析进一步证实了NAT10介导的ac4C修饰在调节ITGB5表达中的关键作用。联合使用靶向NAT10和粘着斑激酶(FAK)的小分子抑制剂可在体内显著减弱PNI。

结论

我们的研究结果揭示了PNI中一种以前未被认识的ac4C介导的表观遗传机制,并提出了一种新的治疗策略来提高PDAC患者的生存率。在PDAC中,NAT10通过ac4C修饰促进PNI。

https://cdn.ncbi.nlm.nih.gov/pmc/blobs/4448/11929334/a9d31e79f205/13046_2025_3362_Fig1_HTML.jpg

文献AI研究员

20分钟写一篇综述,助力文献阅读效率提升50倍。

立即体验

用中文搜PubMed

大模型驱动的PubMed中文搜索引擎

马上搜索

文档翻译

学术文献翻译模型,支持多种主流文档格式。

立即体验