Suppr超能文献

基于治疗性定时自然杀伤细胞的免疫化疗可阻止间充质胶质瘤干细胞驱动的脑肿瘤复发。

Curative timed NK cell-based immunochemotherapy aborts brain tumour recurrence driven by mesenchymal glioma stem cells.

作者信息

Meehan Brian, Adnani Lata, Zhu Xianbing, Tawil Nadim, Garnier Delphine, Nakano Ichiro, Huang Sidong, Rak Janusz

机构信息

Research Institute of the McGill University Health Centre, 1001 Decarie Boul, Montreal, QC, H4A 3J1, Canada.

Goodman Cancer Institute, McGill University, Montreal, QC, Canada.

出版信息

Acta Neuropathol Commun. 2025 Mar 21;13(1):64. doi: 10.1186/s40478-025-01984-3.

Abstract

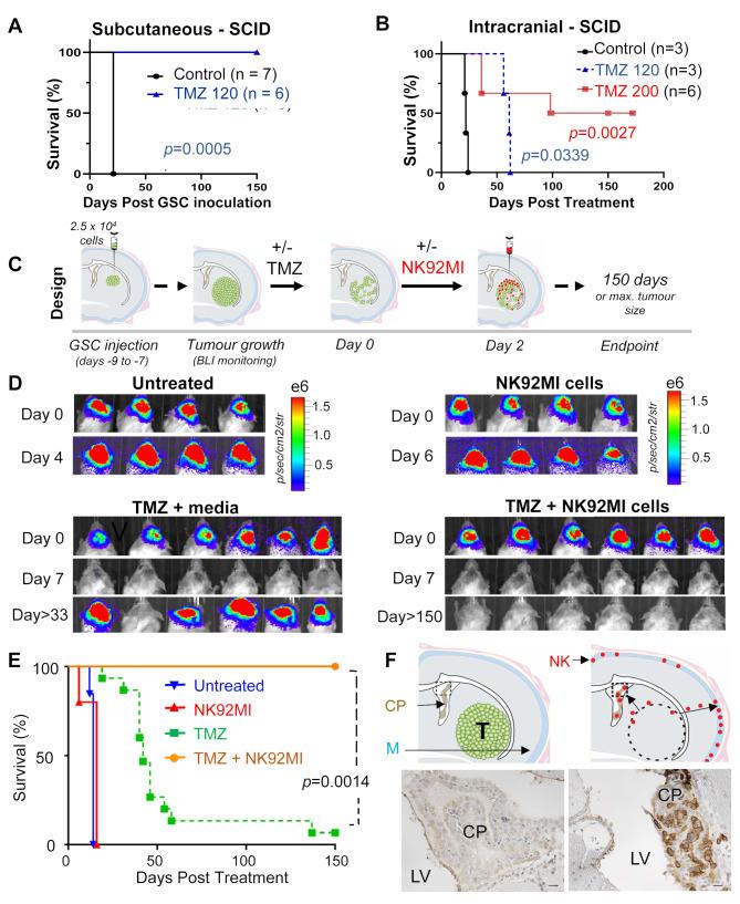
High grade gliomas (HGG) are incurable brain cancers, where inevitable disease recurrence is driven by tumour-initiating glioma stem cells (GSCs). GSCs survive and expand in the brain after surgery, radiation and temozolomide (TMZ) chemotherapy, amidst weak immune and natural killer (NK) cell surveillance. The present study was designed to understand how to enhance the contribution of innate immunity to post TMZ disease control. Strikingly, molecular subtypes of HGG impacted the repertoire of NK cell sensitivity markers across human HGG transcriptomes, and in a panel of GSCs with either proneural (PN-GSC) or mesenchymal (MES-GSC) phenotypes. Indeed, only MES-GSCs (but not PN-GSCs) were enriched for NK cell ligands and sensitive to NK-mediated cytotoxicity in vitro. While NK cells alone had no effect on HGG progression in vivo, the post-chemotherapy (TMZ) recurrence of MES-GSC-driven xenografts was aborted by timed intracranial injection of live or irradiated NK (NK92MI) cells, resulting in long term survival of animals. This curative effect declined when NK cell administration was delayed relative to TMZ exposure pointing to limits of the immune control over resurging residual tumour stem cell populations that survived chemotherapy. Overall, these results suggest that chemotherapy-dependent tumour depopulation may create a unique window of opportunity for NK-mediated intervention with curative effects restricted to a subset of HGGs driven by mesenchymal brain tumour initiating cells.

摘要

高级别胶质瘤(HGG)是无法治愈的脑癌,肿瘤起始胶质瘤干细胞(GSC)会导致不可避免的疾病复发。在免疫和自然杀伤(NK)细胞监测薄弱的情况下,GSC在手术、放疗和替莫唑胺(TMZ)化疗后仍能在大脑中存活并增殖。本研究旨在了解如何增强先天免疫对TMZ治疗后疾病控制的作用。令人惊讶的是,HGG的分子亚型影响了人类HGG转录组以及一组具有神经前体细胞(PN-GSC)或间充质细胞(MES-GSC)表型的GSC中NK细胞敏感性标志物的种类。事实上,只有MES-GSC(而非PN-GSC)富含NK细胞配体,并且在体外对NK介导的细胞毒性敏感。虽然单独的NK细胞对体内HGG进展没有影响,但通过定时颅内注射活的或经辐照的NK(NK92MI)细胞可阻止MES-GSC驱动的异种移植物化疗后(TMZ)的复发,从而使动物长期存活。当NK细胞给药相对于TMZ暴露延迟时,这种治愈效果会下降,这表明免疫对化疗后存活的残留肿瘤干细胞群体的控制存在局限性。总体而言,这些结果表明,依赖化疗的肿瘤细胞减少可能为NK介导的干预创造一个独特的机会窗口,其治愈效果仅限于由间充质脑肿瘤起始细胞驱动的一部分HGG。

https://cdn.ncbi.nlm.nih.gov/pmc/blobs/c841/11927124/c4f11c9b2335/40478_2025_1984_Fig1_HTML.jpg

文献AI研究员

20分钟写一篇综述,助力文献阅读效率提升50倍。

立即体验

用中文搜PubMed

大模型驱动的PubMed中文搜索引擎

马上搜索

文档翻译

学术文献翻译模型,支持多种主流文档格式。

立即体验