Suppr超能文献

酒精性肝炎患者的纵向配对肝活检及转录组分析揭示了细胞衰老的动态变化。

Longitudinal paired liver biopsies and transcriptome profiling in alcohol-associated hepatitis reveal dynamic changes in cellular senescence.

作者信息

Rodrigo-Torres Daniel, Kilpatrick Alastair M, Ferreira-Gonzalez Sofia, Aird Rhona E, Atkinson Stephen Rahul, Gadd Victoria L, Man Tak Yung, Tyson Luke D, Dhondalay Gopal Krishna R, Vergis Nikhil, Arteel Gavin E, Thursz Mark R, Martinez-Gili Laura, Forbes Stuart J

机构信息

Centre for Regenerative Medicine, Institute for Regeneration and Repair, The University of Edinburgh, Edinburgh, UK.

Division of Digestive Diseases, Department of Metabolism Digestion and Reproduction, Imperial College London, London, UK.

出版信息

Gut. 2025 Aug 7;74(9):1500-1513. doi: 10.1136/gutjnl-2024-334094.

Abstract

BACKGROUND AND AIMS

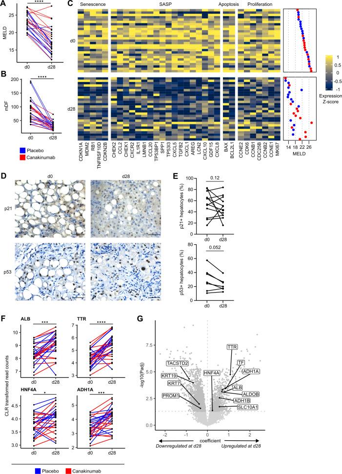
Alcohol-associated hepatitis (AH) is an acute form of alcohol-related liver disease (ALD) with high mortality rate. AH is histologically characterised by cellular processes, including steatosis, inflammation and cell death. Apoptosis is the most studied form of cell death in AH; however, the role of cellular senescence, another response to cellular injury, in AH is unknown. Here, we explore the mechanisms of ALD pathophysiology and describe the role of senescence in AH.

METHODS

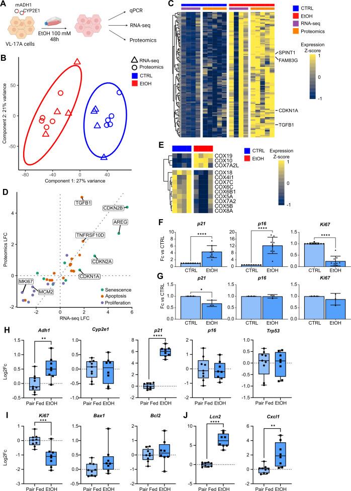
We performed RNA sequencing and bioinformatics analysis of 0- and 28-day transjugular liver biopsies (n=65) from patients with AH participating in the IL-1 Signal Inhibition In Alcoholic Hepatitis (ISAIAH) clinical trial. Additional bioinformatics reanalysis of existing AH transcriptomic datasets was conducted to confirm our findings. We also performed multiomic analysis of an in vitro model of AH with ethanol-treated hepatocytes overexpressing ethanol-metabolising enzymes.

RESULTS

Our longitudinal analysis revealed that senescence and inflammation were reduced at transcriptomic level following AH resolution; the expression of hepatocyte markers was increased. We identified two senescence-associated protein complexes, cytochrome c oxidase and the proteasome, which may act as senescence-induction mechanisms. We confirmed that senescence markers and pathways were increasingly expressed in hepatocytes as ALD progressed towards AH; this was partially reversed following AH resolution. Our in vitro model revealed that ethanol directly induces senescence and was dependent on ethanol metabolism.

CONCLUSIONS

Our results suggest a possible pathogenic role for senescence in AH and indicate cellular senescence as a potential therapeutic target in early ALD to limit AH severity.

摘要

背景与目的

酒精性肝炎(AH)是酒精相关肝病(ALD)的一种急性形式,死亡率很高。AH在组织学上的特征是细胞过程,包括脂肪变性、炎症和细胞死亡。细胞凋亡是AH中研究最多的细胞死亡形式;然而,细胞衰老作为细胞损伤的另一种反应,在AH中的作用尚不清楚。在此,我们探讨ALD病理生理学的机制,并描述衰老在AH中的作用。

方法

我们对参与酒精性肝炎白细胞介素-1信号抑制(ISAIAH)临床试验的AH患者的0天和28天经颈肝活检样本(n = 65)进行了RNA测序和生物信息学分析。对现有的AH转录组数据集进行了额外的生物信息学重新分析,以证实我们的发现。我们还对过表达乙醇代谢酶的乙醇处理肝细胞的AH体外模型进行了多组学分析。

结果

我们的纵向分析显示,AH缓解后,衰老和炎症在转录组水平上有所降低;肝细胞标志物的表达增加。我们鉴定出两种衰老相关蛋白复合物,细胞色素c氧化酶和蛋白酶体,它们可能作为衰老诱导机制。我们证实,随着ALD进展为AH,衰老标志物和通路在肝细胞中表达增加;AH缓解后,这种情况部分得到逆转。我们的体外模型显示,乙醇直接诱导衰老,且依赖于乙醇代谢。

结论

我们的结果表明衰老在AH中可能具有致病作用,并表明细胞衰老作为早期ALD的潜在治疗靶点,可限制AH的严重程度。

https://cdn.ncbi.nlm.nih.gov/pmc/blobs/f145/12418583/a92984b98a08/gutjnl-74-9-g001.jpg

文献AI研究员

20分钟写一篇综述,助力文献阅读效率提升50倍。

立即体验

用中文搜PubMed

大模型驱动的PubMed中文搜索引擎

马上搜索

文档翻译

学术文献翻译模型,支持多种主流文档格式。

立即体验