Suppr超能文献

ISG15增强γ-谷氨酰半胱氨酸连接酶活性以抑制高脂饮食促进的肝细胞癌中的细胞凋亡。

ISG15 Enhances the Activity of γ-Glutamate Cysteine Ligase to Suppress Apoptosis in High Fat Diet-Promoted Hepatocellular Carcinoma.

作者信息

Liu Xinran, Ma Qiujin, Jia Zhao, Zhou Yihao, Zou Churong, Xiao Yushuo, Chen Yuchen, Ma Chuyao, Song Liangliang, Yang Jing, Wang Chen, Xu Huidie, Chen Hong, Shi Jiajian, Yue Junqiu, Sun Yu, Hu Desheng, Petersen Robert B, Li Yangkai, Peng Anlin, Huang Kun, Zheng Ling

机构信息

School of Pharmacy, Tongji Medical College and State Key Laboratory for Diagnosis and Treatment of Severe Zoonotic Infectious Diseases, Huazhong University of Science & Technology, Wuhan, 430030, China.

State Key Laboratory of Metabolism and Regulation in Complex Organisms, TaiKang Center for Life and Medical Sciences; Frontier Science Center for Immunology and Metabolism, College of Life Sciences, Wuhan University, Wuhan, 430072, China.

出版信息

Adv Sci (Weinh). 2025 May;12(19):e2416401. doi: 10.1002/advs.202416401. Epub 2025 Mar 24.

Abstract

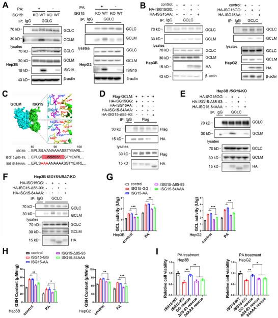
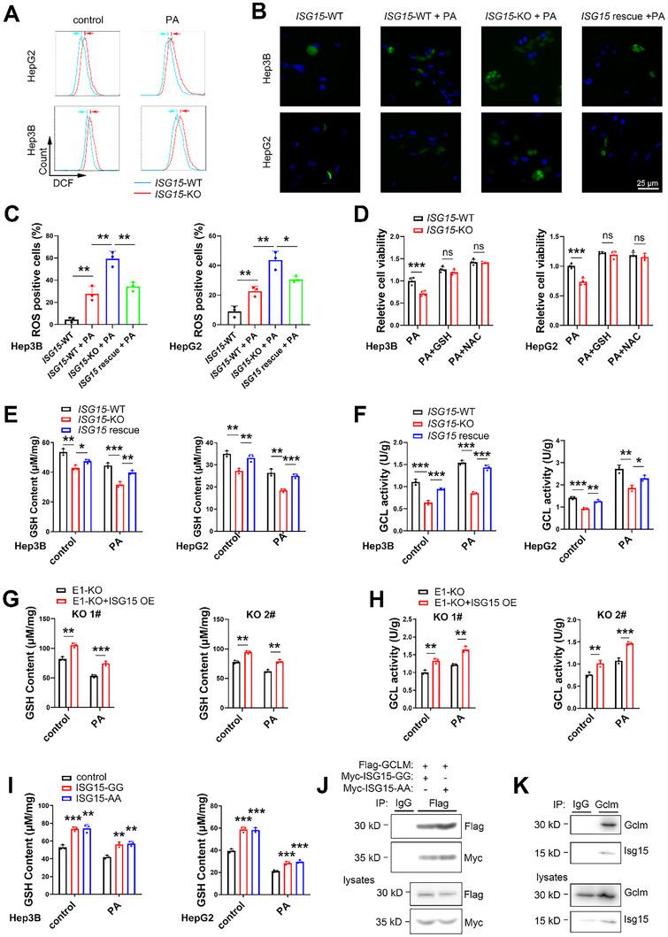
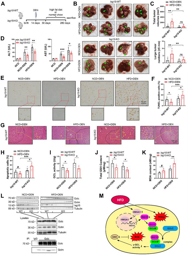
Obesity is a leading risk factor for development of hepatocellular carcinoma (HCC). High-fat intake produces cytotoxic effects in liver cells, such as excessive reactive oxygen species (ROS) accumulation and apoptosis. How HCC cells regulate ROS level and escape the cytotoxic effects of high fat diet (HFD) stress remains unclear. Herein, this work reports a critical anti-ROS/apoptotic role of the ubiquitin-like protein interferon stimulated gene 15 (ISG15) in HFD-promoted HCC. In mouse models and clinical HCC samples, upregulation of ISG15 is associated with hepatic steatosis. Notably, upregulated ISG15 elevates cellular glutathione levels, which subsequently reduces ROS accumulation and confers resistance to apoptosis in HCC cells. In diethylnitrosamine-induced HCC mouse model, HFD-feeding promotes HCC progression in wildtype mice, while tumor growth is significantly suppressed accompanied by apoptosis of HCC cells in Isg15-KO mice. Mechanistically, ISG15 promotes the activity of γ-glutamate cysteine ligase (γ-GCL), a rate-limiting heterodimeric holoenzyme of glutathione synthesis consisting of glutamate-cysteine ligase catalytic subunit (GCLC) and glutamate-cysteine ligase modifier subunit (GCLM). Independent of ISGylation, ISG15 forms an ISG15/GCLM/GCLC complex that promotes GCLM-GCLC interaction, increases glutathione generation and inhibits HFD-induced apoptosis in HCC cells. Together, an anti-apoptotic ISG15-γ-GCL-glutothione axis is suggested in HFD-promoted HCC.

摘要

肥胖是肝细胞癌(HCC)发生发展的主要危险因素。高脂饮食会对肝细胞产生细胞毒性作用,如过量的活性氧(ROS)积累和细胞凋亡。HCC细胞如何调节ROS水平并逃避高脂饮食(HFD)应激的细胞毒性作用仍不清楚。在此,本研究报道了泛素样蛋白干扰素刺激基因15(ISG15)在HFD促进的HCC中具有关键的抗ROS/抗凋亡作用。在小鼠模型和临床HCC样本中,ISG15的上调与肝脂肪变性相关。值得注意的是,上调的ISG15提高了细胞内谷胱甘肽水平,随后减少了ROS积累,并赋予HCC细胞抗凋亡能力。在二乙基亚硝胺诱导的HCC小鼠模型中,喂食HFD可促进野生型小鼠的HCC进展,而在Isg15基因敲除小鼠中,肿瘤生长显著受到抑制,同时伴有HCC细胞凋亡。机制上,ISG15促进γ-谷氨酰半胱氨酸连接酶(γ-GCL)的活性,γ-GCL是谷胱甘肽合成的限速异二聚体全酶,由谷氨酸-半胱氨酸连接酶催化亚基(GCLC)和谷氨酸-半胱氨酸连接酶修饰亚基(GCLM)组成。不依赖于ISGylation,ISG15形成ISG15/GCLM/GCLC复合物,促进GCLM-GCLC相互作用,增加谷胱甘肽生成,并抑制HFD诱导的HCC细胞凋亡。总之,在HFD促进的HCC中,提示存在一条抗凋亡的ISG15-γ-GCL-谷胱甘肽轴。

https://cdn.ncbi.nlm.nih.gov/pmc/blobs/4fec/12097128/2768d9e37515/ADVS-12-2416401-g003.jpg

文献AI研究员

20分钟写一篇综述,助力文献阅读效率提升50倍。

立即体验

用中文搜PubMed

大模型驱动的PubMed中文搜索引擎

马上搜索

文档翻译

学术文献翻译模型,支持多种主流文档格式。

立即体验