Suppr超能文献

严重急性呼吸综合征冠状病毒2(SARS-CoV-2)在粪便和唾液中的排出时间动态:2021 - 2022年新冠疫情期间在英国诺福克郡的一项纵向研究。

Temporal dynamics of SARS-CoV-2 shedding in feces and saliva: a longitudinal study in Norfolk, United Kingdom during the 2021-2022 COVID-19 waves.

作者信息

Kellingray Lee, Savva George M, Garcia-Gutierrez Enriqueta, Snell Jemma, Romano Stefano, Yara Daniel Alejandro, Altera Annalisa, de Oliveira Martins Leonardo, Hutchins Chloe, Baker David, Hayhoe Antonietta, Hacon Christian, Elumogo Ngozi, Narbad Arjan, Sayavedra Lizbeth

机构信息

Quadram Institute Bioscience, Norwich Research Park, Norwich, United Kingdom.

Department of Agronomic Engineering-ETSIA, Universidad Politécnica de Cartagena, Paseo Alfonso XIII, Cartagena, Region of Murcia, Spain.

出版信息

Microbiol Spectr. 2025 Mar 25;13(5):e0319524. doi: 10.1128/spectrum.03195-24.

Abstract

UNLABELLED

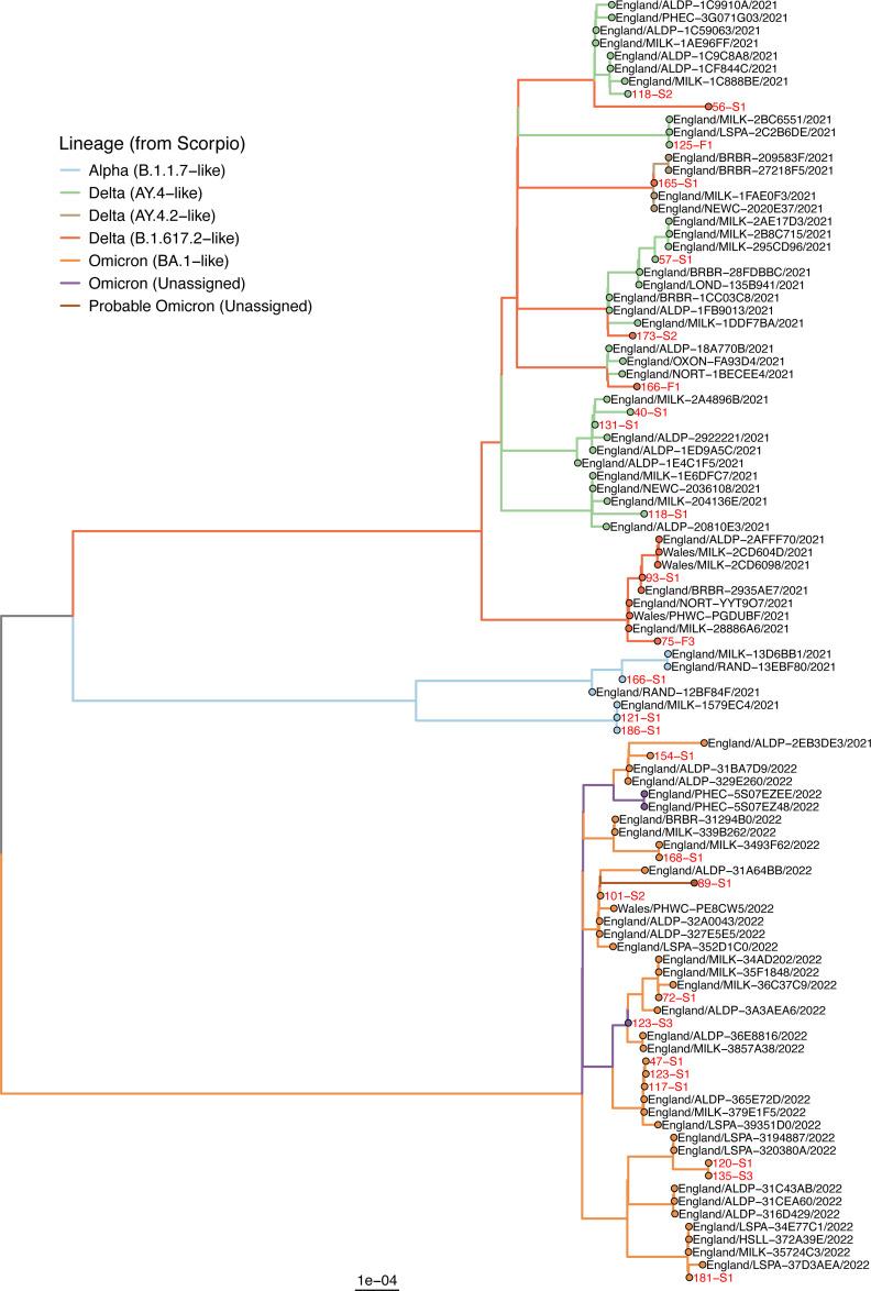
Severe acute respiratory syndrome coronavirus 2 (SARS-CoV-2) was originally described as a respiratory illness; however, it is now known that the infection can spread to the gastrointestinal tract, leading to shedding in feces potentially being a source of infection through wastewater. We aimed to assess the prevalence and persistence of SARS-CoV-2 in fecal and saliva samples for up to 7 weeks post-detection in a cohort of 98 participants from Norfolk, United Kingdom using RT-qPCR. Secondary goals included sequencing the viral isolates present in fecal samples and comparing the genetic sequence with isolates in the saliva of the same participant. Furthermore, we sought to identify factors associated with the presence of detectable virus in feces or saliva after a positive SARS-CoV-2 test. Saliva remained SARS-CoV-2-positive for longer periods compared to fecal samples, with all positive fecal samples occurring within 4 weeks of the initial positive test. Detectable virus in fecal samples was positively associated with the number of symptoms experienced by the individuals. Based on the genome sequencing and taxonomic classification of the virus, one donor had a distinct strain in feces compared to saliva on the same collection date, which suggests that different isolates could dominate different tissues. Our results underscore the importance of considering multiple biological samples, such as feces, in the detection and characterization of SARS-CoV-2, particularly in clinical procedures involving patient fecal material transplant. Such insights could contribute to enhancing the safety protocols surrounding the handling of patient samples and aid in devising effective strategies for mitigating the spread of coronavirus disease.

IMPORTANCE

This study provides critical insights into the dynamics of severe acute respiratory syndrome coronavirus 2 (SARS-CoV-2) shedding in fecal and saliva samples, demonstrating that while viral RNA is detectable shortly after diagnosis, its prevalence declines rapidly over the course of infection. Detection was more common among individuals with more concurrent symptoms, emphasizing the potential influence of symptom burden on viral persistence. By analyzing a United Kingdom-based cohort, this study fills a significant gap in the literature, which has largely focused on Asian and North American populations, offering a geographically unique perspective on viral shedding dynamics. Our findings contribute to a globally relevant understanding of SARS-CoV-2 shedding by revealing differences in shedding durations compared to studies from other regions. These differences highlight the need for geographically diverse research to account for variations in genetic background, immune response, and healthcare practices.

摘要

未标注

严重急性呼吸综合征冠状病毒2(SARS-CoV-2)最初被描述为一种呼吸道疾病;然而,现在已知该感染可扩散至胃肠道,导致粪便中出现病毒脱落,这可能成为通过废水传播感染的一个来源。我们旨在通过逆转录定量聚合酶链反应(RT-qPCR)评估英国诺福克郡98名参与者队列中粪便和唾液样本在检测后长达7周内SARS-CoV-2的流行情况和持续存在情况。次要目标包括对粪便样本中存在的病毒分离株进行测序,并将基因序列与同一参与者唾液中的分离株进行比较。此外,我们试图确定在SARS-CoV-2检测呈阳性后与粪便或唾液中可检测到病毒相关的因素。与粪便样本相比,唾液中SARS-CoV-2呈阳性的时间更长,所有阳性粪便样本均出现在初次阳性检测后的4周内。粪便样本中可检测到的病毒与个体经历的症状数量呈正相关。基于病毒的基因组测序和分类学分类,一名捐赠者在同一采集日期的粪便中与唾液中的毒株不同,这表明不同的分离株可能在不同组织中占主导地位。我们的结果强调了在SARS-CoV-2的检测和特征描述中考虑多种生物样本(如粪便)的重要性,特别是在涉及患者粪便物质移植的临床程序中。这些见解有助于加强围绕患者样本处理的安全协议,并有助于制定有效的策略来减轻冠状病毒病的传播。

重要性

本研究提供了关于严重急性呼吸综合征冠状病毒2(SARS-CoV-2)在粪便和唾液样本中脱落动态的关键见解,表明虽然病毒RNA在诊断后不久即可检测到,但其流行率在感染过程中迅速下降。在同时出现更多症状的个体中检测更为常见,强调了症状负担对病毒持续存在的潜在影响。通过分析一个基于英国的队列,本研究填补了文献中的一个重大空白,此前文献主要集中在亚洲和北美人群,提供了关于病毒脱落动态的独特地理视角。我们的发现通过揭示与其他地区研究相比脱落持续时间的差异,有助于对SARS-CoV-2脱落形成全球相关理解。这些差异凸显了进行地理上多样化研究以考虑遗传背景、免疫反应和医疗实践差异的必要性。

https://cdn.ncbi.nlm.nih.gov/pmc/blobs/97d3/12053912/6ce90b2ee898/spectrum.03195-24.f001.jpg

文献AI研究员

20分钟写一篇综述,助力文献阅读效率提升50倍。

立即体验

用中文搜PubMed

大模型驱动的PubMed中文搜索引擎

马上搜索

文档翻译

学术文献翻译模型,支持多种主流文档格式。

立即体验